重磅!2026年中国及31省市港口行业政策汇总及解读(全)

前瞻网

1周前

交通运输部、国家发改委等多部门陆续印发了支持、引导港口行业的发展政策,内容主要包括港口规划建设、技术发展、经营管理、环境保护等方面:。

以下数据及分析来自于前瞻产业研究院港口研究小组发布的《中国港口码头行业市场前瞻与投资战略规划分析报告》

行业主要上市公司:上港集团(600018.SH)、宁波港(601018.SH)、厦门港务(000905.SZ)、天津港(600717.SH)、青岛港(601298.SH)等

本文核心数据:港口行业政策

政策历程图

根据我国国民经济“八五”计划至“十五五”规划,国家对港口行业的支持政策经历了从“加强沿海港口建设”到“优化提升重点港口群”再到“增强国际影响力与竞争力”的变化。

图表1:港口行业政策历程图

国家层面政策汇总及解读

——国家层面产业政策汇总

近年来,交通运输部、国家发改委等多部门陆续印发了支持、引导港口行业的发展政策,内容主要包括港口规划建设、技术发展、经营管理、环境保护等方面:

图表2:2021-2026年国家层面有关港口行业的政策重点内容解读(一)

图表3:2021-2026年国家层面有关港口行业的政策重点内容解读(二)

图表4:2021-2026年国家层面有关港口行业的政策重点内容解读(三)

图表5:2016-2026年国家层面有关港口行业的政策重点内容解读(四)

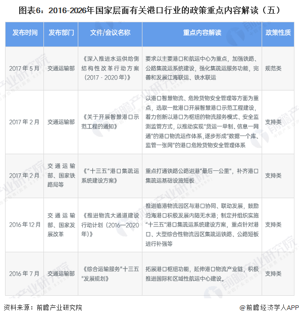
图表6:2016-2026年国家层面有关港口行业的政策重点内容解读(五)

——国家层面港口行业发展重点政策解读

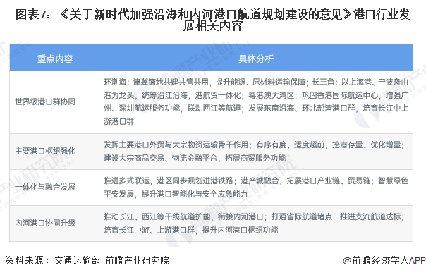
2024年6月,交通运输部发布了《关于新时代加强沿海和内河港口航道规划建设的意见》,聚焦世界级港口群协同、主要港口枢纽强化等方面,具体汇总如下:

图表7:《关于新时代加强沿海和内河港口航道规划建设的意见》港口行业发展相关内容

各省市层面的政策汇总及解读

——31省市港口行业政策汇总

除了国家层面的支持政策外,各省市政府同样积极出台多项政策,进一步促进港口等化妆品行业的发展,多项出台的政策主要聚焦在加强监督管理,规范市场运行:

图表8:中国各省市港口行业政策汇总及解读(一)

图表9:中国各省市港口行业政策汇总及解读(二)

图表10:中国各省市港口行业政策汇总及解读(三)

——31省市港口行业最新布局解读

各省市发布的港口等相关政策主要集中于加强监管、提升质量和扩大产业等。各省市具体港口发展目标如下:

图表11:中国各省市港口发展目标

更多本行业研究分析详见前瞻产业研究院《中国港口码头行业市场前瞻与投资战略规划分析报告》。

同时前瞻产业研究院还提供产业大数据、产业研究报告、产业规划、园区规划、产业招商、产业图谱、智慧招商系统、行业地位证明、IPO咨询/募投可研、IPO工作底稿咨询等解决方案。在招股说明书、公司年度报告等任何公开信息披露中引用本篇文章内容,需要获取前瞻产业研究院的正规授权。

更多深度行业分析尽在【前瞻经济学人APP】,还可以与500+经济学家/资深行业研究员交流互动。

交通运输部、国家发改委等多部门陆续印发了支持、引导港口行业的发展政策,内容主要包括港口规划建设、技术发展、经营管理、环境保护等方面:。

以下数据及分析来自于前瞻产业研究院港口研究小组发布的《中国港口码头行业市场前瞻与投资战略规划分析报告》

行业主要上市公司:上港集团(600018.SH)、宁波港(601018.SH)、厦门港务(000905.SZ)、天津港(600717.SH)、青岛港(601298.SH)等

本文核心数据:港口行业政策

政策历程图

根据我国国民经济“八五”计划至“十五五”规划,国家对港口行业的支持政策经历了从“加强沿海港口建设”到“优化提升重点港口群”再到“增强国际影响力与竞争力”的变化。

图表1:港口行业政策历程图

国家层面政策汇总及解读

——国家层面产业政策汇总

近年来,交通运输部、国家发改委等多部门陆续印发了支持、引导港口行业的发展政策,内容主要包括港口规划建设、技术发展、经营管理、环境保护等方面:

图表2:2021-2026年国家层面有关港口行业的政策重点内容解读(一)

图表3:2021-2026年国家层面有关港口行业的政策重点内容解读(二)

图表4:2021-2026年国家层面有关港口行业的政策重点内容解读(三)

图表5:2016-2026年国家层面有关港口行业的政策重点内容解读(四)

图表6:2016-2026年国家层面有关港口行业的政策重点内容解读(五)

——国家层面港口行业发展重点政策解读

2024年6月,交通运输部发布了《关于新时代加强沿海和内河港口航道规划建设的意见》,聚焦世界级港口群协同、主要港口枢纽强化等方面,具体汇总如下:

图表7:《关于新时代加强沿海和内河港口航道规划建设的意见》港口行业发展相关内容

各省市层面的政策汇总及解读

——31省市港口行业政策汇总

除了国家层面的支持政策外,各省市政府同样积极出台多项政策,进一步促进港口等化妆品行业的发展,多项出台的政策主要聚焦在加强监督管理,规范市场运行:

图表8:中国各省市港口行业政策汇总及解读(一)

图表9:中国各省市港口行业政策汇总及解读(二)

图表10:中国各省市港口行业政策汇总及解读(三)

——31省市港口行业最新布局解读

各省市发布的港口等相关政策主要集中于加强监管、提升质量和扩大产业等。各省市具体港口发展目标如下:

图表11:中国各省市港口发展目标

更多本行业研究分析详见前瞻产业研究院《中国港口码头行业市场前瞻与投资战略规划分析报告》。

同时前瞻产业研究院还提供产业大数据、产业研究报告、产业规划、园区规划、产业招商、产业图谱、智慧招商系统、行业地位证明、IPO咨询/募投可研、IPO工作底稿咨询等解决方案。在招股说明书、公司年度报告等任何公开信息披露中引用本篇文章内容,需要获取前瞻产业研究院的正规授权。

更多深度行业分析尽在【前瞻经济学人APP】,还可以与500+经济学家/资深行业研究员交流互动。

展开
打开“财经头条”阅读更多精彩资讯
APP内打开