财经头条
提升一亿中产阶级阅读效率
打开
4月2日午间涨停分析
新浪财经
5天前
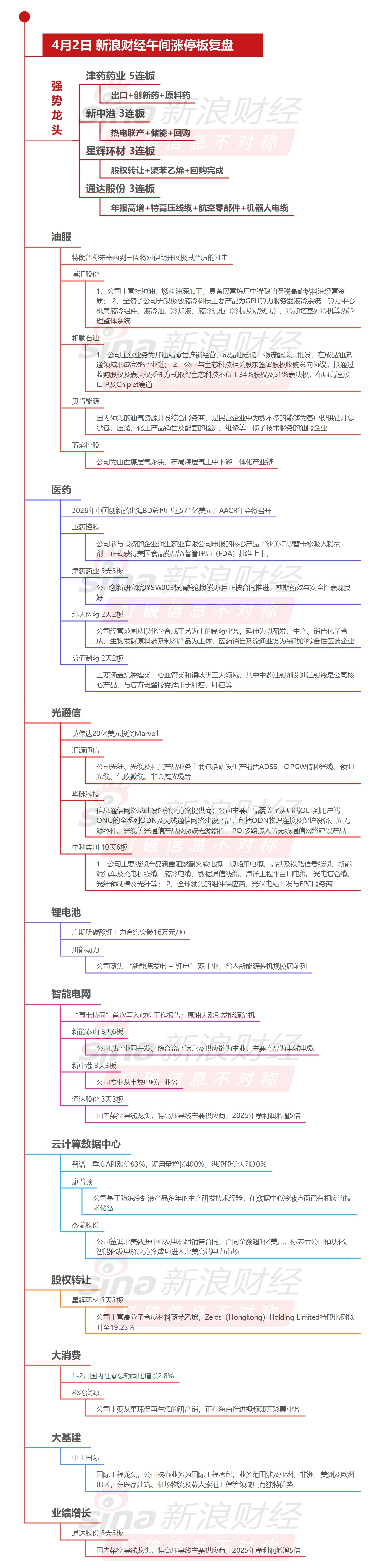
创业板指半日大跌1.78%,两市下跌个股超4200只,医药概念持续走强。津药药业5连板,一图看懂>>
创业板指半日大跌1.78%,两市下跌个股超4200只,医药概念持续走强。津药药业5连板,一图看懂>>
展开
打开“财经头条”阅读更多精彩资讯
相关新闻
4月2日午间涨停分析
新浪财经
5天前
4月7日午间涨停分析
新浪财经
3小时前
4月3日午间涨停分析
新浪财经
4天前
A股午评 | 发生了什么?创业板“帅不过三秒”半日跌0.46%,此前一度涨超1%
智通财经
4小时前
4月7日午间涨停分析
新浪财经
3小时前
A股收评 | 特朗普“最后通牒”今晚到期 A股缩量收红!机构:4月盯紧两件大事
腾讯自选股
36分钟前
龙头股分化明显!超178亿元净偿还 杠杆资金大调仓(附名单)
数据宝
2天前
4月的投资机会!
证券市场周刊
1天前
胜宏科技:今年规划固定资产投资总额不超过180亿元
中金在线
1天前
APP内打开