上演王者归来戏码!被中国淘汰的车却在印度“杀疯了”,甚至被当地媒体封神【附新能源汽车行业市场分析】

前瞻网

3周前

印度汽车市场仍处于燃油车主导阶段,消费者对“智能座舱”“自动驾驶”的需求远不如“可靠耐用”“性价比高”来得迫切。...更多本行业研究分析详见前瞻产业研究院《中国新能源汽车行业市场前瞻与投资战略规划分析报告》。

被中国淘汰的车却在印度“杀疯了”,甚至被当地媒体封神

(图片来源:摄图网)

近日,一则消息在中国汽车圈引发震动:大众集团旗下百年品牌斯柯达正式宣布,将于2026年年中停止在中国市场的新车销售业务。

然而,就在斯柯达被中国市场淘汰之际,却在另一个拥有14亿人口的国度——印度,上演了一场堪称教科书级别的“王者归来”戏码。2025年,斯柯达印度销量暴涨超100%,成为大众集团在南亚市场的核心增长引擎,甚至被当地媒体封神。

斯柯达在中国曾有过属于自己的黄金时代。

2018年,凭借“大众同平台、配置略高、价格更便宜”的差异化策略,斯柯达在华销量高达34.1万辆,中国是其全球最大单一市场。那句“懂大众的都买斯柯达”的民间广告语,几乎家喻户晓。

然而,巅峰之后便是悬崖。

根据大众中国公布的数据,斯柯达在华销量自2019年起开启“断崖式下跌”:2019年28.2万辆,2021年暴跌至7.12万辆,2022年仅剩4.46万辆,到了2025年,这个数字已经惨淡到1.5万辆,市场份额不足0.1%。

七年时间,从34万跌至1.5万,缩水了惊人的95%以上。2026年1月和2月,斯柯达在华零售销量分别只有300辆和357辆,主力车型速派单月销量最低时只有25台,这样的数据着实令人唏嘘。

表面上看是销量下滑,实则是斯柯达的“德系性价比”这张牌在中国彻底失效了。更致命的是“转型时差”问题当中国汽车市场新能源渗透率突破50%时,斯柯达在中国竟然没有一款国产的纯电车型。当中国消费者都在热烈讨论L2+级辅助驾驶、智能座舱、城市NOA等前沿汽车科技时,斯柯达还在用着落后主流两代的车机系统,被用户吐槽“像在用功能机”。在这个智能化、电动化飞速发展的时代,斯柯达显然已经跟不上中国市场的节奏,逐渐被消费者所抛弃。

这几年,中国车市早就变天了,新能源汽车成了主流。

根据中国汽车工业协会公布的数据显示,2023年我国新能源汽车市场渗透率达到31.6%,较2022年大幅上升;2024年1 - 11月进一步提升至40.3%。不久前,乘联会权威发布,2026年3月,国内新能源汽车零售90万辆,市场渗透率达到52.94%。中国作为全球最大的新能源汽车市场,2023年中国新能源汽车市场占全球市场的63%。

图表10:2015-2024年中国新能源汽车销售市场渗透率情况(单位:%)

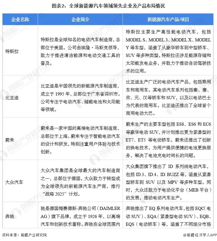
在这样的市场环境下,比亚迪在中国市场及商用车领域强势发展,蔚来、小鹏和理想等中国新兴品牌也凭借智能化和高性能产品迅速崛起。这些中国品牌不仅在新能源技术上领先,还在智能化配置方面不断推陈出新,满足了消费者日益多样化的需求。

图表2:全球新能源汽车领域领先企业及产品布局情况

反观斯柯达,电动化转型严重滞后,在新能源汽车浪潮席卷中国的时候,没有及时推出有竞争力的纯电车型,智能化配置脱节,车机系统老旧,在竞争激烈的中国车市中,斯柯达逐渐失去了立足之地。

与中国市场的惨淡形成鲜明对比,斯柯达在全球市场,特别是印度,正展现出强劲的活力。

印度汽车市场仍处于燃油车主导阶段,消费者对“智能座舱“自动驾驶的需求远不如“可靠耐用“性价比高来得迫切。斯柯达的“工业效率型品牌”底色——不靠品牌溢价,靠体系效率赚钱——在这里找到了完美的土壤。

2025年,斯柯达全球销量突破100万辆,经营利润达25亿欧元,经营回报率高达8.3%,超越奥迪、保时捷,成为大众集团旗下最赚钱的子品牌之一。

数据显示,2025年,斯柯达在印度销量达7.27万辆,同比增长107%,产量直接翻倍。进入2026年,增长势头依然强劲,仅2月份就售出6361辆,同比增长近14%。

斯柯达在印度的爆发,源于其精准的本土化战略。它投资10亿欧元打造专为印度开发的MQB - A0 - IN专属平台,并推出三款特供车型。在零部件方面,本土化率超90%,这一举措既有效控制了成本,又针对印度复杂的路况优化了底盘,同时适配了印度家庭的需求。在价格上,斯柯达将产品锁定在10 - 20万卢比的黄金区间,以“欧洲品质+印度价格”形成了降维打击。

除了产品层面的本土化,斯柯达在营销和服务方面也下足了功夫。它积极扩张经销商网络,让消费者能够更便捷地接触到产品和服务。联动本土明星进行营销,提高了品牌在当地的知名度和影响力。这些举措贴合了印度燃油车主导、注重实用性的市场特点,成功抓住了当地汽车市场增长的红利,实现了销量的爆发式增长。

斯柯达离开了中国,但它并没有消失。它只是换了个地方,用20年前进入中国时的方式,在印度重新讲述那个“平民汽车”的故事。在全球化的大背景下,汽车品牌需要根据不同市场的特点进行精准布局和战略调整。斯柯达在中国市场的失败和在印度市场的成功,为其他汽车品牌提供了宝贵的经验和教训。

前瞻经济学人APP资讯组

更多本行业研究分析详见前瞻产业研究院《中国新能源汽车行业市场前瞻与投资战略规划分析报告》

同时前瞻产业研究院还提供产业新赛道研究、投资可行性研究、产业规划、园区规划、产业招商、产业图谱、产业大数据、智慧招商系统、行业地位证明、IPO咨询/募投可研、专精特新小巨人申报、十五五规划等解决方案。如需转载引用本篇文章内容,请注明资料来源(前瞻产业研究院)。

更多深度行业分析尽在【前瞻经济学人APP】,还可以与500+经济学家/资深行业研究员交流互动。更多企业数据、企业资讯、企业发展情况尽在【企查猫APP】,性价比最高功能最全的企业查询平台。

印度汽车市场仍处于燃油车主导阶段,消费者对“智能座舱”“自动驾驶”的需求远不如“可靠耐用”“性价比高”来得迫切。...更多本行业研究分析详见前瞻产业研究院《中国新能源汽车行业市场前瞻与投资战略规划分析报告》。

被中国淘汰的车却在印度“杀疯了”,甚至被当地媒体封神

(图片来源:摄图网)

近日,一则消息在中国汽车圈引发震动:大众集团旗下百年品牌斯柯达正式宣布,将于2026年年中停止在中国市场的新车销售业务。

然而,就在斯柯达被中国市场淘汰之际,却在另一个拥有14亿人口的国度——印度,上演了一场堪称教科书级别的“王者归来”戏码。2025年,斯柯达印度销量暴涨超100%,成为大众集团在南亚市场的核心增长引擎,甚至被当地媒体封神。

斯柯达在中国曾有过属于自己的黄金时代。

2018年,凭借“大众同平台、配置略高、价格更便宜”的差异化策略,斯柯达在华销量高达34.1万辆,中国是其全球最大单一市场。那句“懂大众的都买斯柯达”的民间广告语,几乎家喻户晓。

然而,巅峰之后便是悬崖。

根据大众中国公布的数据,斯柯达在华销量自2019年起开启“断崖式下跌”:2019年28.2万辆,2021年暴跌至7.12万辆,2022年仅剩4.46万辆,到了2025年,这个数字已经惨淡到1.5万辆,市场份额不足0.1%。

七年时间,从34万跌至1.5万,缩水了惊人的95%以上。2026年1月和2月,斯柯达在华零售销量分别只有300辆和357辆,主力车型速派单月销量最低时只有25台,这样的数据着实令人唏嘘。

表面上看是销量下滑,实则是斯柯达的“德系性价比”这张牌在中国彻底失效了。更致命的是“转型时差”问题当中国汽车市场新能源渗透率突破50%时,斯柯达在中国竟然没有一款国产的纯电车型。当中国消费者都在热烈讨论L2+级辅助驾驶、智能座舱、城市NOA等前沿汽车科技时,斯柯达还在用着落后主流两代的车机系统,被用户吐槽“像在用功能机”。在这个智能化、电动化飞速发展的时代,斯柯达显然已经跟不上中国市场的节奏,逐渐被消费者所抛弃。

这几年,中国车市早就变天了,新能源汽车成了主流。

根据中国汽车工业协会公布的数据显示,2023年我国新能源汽车市场渗透率达到31.6%,较2022年大幅上升;2024年1 - 11月进一步提升至40.3%。不久前,乘联会权威发布,2026年3月,国内新能源汽车零售90万辆,市场渗透率达到52.94%。中国作为全球最大的新能源汽车市场,2023年中国新能源汽车市场占全球市场的63%。

图表10:2015-2024年中国新能源汽车销售市场渗透率情况(单位:%)

在这样的市场环境下,比亚迪在中国市场及商用车领域强势发展,蔚来、小鹏和理想等中国新兴品牌也凭借智能化和高性能产品迅速崛起。这些中国品牌不仅在新能源技术上领先,还在智能化配置方面不断推陈出新,满足了消费者日益多样化的需求。

图表2:全球新能源汽车领域领先企业及产品布局情况

反观斯柯达,电动化转型严重滞后,在新能源汽车浪潮席卷中国的时候,没有及时推出有竞争力的纯电车型,智能化配置脱节,车机系统老旧,在竞争激烈的中国车市中,斯柯达逐渐失去了立足之地。

与中国市场的惨淡形成鲜明对比,斯柯达在全球市场,特别是印度,正展现出强劲的活力。

印度汽车市场仍处于燃油车主导阶段,消费者对“智能座舱“自动驾驶的需求远不如“可靠耐用“性价比高来得迫切。斯柯达的“工业效率型品牌”底色——不靠品牌溢价,靠体系效率赚钱——在这里找到了完美的土壤。

2025年,斯柯达全球销量突破100万辆,经营利润达25亿欧元,经营回报率高达8.3%,超越奥迪、保时捷,成为大众集团旗下最赚钱的子品牌之一。

数据显示,2025年,斯柯达在印度销量达7.27万辆,同比增长107%,产量直接翻倍。进入2026年,增长势头依然强劲,仅2月份就售出6361辆,同比增长近14%。

斯柯达在印度的爆发,源于其精准的本土化战略。它投资10亿欧元打造专为印度开发的MQB - A0 - IN专属平台,并推出三款特供车型。在零部件方面,本土化率超90%,这一举措既有效控制了成本,又针对印度复杂的路况优化了底盘,同时适配了印度家庭的需求。在价格上,斯柯达将产品锁定在10 - 20万卢比的黄金区间,以“欧洲品质+印度价格”形成了降维打击。

除了产品层面的本土化,斯柯达在营销和服务方面也下足了功夫。它积极扩张经销商网络,让消费者能够更便捷地接触到产品和服务。联动本土明星进行营销,提高了品牌在当地的知名度和影响力。这些举措贴合了印度燃油车主导、注重实用性的市场特点,成功抓住了当地汽车市场增长的红利,实现了销量的爆发式增长。

斯柯达离开了中国,但它并没有消失。它只是换了个地方,用20年前进入中国时的方式,在印度重新讲述那个“平民汽车”的故事。在全球化的大背景下,汽车品牌需要根据不同市场的特点进行精准布局和战略调整。斯柯达在中国市场的失败和在印度市场的成功,为其他汽车品牌提供了宝贵的经验和教训。

前瞻经济学人APP资讯组

更多本行业研究分析详见前瞻产业研究院《中国新能源汽车行业市场前瞻与投资战略规划分析报告》

同时前瞻产业研究院还提供产业新赛道研究、投资可行性研究、产业规划、园区规划、产业招商、产业图谱、产业大数据、智慧招商系统、行业地位证明、IPO咨询/募投可研、专精特新小巨人申报、十五五规划等解决方案。如需转载引用本篇文章内容,请注明资料来源(前瞻产业研究院)。

更多深度行业分析尽在【前瞻经济学人APP】,还可以与500+经济学家/资深行业研究员交流互动。更多企业数据、企业资讯、企业发展情况尽在【企查猫APP】,性价比最高功能最全的企业查询平台。

展开
打开“财经头条”阅读更多精彩资讯
APP内打开