上蔬永辉再发声明:与永辉超市无关联

联商网

6天前

声明梳理品牌发展历程:“上蔬永辉”品牌创立于2015年,最初由永辉超市股份有限公司与上海上蔬农副产品有限公司合资设立的上海上蔬永辉生鲜食品有限公司创立并运营。

60951770027684_.pic_hd

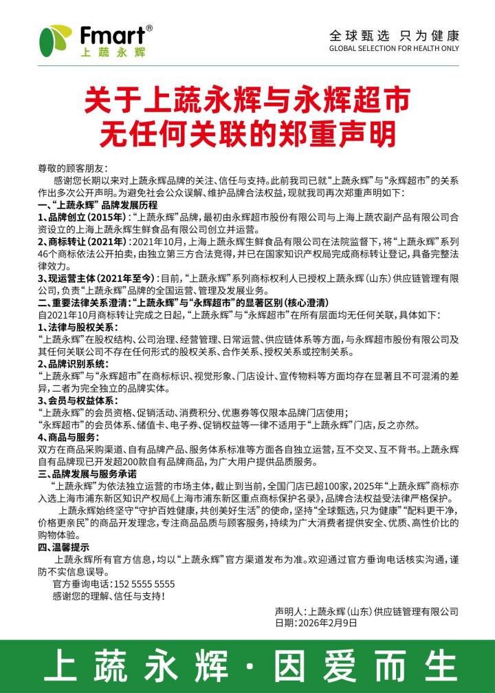
联商快讯:近日,上蔬永辉发布《关于上蔬永辉与永辉超市无任何关联的郑重声明》,重申品牌为依法独立运营的市场主体。此前,上蔬永辉已就“上蔬永辉”与“永辉超市”的关系作出多次公开声明。

声明梳理品牌发展历程:“上蔬永辉”品牌创立于2015年,最初由永辉超市股份有限公司与上海上蔬农副产品有限公司合资设立的上海上蔬永辉生鲜食品有限公司创立并运营。

2021年10月,上海上蔬永辉生鲜食品有限公司在法院监督下,将“上蔬永辉”系列46个商标依法公开拍卖,由独立第三方合法竞得,并已在国家知识产权局完成商标转让登记,具备完整法律效力。

目前,“上蔬永辉”系列商标权利人已授权上蔬永辉(山东)供应链管理有限公司,负责“上蔬永辉”品牌的全国运营、管理及发展业务。

值得注意的是,自2021年10月商标转让完成之日起,“上蔬永辉”与“永辉超市”在所有层面均无任何关联,“上蔬永辉”在股权结构、公司治理、经营管理、日常运营、供应链体系等方面,与永辉超市股份有限公司及其任何关联公司不存在任何形式的股权关系、合作关系、授权关系或控制关系。

此外,“上蔬永辉”与“永辉超市”在商标标识、视觉形象、门店设计、宣传物料等方面均存在显著且不可混淆的差异,二者为完全独立的品牌实体。

双方在商品采购渠道、自有品牌产品、服务体系标准等方面各自独立运营,互不交叉、互不背书。

截止到当前,“上蔬永辉”全国门店已超100家,开发自有品牌商品超200款。

登录 | 注册

联商周报:阿里等涉垄断被罚 京东拟与步步高合资开店

T11生鲜超市计划收购上蔬永辉部分门店

联商超市周报:上蔬永辉申请破产清算 供应商阻击社区团购

上蔬永辉申请破产清算,永辉超市甩掉包袱

上蔬永辉负债8.59亿申请破产清算

2019中国好门店参评巡礼:上蔬永辉经纬店

全国250+商场2025销售额出炉,新增4家“百亿MALL”

回到顶部

声明梳理品牌发展历程:“上蔬永辉”品牌创立于2015年,最初由永辉超市股份有限公司与上海上蔬农副产品有限公司合资设立的上海上蔬永辉生鲜食品有限公司创立并运营。

60951770027684_.pic_hd

联商快讯:近日,上蔬永辉发布《关于上蔬永辉与永辉超市无任何关联的郑重声明》,重申品牌为依法独立运营的市场主体。此前,上蔬永辉已就“上蔬永辉”与“永辉超市”的关系作出多次公开声明。

声明梳理品牌发展历程:“上蔬永辉”品牌创立于2015年,最初由永辉超市股份有限公司与上海上蔬农副产品有限公司合资设立的上海上蔬永辉生鲜食品有限公司创立并运营。

2021年10月,上海上蔬永辉生鲜食品有限公司在法院监督下,将“上蔬永辉”系列46个商标依法公开拍卖,由独立第三方合法竞得,并已在国家知识产权局完成商标转让登记,具备完整法律效力。

目前,“上蔬永辉”系列商标权利人已授权上蔬永辉(山东)供应链管理有限公司,负责“上蔬永辉”品牌的全国运营、管理及发展业务。

值得注意的是,自2021年10月商标转让完成之日起,“上蔬永辉”与“永辉超市”在所有层面均无任何关联,“上蔬永辉”在股权结构、公司治理、经营管理、日常运营、供应链体系等方面,与永辉超市股份有限公司及其任何关联公司不存在任何形式的股权关系、合作关系、授权关系或控制关系。

此外,“上蔬永辉”与“永辉超市”在商标标识、视觉形象、门店设计、宣传物料等方面均存在显著且不可混淆的差异,二者为完全独立的品牌实体。

双方在商品采购渠道、自有品牌产品、服务体系标准等方面各自独立运营,互不交叉、互不背书。

截止到当前,“上蔬永辉”全国门店已超100家,开发自有品牌商品超200款。

登录 | 注册

联商周报:阿里等涉垄断被罚 京东拟与步步高合资开店

T11生鲜超市计划收购上蔬永辉部分门店

联商超市周报:上蔬永辉申请破产清算 供应商阻击社区团购

上蔬永辉申请破产清算,永辉超市甩掉包袱

上蔬永辉负债8.59亿申请破产清算

2019中国好门店参评巡礼:上蔬永辉经纬店

全国250+商场2025销售额出炉,新增4家“百亿MALL”

回到顶部

展开
打开“财经头条”阅读更多精彩资讯
APP内打开