【最全】2026年中国涤纶纤维行业上市公司全方位对比(附业务布局汇总、业绩对比、业务规划等)

前瞻网

1周前

从涤纶纤维行业的上市企业已有的公开信息分析,专利信息相对较多的企业是上海石化,其中发明公布672项;员工总数最多的是恒力石化,员工总数为38300人;其生产人员也是相对最多的,生产人员总数为28381人。

以下数据及分析来自于前瞻产业研究院涤纶纤维研究小组发布的《中国涤纶纤维行业产销需求与投资预测分析报告》

行业主要上市公司:桐昆股份(601233);新凤鸣(603225);东方盛虹(000301);江南高纤(600527)等

本文核心数据:上市公司营业收入;涤纶纤维业务毛利率;涤纶纤维业务营收占比

1、涤纶纤维行业上市公司汇总

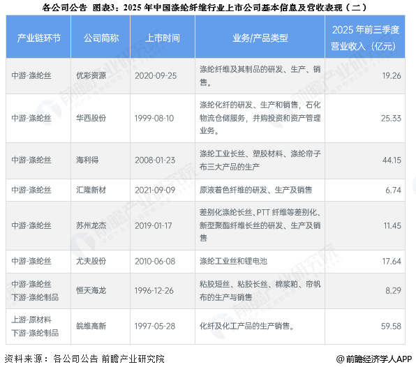
涤纶纤维下游应用领域广泛,包括纺织、服装、汽车、工业等领域,是我国经济发展中不可或缺的重要材料。目前,我国涤纶纤维行业的上市公司数量适中,分布在各产业链环节。其中,涉及涤纶纤维生产的上市公司包括:桐昆股份、新凤鸣、江南高纤等。

各公司公告

图表2:2025年中国涤纶纤维行业上市公司基本信息及营收表现(一)

图表3:2025年中国涤纶纤维行业上市公司基本信息及营收表现(二)

图表4:2025年中国涤纶纤维行业上市公司区域热力图(按所属地)

2、涤纶纤维行业上市公司业务布局对比

涤纶纤维行业的上市公司中,桐昆股份、新凤鸣、恒逸石化的涤纶纤维设计产能最大。而海利得是目前唯一进行跨境布局的企业。目前,我国涤纶纤维上市企业重点布局在江苏、浙江等长三角。

图表5:2025H1中国涤纶纤维上市公司-涤纶纤维业务布局情况分析(一)

图表6:2025H1中国涤纶纤维上市公司-涤纶纤维业务布局情况分析(二)

3、涤纶纤维行业上市公司基本信息对比

从涤纶纤维行业的上市企业布局和已有公开信息分析,注册资本和招投标信息最多的是上海石化,而成立时间最早的企业为华西股份。

图表7:2026年中国涤纶纤维行业上市公司基本信息(单位:万元,条)

从涤纶纤维行业的上市企业已有的公开信息分析,专利信息相对较多的企业是上海石化,其中发明公布672项;员工总数最多的是恒力石化,员工总数为38300人;其生产人员也是相对最多的,生产人员总数为28381人。

图表8:2026年中国涤纶纤维行业上市公司专利信息和员工构成分析(单位:项,人)(一)

图表9:2026年中国涤纶纤维行业上市公司专利信息和员工构成分析(单位:项,人)(二)

4、涤纶纤维行业上市公司涤纶纤维业务业绩对比

目前,我国涤纶纤维行业的龙头上市公司是桐昆股份、恒逸石化、新凤鸣等,2025H1这三家上市公司的涤纶纤维业务营收均在200亿元以上,其中桐昆股份涤纶纤维业务营收达到545.74亿元。

图表10:2025年中国涤纶纤维行业上市公司-涤纶纤维业务业绩对比(单位:亿元,%,万吨)

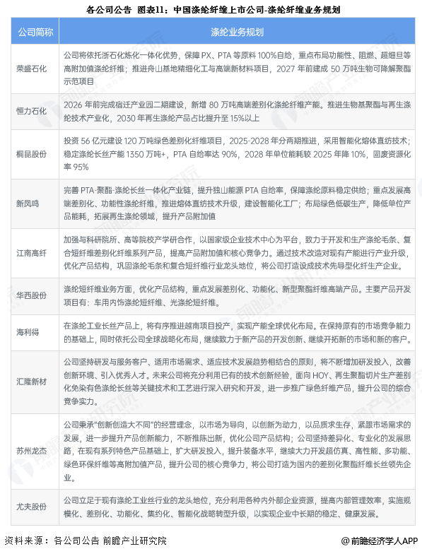
5、涤纶纤维行业上市公司涤纶业务规划对比

中国涤纶纤维公司主要规划方向为智能化、绿色化等,具体汇总如下:

图表11:中国涤纶纤维上市公司-涤纶纤维业务规划

更多本行业研究分析详见前瞻产业研究院《中国涤纶纤维行业产销需求与投资预测分析报告》

同时前瞻产业研究院还提供产业新赛道研究、投资可行性研究、产业规划、园区规划、产业招商、产业图谱、产业大数据、智慧招商系统、行业地位证明、IPO咨询/募投可研、专精特新小巨人申报、十五五规划等解决方案。如需转载引用本篇文章内容,请注明资料来源(前瞻产业研究院)。

更多深度行业分析尽在【前瞻经济学人APP】,还可以与500+经济学家/资深行业研究员交流互动。更多企业数据、企业资讯、企业发展情况尽在【企查猫APP】,性价比最高功能最全的企业查询平台。

从涤纶纤维行业的上市企业已有的公开信息分析,专利信息相对较多的企业是上海石化,其中发明公布672项;员工总数最多的是恒力石化,员工总数为38300人;其生产人员也是相对最多的,生产人员总数为28381人。

以下数据及分析来自于前瞻产业研究院涤纶纤维研究小组发布的《中国涤纶纤维行业产销需求与投资预测分析报告》

行业主要上市公司:桐昆股份(601233);新凤鸣(603225);东方盛虹(000301);江南高纤(600527)等

本文核心数据:上市公司营业收入;涤纶纤维业务毛利率;涤纶纤维业务营收占比

1、涤纶纤维行业上市公司汇总

涤纶纤维下游应用领域广泛,包括纺织、服装、汽车、工业等领域,是我国经济发展中不可或缺的重要材料。目前,我国涤纶纤维行业的上市公司数量适中,分布在各产业链环节。其中,涉及涤纶纤维生产的上市公司包括:桐昆股份、新凤鸣、江南高纤等。

各公司公告

图表2:2025年中国涤纶纤维行业上市公司基本信息及营收表现(一)

图表3:2025年中国涤纶纤维行业上市公司基本信息及营收表现(二)

图表4:2025年中国涤纶纤维行业上市公司区域热力图(按所属地)

2、涤纶纤维行业上市公司业务布局对比

涤纶纤维行业的上市公司中,桐昆股份、新凤鸣、恒逸石化的涤纶纤维设计产能最大。而海利得是目前唯一进行跨境布局的企业。目前,我国涤纶纤维上市企业重点布局在江苏、浙江等长三角。

图表5:2025H1中国涤纶纤维上市公司-涤纶纤维业务布局情况分析(一)

图表6:2025H1中国涤纶纤维上市公司-涤纶纤维业务布局情况分析(二)

3、涤纶纤维行业上市公司基本信息对比

从涤纶纤维行业的上市企业布局和已有公开信息分析,注册资本和招投标信息最多的是上海石化,而成立时间最早的企业为华西股份。

图表7:2026年中国涤纶纤维行业上市公司基本信息(单位:万元,条)

从涤纶纤维行业的上市企业已有的公开信息分析,专利信息相对较多的企业是上海石化,其中发明公布672项;员工总数最多的是恒力石化,员工总数为38300人;其生产人员也是相对最多的,生产人员总数为28381人。

图表8:2026年中国涤纶纤维行业上市公司专利信息和员工构成分析(单位:项,人)(一)

图表9:2026年中国涤纶纤维行业上市公司专利信息和员工构成分析(单位:项,人)(二)

4、涤纶纤维行业上市公司涤纶纤维业务业绩对比

目前,我国涤纶纤维行业的龙头上市公司是桐昆股份、恒逸石化、新凤鸣等,2025H1这三家上市公司的涤纶纤维业务营收均在200亿元以上,其中桐昆股份涤纶纤维业务营收达到545.74亿元。

图表10:2025年中国涤纶纤维行业上市公司-涤纶纤维业务业绩对比(单位:亿元,%,万吨)

5、涤纶纤维行业上市公司涤纶业务规划对比

中国涤纶纤维公司主要规划方向为智能化、绿色化等,具体汇总如下:

图表11:中国涤纶纤维上市公司-涤纶纤维业务规划

更多本行业研究分析详见前瞻产业研究院《中国涤纶纤维行业产销需求与投资预测分析报告》

同时前瞻产业研究院还提供产业新赛道研究、投资可行性研究、产业规划、园区规划、产业招商、产业图谱、产业大数据、智慧招商系统、行业地位证明、IPO咨询/募投可研、专精特新小巨人申报、十五五规划等解决方案。如需转载引用本篇文章内容,请注明资料来源(前瞻产业研究院)。

更多深度行业分析尽在【前瞻经济学人APP】,还可以与500+经济学家/资深行业研究员交流互动。更多企业数据、企业资讯、企业发展情况尽在【企查猫APP】,性价比最高功能最全的企业查询平台。

展开
打开“财经头条”阅读更多精彩资讯
APP内打开