金隅冀东预计2025年净利1.8亿元-2.6亿元,同比扭亏

来源:理财周刊-财事汇

1天前

业绩变动的主要原因是:报告期内,面对整体偏弱的市场有效需求,公司持续深耕精益运营管理,多措并举扎实推进降本增效工作,成本与期间费用同比实现较大幅度下降。

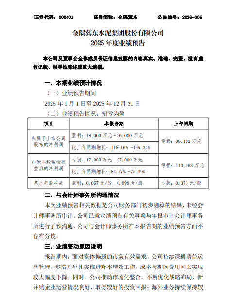
1月14日,金隅冀东(000401.SZ)发布2025年度业绩预告,预计归属于上市公司股东的净利润为18,000万元至26,000万元,同比增长118.16%至126.24%。归属于上市公司股东的扣除非经常性损益的净利润预计亏损17,000万元至27,000万元,同比减少84.57%至75.49%。

图片25.png

业绩变动的主要原因是:报告期内,面对整体偏弱的市场有效需求,公司持续深耕精益运营管理,多措并举扎实推进降本增效工作,成本与期间费用同比实现较大幅度下降。同时,公司推动市场化整合,不断优化战略布局,新并购企业运营情况良好,取得较好的投资回报;海外业务持续保持较高盈利水平。2025年度,公司经营业绩稳步改善,同比实现扭亏为盈。

公司称,2025年公司业绩虽然与上年同期有较大幅度下降、但仍稳定在“小年”的正常平均水准;同时业务和客户结构调整效果显著,第一大客户占比、单一大客户依赖风险显著降低。 

公开资料显示,公司是北京金隅集团控股的大型国有上市公司,业务涵盖水泥制造、危固废处置、技术咨询、现代信息服务等。产业布局国内13个省(直辖市、自治区)和南非,产能位居全国第三、世界第四。

金隅冀东2025年三季度业绩报告显示,2025年前三季度,公司营业收入185.75亿元,归属于上市公司股东的净利润为4035.4万元。

截至1月15日10点24分,金隅冀东的股价4.76元/股,总市值127亿元。(《理财周刊-财事汇》出品)

业绩变动的主要原因是:报告期内,面对整体偏弱的市场有效需求,公司持续深耕精益运营管理,多措并举扎实推进降本增效工作,成本与期间费用同比实现较大幅度下降。

1月14日,金隅冀东(000401.SZ)发布2025年度业绩预告,预计归属于上市公司股东的净利润为18,000万元至26,000万元,同比增长118.16%至126.24%。归属于上市公司股东的扣除非经常性损益的净利润预计亏损17,000万元至27,000万元,同比减少84.57%至75.49%。

图片25.png

业绩变动的主要原因是:报告期内,面对整体偏弱的市场有效需求,公司持续深耕精益运营管理,多措并举扎实推进降本增效工作,成本与期间费用同比实现较大幅度下降。同时,公司推动市场化整合,不断优化战略布局,新并购企业运营情况良好,取得较好的投资回报;海外业务持续保持较高盈利水平。2025年度,公司经营业绩稳步改善,同比实现扭亏为盈。

公司称,2025年公司业绩虽然与上年同期有较大幅度下降、但仍稳定在“小年”的正常平均水准;同时业务和客户结构调整效果显著,第一大客户占比、单一大客户依赖风险显著降低。 

公开资料显示,公司是北京金隅集团控股的大型国有上市公司,业务涵盖水泥制造、危固废处置、技术咨询、现代信息服务等。产业布局国内13个省(直辖市、自治区)和南非,产能位居全国第三、世界第四。

金隅冀东2025年三季度业绩报告显示,2025年前三季度,公司营业收入185.75亿元,归属于上市公司股东的净利润为4035.4万元。

截至1月15日10点24分,金隅冀东的股价4.76元/股,总市值127亿元。(《理财周刊-财事汇》出品)

展开
打开“财经头条”阅读更多精彩资讯
APP内打开