多项治理与信披问题缠身,碧兴物联及两责任人收深圳证监局警示函

来源:理财周刊-财事汇

1周前

2025年12月31日晚间,碧兴物联科技(深圳)股份有限公司(688671.SH)发布关于公司及相关责任人收到深圳证监局行政监管措施决定书的公告。

2025年12月31日晚间,碧兴物联科技(深圳)股份有限公司(688671.SH)发布关于公司及相关责任人收到深圳证监局行政监管措施决定书的公告。公告称,公司及董事长何愿平、时任财务总监王进因存在多项公司治理与信息披露不规范问题,收到深圳证监局出具的警示函。经查,公司存在股东会会议记录不完整、内幕信息知情人登记管理不规范、募集资金使用金额核算不当、收入相关内控薄弱及定期报告财务信息披露不准确等问题,相关责任人对上述问题负有主要责任。公司表示已高度重视并启动整改,此次监管措施不会影响正常生产经营,但值得关注的是,公司2025年前三季度虽营收同比增长,归母净利润亏损额却进一步扩大。

图片18.png

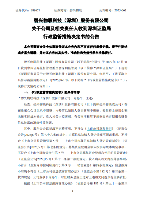
公告披露,公司于2025年12月31日收到深圳证监局下达的《深圳证监局关于对碧兴物联科技(深圳)股份有限公司、何愿平、王进采取出具警示函措施的决定》([2025]265号,以下简称“《行政监管措施决定书》”)。

《行政监管措施决定书》称,经查,碧兴物联存在股东会会议记录不完整、内幕信息知情人登记管理不规范、募集资金使用金额未按实际成本确定、收入相关内控薄弱、有关事项核算不规范影响定期报告财务信息披露的准确性等问题。

其中,股东会会议记录不完整事项,不符合《上市公司章程指引》(证监会公告[2025]6号)第七十八条的规定;内幕信息知情人登记管理不规范事项,不符合《上市公司监管指引第5号——上市公司内幕信息知情人登记管理制度》(证监会公告[2025]5号)第七条的规定;募集资金使用金额未按实际成本确定事项,不符合《上市公司监管指引第2号——上市公司募集资金管理和使用的监管要求》(证监会公告[2022]15号)第十二条第一款的规定;收入确认相关内控薄弱事项,不符合《企业内部控制应用指引第9号——销售业务》第四条的规定;信息披露不准确不符合《上市公司信息披露管理办法》(证监会令第182号)第三条第一款的规定。公司董事长何愿平、时任财务总监王进对上述相关问题负有主要责任。

根据《上市公司信息披露管理办法》(证监会令第182号)第五十一条第三款、第五十二条的规定,深圳证监局决定对公司、何愿平、王进分别采取出具警示函的监管措施。

公告表示,公司及相关责任人收到上述行政监管措施决定书后,高度重视决定书中指出的相关问题,并已积极组织相关部门和责任人对各事项进行整改。公司及相关责任人将以此为鉴,加强证券法律法规的深入学习,加强财务管理和内部控制,进一步完善公司治理,切实提高公司规范运作水平和信息披露质量,促进公司健康稳定发展,维护公司及全体股东利益。

公开资料显示,碧兴物联科技为上海证券交易所科创板挂牌的创新型高科技上市企业。公司专注于物联网感知设备及大数据领域的自主技术开发,致力于构建万物感知、万物互联的行业智慧化应用与技术服务,业务涉及:数字生态、数字水利、数字海洋、数字农业、城市数字化管理、公共安全大数据等诸多领域的软硬件开发、生产和技术服务。 

碧兴物联2025年三季度业绩报告显示,2025年前三季度,公司营业收入实现收入1.85亿元,同比上升13.1%;归母净利润自去年同期亏损1135万元变为亏损4032万元,亏损额进一步扩大。

截至2025年12月31日收盘,碧兴物联的股价24.77元/股,总市值19亿元。(《理财周刊-财事汇》出品)

2025年12月31日晚间,碧兴物联科技(深圳)股份有限公司(688671.SH)发布关于公司及相关责任人收到深圳证监局行政监管措施决定书的公告。

2025年12月31日晚间,碧兴物联科技(深圳)股份有限公司(688671.SH)发布关于公司及相关责任人收到深圳证监局行政监管措施决定书的公告。公告称,公司及董事长何愿平、时任财务总监王进因存在多项公司治理与信息披露不规范问题,收到深圳证监局出具的警示函。经查,公司存在股东会会议记录不完整、内幕信息知情人登记管理不规范、募集资金使用金额核算不当、收入相关内控薄弱及定期报告财务信息披露不准确等问题,相关责任人对上述问题负有主要责任。公司表示已高度重视并启动整改,此次监管措施不会影响正常生产经营,但值得关注的是,公司2025年前三季度虽营收同比增长,归母净利润亏损额却进一步扩大。

图片18.png

公告披露,公司于2025年12月31日收到深圳证监局下达的《深圳证监局关于对碧兴物联科技(深圳)股份有限公司、何愿平、王进采取出具警示函措施的决定》([2025]265号,以下简称“《行政监管措施决定书》”)。

《行政监管措施决定书》称,经查,碧兴物联存在股东会会议记录不完整、内幕信息知情人登记管理不规范、募集资金使用金额未按实际成本确定、收入相关内控薄弱、有关事项核算不规范影响定期报告财务信息披露的准确性等问题。

其中,股东会会议记录不完整事项,不符合《上市公司章程指引》(证监会公告[2025]6号)第七十八条的规定;内幕信息知情人登记管理不规范事项,不符合《上市公司监管指引第5号——上市公司内幕信息知情人登记管理制度》(证监会公告[2025]5号)第七条的规定;募集资金使用金额未按实际成本确定事项,不符合《上市公司监管指引第2号——上市公司募集资金管理和使用的监管要求》(证监会公告[2022]15号)第十二条第一款的规定;收入确认相关内控薄弱事项,不符合《企业内部控制应用指引第9号——销售业务》第四条的规定;信息披露不准确不符合《上市公司信息披露管理办法》(证监会令第182号)第三条第一款的规定。公司董事长何愿平、时任财务总监王进对上述相关问题负有主要责任。

根据《上市公司信息披露管理办法》(证监会令第182号)第五十一条第三款、第五十二条的规定,深圳证监局决定对公司、何愿平、王进分别采取出具警示函的监管措施。

公告表示,公司及相关责任人收到上述行政监管措施决定书后,高度重视决定书中指出的相关问题,并已积极组织相关部门和责任人对各事项进行整改。公司及相关责任人将以此为鉴,加强证券法律法规的深入学习,加强财务管理和内部控制,进一步完善公司治理,切实提高公司规范运作水平和信息披露质量,促进公司健康稳定发展,维护公司及全体股东利益。

公开资料显示,碧兴物联科技为上海证券交易所科创板挂牌的创新型高科技上市企业。公司专注于物联网感知设备及大数据领域的自主技术开发,致力于构建万物感知、万物互联的行业智慧化应用与技术服务,业务涉及:数字生态、数字水利、数字海洋、数字农业、城市数字化管理、公共安全大数据等诸多领域的软硬件开发、生产和技术服务。 

碧兴物联2025年三季度业绩报告显示,2025年前三季度,公司营业收入实现收入1.85亿元,同比上升13.1%;归母净利润自去年同期亏损1135万元变为亏损4032万元,亏损额进一步扩大。

截至2025年12月31日收盘,碧兴物联的股价24.77元/股,总市值19亿元。(《理财周刊-财事汇》出品)

展开
打开“财经头条”阅读更多精彩资讯
APP内打开