房地产+沪企改革+创投 这家公司今日直线涨停 正稳步推进诸翟、杜行项目建设进度

东方财富研究中心

1小时前

城投控股:公司稳定运营的社区项目出租率均保持在90%以上

城投控股近日接受永赢基金、人保资产、中泰证券等十余家机构调研。

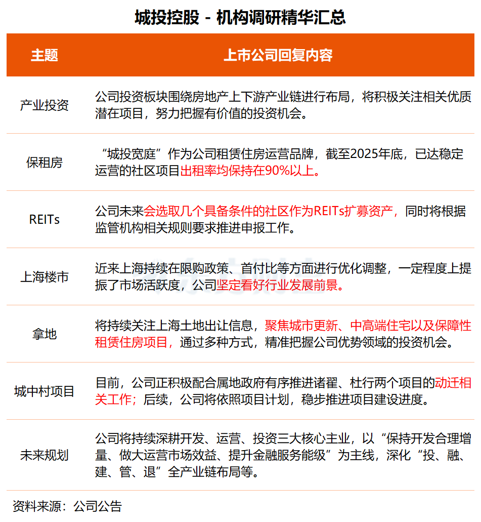
在调研中,城投控股表示,公司正通过地产开发、服务运营、产业投资三大业务板块的相互支撑和有机协同,同时依托金融与科技双重赋能,稳步向“城市综合生态服务商”转型。

“保租房已成为公司快速发展的板块,在保租房REITs成功发行的基础上,在租赁住房领域的运营管理优势加速显现,稳定运营项目平均出租率均保持在90%以上。”城投控股称,未来公司将继续以规模化运营为基础,持续做精服务,做强品牌。同时,公司未来会选取几个具备条件的社区作为REITs扩募资产,并根据监管机构相关规则要求推进申报工作。

对于上海房地产市场,城投控股指出,近来上海持续在限购政策、首付比、税费、取消非普住宅标准等方面进行优化调整,一定程度上提振了市场活跃度,公司坚定看好行业发展前景。

城投控股表示,公司将持续关注上海土地出让信息,聚焦城市更新、中高端住宅以及保障性租赁住房项目,通过集中供地、城市更新、产城融合、片区建设以及收并购等方式,精准把握公司优势领域的投资机会。

另据介绍,目前,城投控股正积极配合属地政府有序推进诸翟、杜行两个项目的动迁相关工作。后续,公司将依照项目计划,合理统筹规划,稳步推进项目建设进度。

城投控股前身为上海市原水股份有限公司,公司现已形成房地产开发、租赁房运营、金融投资三大核心业务板块。

作为上海城市建设的“主力军”,公司打造了一批标杆项目,包括新江湾城片区开发、思南公馆别墅改造、松江泗泾保障房大居、“城投宽庭”租赁住房等。

开源证券此前研报指出,公司背靠上海城投集团,土储优质,结转资源充足。同时,公司投融管退路径清晰,投资业务有望持续增厚公司利润。

地产股今日集体大涨,城投控股开盘3分钟直线封板,华联控股、我爱我家、皇庭国际亦强势涨停。消息面上,上海发布楼市“沪七条”,进一步调减住房限购政策。

ETF产品方面,房地产ETF(512200)今日收涨2.73%,成交额达4.59亿元,该基金紧密跟踪中证全指房地产指数,重仓保利发展、张江高科、招商蛇口等龙头股。

美迪西:在夯实主业基础上公司将逐步寻求拓展上下游产业链的合适机会

美迪西近日接受中泰证券、天弘基金等23家机构调研。公司在调研中透露,目前,公司在与多家AI创新药研发公司开展合作的基础上,已搭建AI药物发现服务平台,充分整合外部技术资源和内部研发能力,实现双向赋能。同时,公司的“基于人工智能技术的一站式创新药临床前研发服务平台项目”已获得政府立项,并已经开始为客户服务。

据美迪西介绍,截至目前,公司已助力多款创新药物成功出海,也持续关注新兴医药企业的出海战略和商业化落地,全力支持全球合作伙伴的药物研发,助力创新药企扩展全球化版图。

作为临床前CRO,2015年至2025年6月,公司参与研发完成的新药项目已有588件通过中国NMPA、美国FDA、澳大利亚TGA的审批进入临床试验,近三年平均每年助力约100件IND在国内外获批临床,加速创新药的研发进程。

“公司将围绕临床前研究一体化策略,持续深化融合发展,不断增强公司在临床前一体化研究的竞争优势。”关于未来并购计划,美迪西表示,公司将在夯实现有主业的基础上,根据业务实际情况逐步寻求拓展上下游产业链的合适机会,期望能够契合公司国际化战略,进一步加强现有研发技术平台,对现有业务链条进行补充或加强。

美迪西是一家专业的生物医药临床前综合研发服务 CRO,为全球的医药企业和科研机构提供全方位的符合国内及国际申报标准的一站式新药研发服务。

业绩预告修正,美迪西2025年度归母净利润预亏1.24亿至1.86亿元,较上年同期实现大幅减亏。报告期内,公司加快全球化战略布局,充分发挥研发平台资源和优势,实现营业收入预计同比增长约12%,综合毛利率预计同比提升约11个百分点。

二级市场方面,美迪西股价今日上涨6.10%,本月涨幅为15.19%。


城投控股:公司稳定运营的社区项目出租率均保持在90%以上

城投控股近日接受永赢基金、人保资产、中泰证券等十余家机构调研。

在调研中,城投控股表示,公司正通过地产开发、服务运营、产业投资三大业务板块的相互支撑和有机协同,同时依托金融与科技双重赋能,稳步向“城市综合生态服务商”转型。

“保租房已成为公司快速发展的板块,在保租房REITs成功发行的基础上,在租赁住房领域的运营管理优势加速显现,稳定运营项目平均出租率均保持在90%以上。”城投控股称,未来公司将继续以规模化运营为基础,持续做精服务,做强品牌。同时,公司未来会选取几个具备条件的社区作为REITs扩募资产,并根据监管机构相关规则要求推进申报工作。

对于上海房地产市场,城投控股指出,近来上海持续在限购政策、首付比、税费、取消非普住宅标准等方面进行优化调整,一定程度上提振了市场活跃度,公司坚定看好行业发展前景。

城投控股表示,公司将持续关注上海土地出让信息,聚焦城市更新、中高端住宅以及保障性租赁住房项目,通过集中供地、城市更新、产城融合、片区建设以及收并购等方式,精准把握公司优势领域的投资机会。

另据介绍,目前,城投控股正积极配合属地政府有序推进诸翟、杜行两个项目的动迁相关工作。后续,公司将依照项目计划,合理统筹规划,稳步推进项目建设进度。

城投控股前身为上海市原水股份有限公司,公司现已形成房地产开发、租赁房运营、金融投资三大核心业务板块。

作为上海城市建设的“主力军”,公司打造了一批标杆项目,包括新江湾城片区开发、思南公馆别墅改造、松江泗泾保障房大居、“城投宽庭”租赁住房等。

开源证券此前研报指出,公司背靠上海城投集团,土储优质,结转资源充足。同时,公司投融管退路径清晰,投资业务有望持续增厚公司利润。

地产股今日集体大涨,城投控股开盘3分钟直线封板,华联控股、我爱我家、皇庭国际亦强势涨停。消息面上,上海发布楼市“沪七条”,进一步调减住房限购政策。

ETF产品方面,房地产ETF(512200)今日收涨2.73%,成交额达4.59亿元,该基金紧密跟踪中证全指房地产指数,重仓保利发展、张江高科、招商蛇口等龙头股。

美迪西:在夯实主业基础上公司将逐步寻求拓展上下游产业链的合适机会

美迪西近日接受中泰证券、天弘基金等23家机构调研。公司在调研中透露,目前,公司在与多家AI创新药研发公司开展合作的基础上,已搭建AI药物发现服务平台,充分整合外部技术资源和内部研发能力,实现双向赋能。同时,公司的“基于人工智能技术的一站式创新药临床前研发服务平台项目”已获得政府立项,并已经开始为客户服务。

据美迪西介绍,截至目前,公司已助力多款创新药物成功出海,也持续关注新兴医药企业的出海战略和商业化落地,全力支持全球合作伙伴的药物研发,助力创新药企扩展全球化版图。

作为临床前CRO,2015年至2025年6月,公司参与研发完成的新药项目已有588件通过中国NMPA、美国FDA、澳大利亚TGA的审批进入临床试验,近三年平均每年助力约100件IND在国内外获批临床,加速创新药的研发进程。

“公司将围绕临床前研究一体化策略,持续深化融合发展,不断增强公司在临床前一体化研究的竞争优势。”关于未来并购计划,美迪西表示,公司将在夯实现有主业的基础上,根据业务实际情况逐步寻求拓展上下游产业链的合适机会,期望能够契合公司国际化战略,进一步加强现有研发技术平台,对现有业务链条进行补充或加强。

美迪西是一家专业的生物医药临床前综合研发服务 CRO,为全球的医药企业和科研机构提供全方位的符合国内及国际申报标准的一站式新药研发服务。

业绩预告修正,美迪西2025年度归母净利润预亏1.24亿至1.86亿元,较上年同期实现大幅减亏。报告期内,公司加快全球化战略布局,充分发挥研发平台资源和优势,实现营业收入预计同比增长约12%,综合毛利率预计同比提升约11个百分点。

二级市场方面,美迪西股价今日上涨6.10%,本月涨幅为15.19%。


展开
打开“财经头条”阅读更多精彩资讯
APP内打开