2025年初,我们聚焦传统产业升级与新质生产力培育,提出十大值得关注的产业趋势。回顾来看,多数方向成为贯穿2025年的核心投资主线。步入2026年,我们紧跟产业趋势迭代与政策导向,在前期判断基础上再作更新和补充,推出2026年十大产业趋势,供各位投资者参考:

一、AI应用:全球AI竞赛如火如荼,模型迭代推动应用场景深化
2025年全球巨头大幅加码资本开支后,当前市场对于AI的关注焦点在于科技巨头的巨额资本开支能否真正转化为应用商业化落地。经历2025年末市场对于“AI泡沫”的集中定价后,随着国内外大模型的密集迭代、发布,并在各个应用场景实现突破,已在一定程度上证明了前期大规模算力投入正逐步转化为模型能力与场景渗透。2026年,全球AI竞赛仍在如火如荼进行中,模型能力的迭代有望继续推动AI应用场景深化,爆款应用落地值得期待。
海外,AI应用竞争格局迈入多极化新阶段,多款颠覆性模型密集推出,对国内形成示范效应。海外AI应用竞争格局正从OpenAI独大,逐步转向多极化。ChatGPT仍占据泛化流量核心入口,在聊天、翻译、图像生成等领域占据大部分市场份额,持续领跑全球。2025年9月OpenAI推出视频生成模型Sora后,首周即登顶美国AppStore免费榜,进一步巩固其生态优势。但随着更多大厂密集发力,AI应用竞争格局已明显转向多极化:谷歌凭借GeminiPro系列快速追赶,XAI(Grok)凭借实时数据与差异化体验崛起,Meta、Google、Anthropic等通过集成AI与社交、搜索与生产力工具,构建闭环生态。例如,2026年2月AnthropicPBC推出法律AI插件,引发市场对AI在销售、营销、金融软件等领域替代效应的广泛讨论。与巨头闭环生态形成制衡的是开源力量快速崛起,2026年1月OpenClaw以开源模式爆火,截至2026年2月15日其在OpenRouter平台上的token调用量已位居首位。同时,AIAgent迈向自主智能,2025年1月OpenAI发布首款AI智能体产品Operator,2026年2月Anthropic推出ClaudeOpus4.6和AgentTeams实验功能,有望推动垂直高价值场景AIAgent加速商业化。2026年,海外AI巨头竞赛下,更多颠覆性大模型有望推出,将继续对国内AI应用发展形成示范效应。

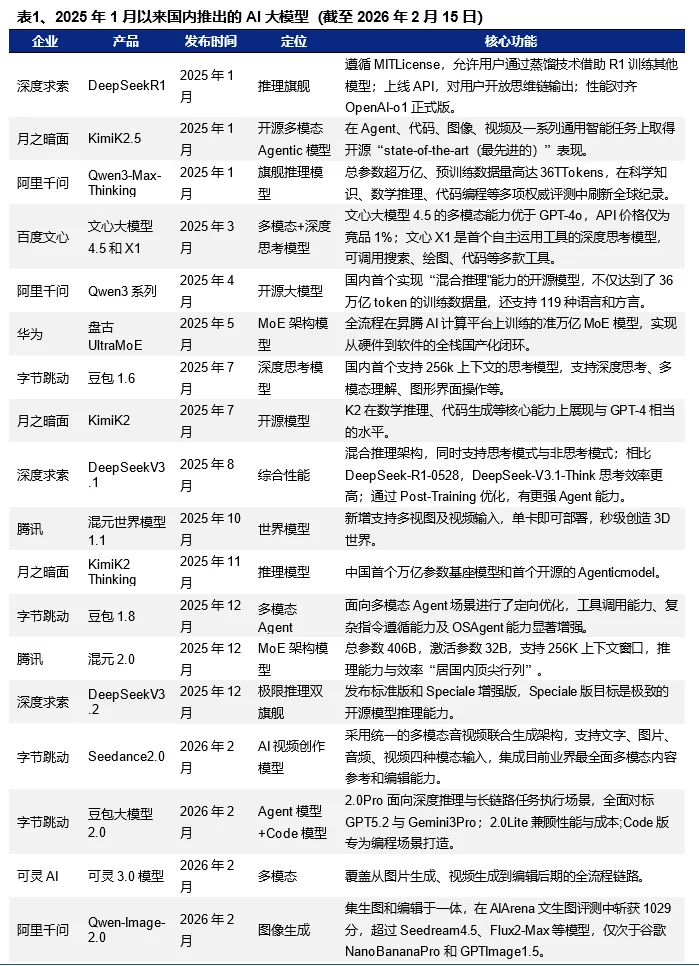
国内,AI应用迎来爆发拐点,吸引更多科技巨头布局,模型迭代与场景渗透有望实现共振。2025年是国内AI模型迭代与应用落地的关键一年,DeepSeek作为2025年AI领域的核心黑马,全年完成多轮模型迭代。DeepSeek-R1、V3.2系列开源后,阿里通义千问、MiniMax等头部模型加速开源,引领AI应用落地。其中,阿里Qwen3系列以256K长上下文、百万token扩展能力及低成本优势成为全球开源标杆。此外,2025年国内AI竞争重心从纯模型参数比拼转向应用落地能力。国内AI应用巨头纷纷通过核心业务实现卡位,字节豆包升级为跨生态智能体并接入抖音、今日头条,阿里通义千问融入电商、钉钉生态,腾讯元宝深度嵌入微信与QQ社交链条。国内企业加速布局消费端和产业端AI应用,阿里初步构建“AI下单、AI订票、AI客服”全链路闭环能力,腾讯元宝春节红包活动带动用户激增,字节以“豆包”为核心C端入口,并于2026年2月发布新一代视频生成模型Seedance2.0,实现了AI视频从生成到商用的跨越式突破。展望2026年,国内AI应用有望完成从模型落地到场景变现、从概念叙事到业绩兑现的转化,模型迭代与场景渗透有望实现共振。

配置上,建议重点关注:1)多模态模型持续迭代,有望持续赋能影视、游戏、广告等内容创意领域。2)随着通用入口竞争趋于饱和,垂直高价值场景AIAgent有望加速商业化,规则明确且人力成本高的领域或优先受益,包括医疗、金融、法律、教育、税务、政务等赛道。
二、AI算力:海外资本开支维持高增,国产替代加速推进
海外,科技巨头2026年资本开支维持高增,产业链新技术、新需求加速推进。2025年,海外主要云服务厂商资本开支显著放量,北美四大云服务厂商资本开支合计达3592亿美元。2026年亚马逊、谷歌、Meta、微软四家云服务厂商资本开支指引合计约5987亿美元,同比预计增长67%,反映军备竞赛逻辑下,全球AI算力需求依然具备确定性。面对全球AI算力需求爆发式增长与高速率传输需求,产业链新技术、新需求也在加速推进。一方面,随着数据中心向超大规模集群发展,1.6T乃至3.2T高速光模块正在加速商用,硅光技术、CPO等前沿技术持续突破;另一方面,海量算力需求推动数据中心进入规模化扩张期,带动光纤、液冷等关键基础设施供需缺口持续扩大,产业链多环节高景气。

国内,头部科技企业持续加大资本开支、加快本土大模型迭代,推动国产芯片性能持续提升,共筑自主可控的国产替代生态。芯片作为算力的核心引擎,国内训练侧此前仍主要依赖英伟达A800、H800等海外芯片。2025年美国针对高端AI芯片的出口管制扩大,供给收紧加速国产替代。华为昇腾、寒武纪、海光信息等头部厂商持续加大资本开支与研发投入,市场份额与性能持续提升。同时,自研芯片与本土大模型生态深度适配,应用落地倒逼算力架构优化。例如,华为昇腾芯片与DeepSeek系列模型完成深度适配,寒武纪与商汤日日新SEKO系列多模态模型适配。随着AI向终端场景全面渗透成主线,国内运营商和云厂商有望继续加码资本开支,芯片产业链国产替代有望深化,国产算力厂商及上游半导体设备材料等方向仍具备广阔成长空间。

配置上,建议重点关注:1)全球算力需求爆发依然具备确定性,光模块作为AI算力硬件基础设施的核心,国内厂商占据全球光模块行业主要份额,发展空间巨大,继续关注国内头部光模块供应商;同时,随着光通信往高速率方向发展,高速率光模块、光纤、CPO、液冷及铜连接等配套技术有望持续受益。2)自研芯片和国产设备在推理市场中的份额有望加速提升,持续关注国产AI芯片龙头企业。
三、存储:AI驱动进入新一轮超级周期,供不应求格局延续
AI训练推理需求爆发,推动存储开启新一轮超级周期。存储行业历史上因供需错配呈现强周期属性,历史上几次存储需求爆发式由新计算平台驱动,例如1990sPC、2010s智能手机/云计算以及2020s疫情居家办公。2025年,AI算力需求爆发成为拉动存储需求的主导力量,存储板块供需格局发生根本性重构,单台AI服务器对DRAM和NAND的需求是传统服务器的8–10倍,而2025年AI服务器消耗全球内存月产能的53%,导致高端存储颗粒(如DDR5、HBM)供应极度紧张。2025年第四季度,全球存储价格整体上涨超40%,2026年供需矛盾或持续推高存储价格。


供给端产能仍受限,供不应求格局延续,并正在传导至上游设备和封测环节。需求高企背景下,原厂主动收缩传统产能,三星、SK海力士、美光等国际厂商陆续敲定DDR4产品停产计划(EndofLife,EOL),将大部分先进产能转向DDR5与HBM,直接造成全球消费级存储产能缺口扩大。尽管国产存储厂商正加速扩产,但晶圆厂建设与设备交付周期长,难以缓解短期短缺。其中,消费类存储器设备交付周期约4-9个月,新增产能预计2026年下半年逐步释放,但AI驱动的数据中心存储器需求具有长期性,供需缺口难以迅速收敛。目前国内长鑫存储、长江存储已启动史上最大扩产计划,长鑫上海新厂、长江存储武汉三厂均计划2027年投产。但整体来看,2026年存储行业难以形成规模化有效供给。这一趋势持续传导至上游半导体设备和封测环节,国内存储芯片设计、存储模组厂商、半导体设备、封测企业均有望受益。

配置上,建议重点关注:1)在存储供需持续紧张、AI需求长期刚性、扩产周期漫长的背景下,存储芯片龙头景气具备确定性;2)存储景气周期驱动国内超级扩产周期,关注扩产受益的上游设备和封测环节。
四、商业航天:中美大国博弈必争之地,国内关键核心技术已取得突破
商业航天作为中美大国博弈的必争之地,战略地位跃升、国家高度重视、政策持续加码。卫星轨道与频谱资源作为不可再生的稀缺战略资产,具备重要的军民两用属性。2025年以来,商业航天已成为中美科技竞争的关键赛道。美国凭借SpaceX、BlueOrigin等企业技术领先优势,构建覆盖火箭发射、卫星互联网以及深空探测的完整生态,并于2025年12月发布《确保美国太空优势》行政令。我国连续两年将商业航天写入《政府工作报告》,2025年《报告》明确“推动商业航天产业加快发展”,“十五五”规划建议进一步提出“加快航空航天等产业集群发展”。2025年11月,商业航天专项政策落地,《推进商业航天高质量安全发展行动计划(2025—2027年)》提出22项重点举措,设立首期规模200亿元的国家商业航天发展基金,并推动科研设施开放、政府采购支持、地方专项补贴等配套机制。

资本市场政策亦配套加码,商业航天企业IPO提速,优势企业有望加速登陆资本市场。国内开启上市快速审批通道,截至2026年2月15日已有超10家商业航天企业启动上市辅导,其中蓝箭航天、星河动力、中科宇航等头部火箭企业已进入实质申报阶段。2026年2月10日,电科蓝天正式登陆科创板,成为年内首只商业航天新股。此外,2025年12月,上交所发布《发行上市审核规则适用指引第9号》,对商业火箭企业适用科创板第五套上市标准作出细化规定,更好支持尚未形成一定收入规模的优质商业火箭企业适用第五套上市标准,加快推进商业航天创新发展、主动服务航天强国战略。

国内在卫星批产与可复用火箭两大核心技术上均已取得实质性突破,强化商业闭环,产业进入从技术验证向商业化放量的关键期。此前,商业航天呈现较强事件驱动特征及主题轮动特点,三次带来较大涨幅的驱动是商业航天在低轨宽带通信卫星高密度发射组网、《二十届四中全会公报》明确提出“航天强国”、朱雀三号首发成功入轨。而随着国内以卫星批产和可复用火箭为代表的核心技术取得突破,行业正由主题行情逐步转向计价景气,进入行情更加可持续的阶段。载荷端,我国卫星逐步具备批量制造能力;运力端,我国在火箭可回收领域逐步发展,2025年朱雀三号、长征十二号甲等可回收火箭试验推进。2026年2月11日,梦舟载人飞船成功实施最大动压逃逸并在海上安全溅落,成为我国首次在海上实施载人飞船搜索回收任务,标志着飞船返回舱已经具备多次重复使用的能力。未来可重复使用火箭与卫星批产技术的持续迭代,是商业航天在发射端实现大幅降本的关键,强化商业闭环,国内商业航天将进入从技术验证向商业化放量的关键期。

配置上,建议重点关注:1)卫星批产技术与可重复使用火箭作为商业航天降本的核心技术突破口,关注卫星制造产业链、火箭产业链等价值量较高的核心环节;2)关注有望受益于国家基金支持的上游材料和地面设备。
五、人形机器人:规模化量产元年,国产零部件厂商进入业绩兑现期
海外,巨头量产节奏逐步清晰,国产零部件供应商受益。2025年,特斯拉、FigureAI等海外主要厂商纷纷公布量产计划,其中特斯拉官宣Optimus机器人2026年产能目标是10倍至5万-10万台,FigureAI计划未来4年累计交付10万台人形机器人。海外量产带动国内零部件供货,特斯拉、FigureAI等海外机器人巨头依赖部分中国零部件,其超预期量产计划直接带动国产厂商加速供应减速器、滚珠丝杠、电机、传感器等零部件。特斯拉计划于2026年一季度发布第三代Optimus,并提出年产能百万台的长期目标,或成为人形机器人产业从概念炒作转向订单兑现的分水岭;FigureAI或加速在仓储、制造场景的商业化落地;波士顿动力计划于2026年加大Atlas机器人生产投入。海外巨头量产计划落地将提升行业确定性,国产零部件供应商有望持续受益。

国内,主机厂商量产逐步落地,企业深度参与供应链。中国厂商在量产与出货量方面占据优势,2025年全球人形机器人出货量排名前六的品牌均来自中国,其中智元机器人以5168台的出货量位居榜首,占据全球39%的市场份额。2025年优必选推出全尺寸工业人形机器人WalkerS2,Walker系列人形机器人全年5次中标亿元级别大单,全年订单总额超13亿元;智元机器人开启与均胜电子超亿元采购合同的首批商用交付;越疆从协作机器人切入具身智能赛道,3月发布全球首款“灵巧操作+直膝行走”人形机器人DobotAtom,6月宣布开始面向全球批量交付。此外,国产零部件厂商深度参与人形机器人供应链,一方面为特斯拉、FigureAI等海外巨头供货,另一方面宇树链、智元链、小鹏链、天工链等国内供应链也基本采用国产零部件。

配置上,建议重点关注:1)国内人形机器人本体公司有望依托低成本、全链条的国产零部件供给体系,加速规模化生产,并通过提供场景化解决方案增强客户黏性;2)人形机器人进入量产元年,技术通用性强的上游核心零部件将优先受益。随海外机器人巨头采购需求增加,丝杠、减速器、轻量化材料、灵巧手等核心零部件环节有望率先兑现业绩。
六、智能驾驶:国内政策落地助推L3商业化,海外特斯拉FSD引领技术方向
国内,政策落地有望推动2026年成为L3商业化元年。2025年下半年,智驾迎来密集政策催化。9月工业和信息化部等八部门印发《汽车行业稳增长工作方案(2025-2026年)》,提出有条件批准L3级车型生产准入;12月工信部正式许可长安和北汽蓝谷两款L3级自动驾驶车型产品。地方层面,北京、武汉、广州等地已密集出台自动驾驶相关政策,为L3级商业化落地提供政策支持。厂商层面,2025年理想、小鹏相继推出VLA版本智驾,未来导入世界模型,小鹏发布的G7成为全球首款L3级算力的AI汽车。奇瑞计划在2026年实现L3级自动驾驶车辆量产,广汽集团计划2026年加速L3级车型量产,并启动业内首款L4自动驾驶前装量产车型下线交付。随政策落地和L3智驾业绩兑现,汽车生产商和零部件厂商均将受益。

海外,特斯拉FSD引领技术方向,英伟达提供全栈支持。2025年特斯拉推出FSDV14,相较于FSDV13进一步AI化,10月针对搭载HW4.0硬件的车型推出升级版本FSDV14.1。特斯拉计划V14.3/V14.4版本实现推理功能,有望持续引领无人监督FSD技术方向,推动Robotaxi商业化。英伟达为智能驾驶提供全栈式技术支持,2026年1月发布NVIDIA Alpamayo系列开源AI模型,有望推动L4智驾落地。芯片层面,英伟达提供了成熟的训练和部署平台。商业化方面,英伟达通过DRIVEHyperion开放平台联动全球车企、Tier1及运营方,加速L2++与Robotaxi量产落地。此外,奔驰宣布2026年下半年将在美国市场推出全新的高级驾驶辅助系统,或形成新催化。

配置上,建议关注:1)2026年或是L3智驾从技术验证迈向商业化普及的关键转折点,智驾车型或成为主流车企新车放量关键,催化新订单,重点关注已发布L3级车型的国产车企;2)智驾新车型需配置智驾芯片、激光雷达、域控制器、传感器等核心硬件,相关供应商有望实现订单增长与业绩释放。
七、电网储能:北美缺电推动出海加速,国内政策打开新一轮景气周期
海外,北美AI算力扩张催生电力需求,国内电力设备出海有望加速。需求端,海外云厂商资本开支持续高增,AIDC投资预期催生电力需求。2025年9月,英伟达与OpenAI宣布达成合作,计划部署至少10吉瓦算力的人工智能数据中心,用于模型训练与推理运行。2025年以来,三星SDS、特斯拉、亚马逊等科技巨头也纷纷规划推进数据中心建设。供给端,北美电网老化严重,美国能源部(DOE)评估到2030年将有104吉瓦的发电能力退役,美国停电风险将增加100倍。AI电力需求非线性增长与电网基建老化矛盾突出,北美缺电逻辑持续演绎。2026年国产燃气轮机、燃气内燃机、柴发等有望加速出海,成为美国电力产业链有效补充;中期国产高压设备、智能电表也有望突破欧美高端市场。

国内,“十五五”电网投资规模大幅提升,叠加政策机制完善与海内外需求共振,电网及储能产业链迎来高景气发展机遇。国家电网“十五五”期间固定资产投资规划达4万亿元,较“十四五”增长40%,其中2026年作为“超前建设年”预算达7200亿,目标冲刺7800亿。2026年高附加值领域或成投资重心,预计特高压投资将优先落地,有望带动换流阀、变压器、组合器等核心设备需求。此外,“十五五”的重点投资方向还包括输变电与配网、储能,计划2030年新增3万+座变电站至总量7-10万座,“十五五”期间投资储能约3000亿元、年均600亿元。此外,2026年1月发改委、能源局联合发布《关于完善发电侧容量电价机制的通知》,首次将电网侧独立新型储能纳入容量电价机制,储能从新能源成本项转为独立收益项,叠加海外美国AIDC配储、欧洲大储以及新兴市场需求增长,储能进一步成为刚需。

配置上,建议关注:1)国内“十五五”期间,预计电网投资增加、特高压核准提速,将带动换流阀、变压器和组合电器等主网设备需求;2)海外电网老化叠加AIDC需求爆发,国产燃气轮机、燃气内燃机、柴发有望加速出海、量价齐升。3)国内容量电价政策落地、全球需求共振,储能景气向好,锂电池产业链有望实现盈利提升。
八、化工:反内卷引导供给侧出清,新兴产业趋势推动行业开启新一轮景气周期
化工行业反内卷持续推进,政策引导供给侧出清。“反内卷”作为后续深化改革的主线任务,其中化工是政策重点关注的领域。2025年9月七部门联合印发的《石化化工行业稳增长工作方案(2025-2026年)》,提出严控新产能、加大石化化工行业老旧装置更新改造推进力度,以涤纶长丝为代表的集中度较高的子行业率先响应,推行减产保价自律行动,供需格局逐步优化。截至25Q3,多数化工细分板块产能利用率与库存均已降至较低水平,指向行业在经历去库和去产能,实现供给结构优化,包括钛白粉、有机硅、纺织化学制品、化学纤维、氟化工、聚氨酯等。往后看,反内卷将成为化工行业景气回升和价值重估的关键驱动力,随着供给端格局优化带来产能扩张放缓、行业景气回升,化工板块有望从传统周期波动品种转变为兼具高弹性与高股东回报的行业。

新经济行业景气度提升,化工新材料需求持续向好。AI、新能源、机器人等新产业趋势引领新一轮化工需求结构变革,为新材料带来需求增量。2025年以来,AI数据中心加速扩建、智能驾驶渗透率提升,树脂(高频高速树脂PPO、双马BMI树脂、碳氢树脂等)、液冷材料(氟化液)、锂电材料(正极磷酸铁锂、电解质六氟磷酸锂等)等材料同时受益于全球需求扩张与国内替代加速。新能源拉动磷产业链(磷矿石-工铵-磷酸铁-磷酸铁锂)、硫磺需求。人形机器人产业链中,PEEK与MXD6等材料因轻量化、高强度、耐高温特性具备高应用潜力。2026年,化工新材料有望持续受益于下游需求结构升级。

配置上,建议关注:1)反内卷背景下,关注供给已经来到底部、供需格局正在实现优化的细分品类,如有机硅、钛白粉、纺织化学品、化学纤维等。2)受益于新能源等产业趋势发展,新材料品种需求有望维持高景气,包括AI与智驾产业链材料(树脂、液冷材料、锂电材料)、新能源材料(磷产业链、硫磺)、人形机器人产业链材料(PEEK、MXD6)等。
九、创新药:出海BD持续加速,国内商业化进入兑现期
中国药企竞争力系统提升,BD逻辑具备可持续性。2025年中国创新药licenseout爆发式增长,数量超100项,总金额超1100亿美元,仅次于美国。中国创新药的研发实力持续提升,在新靶点、新技术、新疾病领域的布局已经呈现领先趋势,以靶点布局为例,中国企业已在PD-1/VEGF双抗、EGFR/HER3双抗ADC等赛道实现全球领跑。在ADC、双抗、小核酸等热门技术赛道,中国创新药企也具备高效率、低成本的开发优势。未来,创新药板块持续拥有突破空间。在创新药出海BD持续加速的同时,已经BD产品有望体现海外产品推进进程的加速,进一步带来产品潜在销售峰值和成功率的提升。

创新药出海BD持续加速,国内商业化进入兑现期。2025年中国创新药BD出海授权全年交易总金额达到1357亿美元,首付款70亿美元,交易总数量达到157起,均创历史新高。2026年,创新药3.0发展模式清晰,出海成为主旋律。细分领域来看,预计2026年全球CDMO生产需求将持续高景气,其中多肽、ADC、双抗等细分领域订单需求旺盛。在国内需求端复苏、供给端持续优化的背景下,CRO企业新签订单呈现量增价稳的趋势,2026年收入和利润有望逐渐触底改善。同时,随着国内工业需求端明显复苏,从化学试剂、生物试剂到后期商业化阶段的培养基、填料等均有望在2026年进一步出现业绩改善。

配置上,建议关注:1)BD出海进程加速,具有大单背书的龙头企业确定性更高;2)中国创新药在ADC、双抗、小核酸、CAR-T等前沿赛道具备全球竞争力,关注前沿技术赛道突破机会。
十、脑机接口:海外Neuralink规模化量产重塑行业预期,国内“十五五”政策引领布局
海外,Neuralink启动规模化量产,重塑行业技术预期。2025年12月31日,Neuralink创始人埃隆·马斯克公开宣布,公司将于2026年启动脑机接口设备的大规模生产,并推进手术流程近乎全自动化。这一表态标志着全球首个侵入式脑机接口系统从临床试验阶段正式进入量产准备期,并为未来与特斯拉Optimus人形机器人的协同应用奠定基础。2026年2月,马斯克表示,新一代神经链接脑机接口增强版的性能将提升至三倍,将于2026年晚些时候面市。2026年海外脑机接口技术有望实现量产化突破,带动全球侵入式脑机接口进入商业化提速新阶段。

国内,“十五五”政策引领布局,支付体系创新加速商业化落地。作为脑科学与人工智能融合的核心领域,脑机接口是抢占全球科技竞争制高点的关键赛道。2025年10月28日发布的《中共中央关于制定国民经济和社会发展第十五个五年规划的建议》明确提出“前瞻布局未来产业”,脑机接口等领域被列为“新的经济增长点”。支付体系方面,2025年国家医保目录调整首次增设“商业健康保险创新药品目录”;上海多部委联合发布政策“支持医疗机构合理使用创新药械,相关商业健康保险保障范围内的创新药应用病例可不纳入按病种付费范围”,加速脑机接口等新技术的收费目录覆盖。

配置上,建议关注:脑机接口被列为“十五五”规划重点布局的未来产业,国产替代空间广阔,关注上游芯片、传感器、电极等核心零部件,中游系统集成、算法与设备制造,下游优先关注脑机接口应用最成熟的医疗康复场景。
2025年初,我们聚焦传统产业升级与新质生产力培育,提出十大值得关注的产业趋势。回顾来看,多数方向成为贯穿2025年的核心投资主线。步入2026年,我们紧跟产业趋势迭代与政策导向,在前期判断基础上再作更新和补充,推出2026年十大产业趋势,供各位投资者参考:

一、AI应用:全球AI竞赛如火如荼,模型迭代推动应用场景深化
2025年全球巨头大幅加码资本开支后,当前市场对于AI的关注焦点在于科技巨头的巨额资本开支能否真正转化为应用商业化落地。经历2025年末市场对于“AI泡沫”的集中定价后,随着国内外大模型的密集迭代、发布,并在各个应用场景实现突破,已在一定程度上证明了前期大规模算力投入正逐步转化为模型能力与场景渗透。2026年,全球AI竞赛仍在如火如荼进行中,模型能力的迭代有望继续推动AI应用场景深化,爆款应用落地值得期待。
海外,AI应用竞争格局迈入多极化新阶段,多款颠覆性模型密集推出,对国内形成示范效应。海外AI应用竞争格局正从OpenAI独大,逐步转向多极化。ChatGPT仍占据泛化流量核心入口,在聊天、翻译、图像生成等领域占据大部分市场份额,持续领跑全球。2025年9月OpenAI推出视频生成模型Sora后,首周即登顶美国AppStore免费榜,进一步巩固其生态优势。但随着更多大厂密集发力,AI应用竞争格局已明显转向多极化:谷歌凭借GeminiPro系列快速追赶,XAI(Grok)凭借实时数据与差异化体验崛起,Meta、Google、Anthropic等通过集成AI与社交、搜索与生产力工具,构建闭环生态。例如,2026年2月AnthropicPBC推出法律AI插件,引发市场对AI在销售、营销、金融软件等领域替代效应的广泛讨论。与巨头闭环生态形成制衡的是开源力量快速崛起,2026年1月OpenClaw以开源模式爆火,截至2026年2月15日其在OpenRouter平台上的token调用量已位居首位。同时,AIAgent迈向自主智能,2025年1月OpenAI发布首款AI智能体产品Operator,2026年2月Anthropic推出ClaudeOpus4.6和AgentTeams实验功能,有望推动垂直高价值场景AIAgent加速商业化。2026年,海外AI巨头竞赛下,更多颠覆性大模型有望推出,将继续对国内AI应用发展形成示范效应。

国内,AI应用迎来爆发拐点,吸引更多科技巨头布局,模型迭代与场景渗透有望实现共振。2025年是国内AI模型迭代与应用落地的关键一年,DeepSeek作为2025年AI领域的核心黑马,全年完成多轮模型迭代。DeepSeek-R1、V3.2系列开源后,阿里通义千问、MiniMax等头部模型加速开源,引领AI应用落地。其中,阿里Qwen3系列以256K长上下文、百万token扩展能力及低成本优势成为全球开源标杆。此外,2025年国内AI竞争重心从纯模型参数比拼转向应用落地能力。国内AI应用巨头纷纷通过核心业务实现卡位,字节豆包升级为跨生态智能体并接入抖音、今日头条,阿里通义千问融入电商、钉钉生态,腾讯元宝深度嵌入微信与QQ社交链条。国内企业加速布局消费端和产业端AI应用,阿里初步构建“AI下单、AI订票、AI客服”全链路闭环能力,腾讯元宝春节红包活动带动用户激增,字节以“豆包”为核心C端入口,并于2026年2月发布新一代视频生成模型Seedance2.0,实现了AI视频从生成到商用的跨越式突破。展望2026年,国内AI应用有望完成从模型落地到场景变现、从概念叙事到业绩兑现的转化,模型迭代与场景渗透有望实现共振。

配置上,建议重点关注:1)多模态模型持续迭代,有望持续赋能影视、游戏、广告等内容创意领域。2)随着通用入口竞争趋于饱和,垂直高价值场景AIAgent有望加速商业化,规则明确且人力成本高的领域或优先受益,包括医疗、金融、法律、教育、税务、政务等赛道。
二、AI算力:海外资本开支维持高增,国产替代加速推进
海外,科技巨头2026年资本开支维持高增,产业链新技术、新需求加速推进。2025年,海外主要云服务厂商资本开支显著放量,北美四大云服务厂商资本开支合计达3592亿美元。2026年亚马逊、谷歌、Meta、微软四家云服务厂商资本开支指引合计约5987亿美元,同比预计增长67%,反映军备竞赛逻辑下,全球AI算力需求依然具备确定性。面对全球AI算力需求爆发式增长与高速率传输需求,产业链新技术、新需求也在加速推进。一方面,随着数据中心向超大规模集群发展,1.6T乃至3.2T高速光模块正在加速商用,硅光技术、CPO等前沿技术持续突破;另一方面,海量算力需求推动数据中心进入规模化扩张期,带动光纤、液冷等关键基础设施供需缺口持续扩大,产业链多环节高景气。

国内,头部科技企业持续加大资本开支、加快本土大模型迭代,推动国产芯片性能持续提升,共筑自主可控的国产替代生态。芯片作为算力的核心引擎,国内训练侧此前仍主要依赖英伟达A800、H800等海外芯片。2025年美国针对高端AI芯片的出口管制扩大,供给收紧加速国产替代。华为昇腾、寒武纪、海光信息等头部厂商持续加大资本开支与研发投入,市场份额与性能持续提升。同时,自研芯片与本土大模型生态深度适配,应用落地倒逼算力架构优化。例如,华为昇腾芯片与DeepSeek系列模型完成深度适配,寒武纪与商汤日日新SEKO系列多模态模型适配。随着AI向终端场景全面渗透成主线,国内运营商和云厂商有望继续加码资本开支,芯片产业链国产替代有望深化,国产算力厂商及上游半导体设备材料等方向仍具备广阔成长空间。

配置上,建议重点关注:1)全球算力需求爆发依然具备确定性,光模块作为AI算力硬件基础设施的核心,国内厂商占据全球光模块行业主要份额,发展空间巨大,继续关注国内头部光模块供应商;同时,随着光通信往高速率方向发展,高速率光模块、光纤、CPO、液冷及铜连接等配套技术有望持续受益。2)自研芯片和国产设备在推理市场中的份额有望加速提升,持续关注国产AI芯片龙头企业。
三、存储:AI驱动进入新一轮超级周期,供不应求格局延续
AI训练推理需求爆发,推动存储开启新一轮超级周期。存储行业历史上因供需错配呈现强周期属性,历史上几次存储需求爆发式由新计算平台驱动,例如1990sPC、2010s智能手机/云计算以及2020s疫情居家办公。2025年,AI算力需求爆发成为拉动存储需求的主导力量,存储板块供需格局发生根本性重构,单台AI服务器对DRAM和NAND的需求是传统服务器的8–10倍,而2025年AI服务器消耗全球内存月产能的53%,导致高端存储颗粒(如DDR5、HBM)供应极度紧张。2025年第四季度,全球存储价格整体上涨超40%,2026年供需矛盾或持续推高存储价格。


供给端产能仍受限,供不应求格局延续,并正在传导至上游设备和封测环节。需求高企背景下,原厂主动收缩传统产能,三星、SK海力士、美光等国际厂商陆续敲定DDR4产品停产计划(EndofLife,EOL),将大部分先进产能转向DDR5与HBM,直接造成全球消费级存储产能缺口扩大。尽管国产存储厂商正加速扩产,但晶圆厂建设与设备交付周期长,难以缓解短期短缺。其中,消费类存储器设备交付周期约4-9个月,新增产能预计2026年下半年逐步释放,但AI驱动的数据中心存储器需求具有长期性,供需缺口难以迅速收敛。目前国内长鑫存储、长江存储已启动史上最大扩产计划,长鑫上海新厂、长江存储武汉三厂均计划2027年投产。但整体来看,2026年存储行业难以形成规模化有效供给。这一趋势持续传导至上游半导体设备和封测环节,国内存储芯片设计、存储模组厂商、半导体设备、封测企业均有望受益。

配置上,建议重点关注:1)在存储供需持续紧张、AI需求长期刚性、扩产周期漫长的背景下,存储芯片龙头景气具备确定性;2)存储景气周期驱动国内超级扩产周期,关注扩产受益的上游设备和封测环节。
四、商业航天:中美大国博弈必争之地,国内关键核心技术已取得突破
商业航天作为中美大国博弈的必争之地,战略地位跃升、国家高度重视、政策持续加码。卫星轨道与频谱资源作为不可再生的稀缺战略资产,具备重要的军民两用属性。2025年以来,商业航天已成为中美科技竞争的关键赛道。美国凭借SpaceX、BlueOrigin等企业技术领先优势,构建覆盖火箭发射、卫星互联网以及深空探测的完整生态,并于2025年12月发布《确保美国太空优势》行政令。我国连续两年将商业航天写入《政府工作报告》,2025年《报告》明确“推动商业航天产业加快发展”,“十五五”规划建议进一步提出“加快航空航天等产业集群发展”。2025年11月,商业航天专项政策落地,《推进商业航天高质量安全发展行动计划(2025—2027年)》提出22项重点举措,设立首期规模200亿元的国家商业航天发展基金,并推动科研设施开放、政府采购支持、地方专项补贴等配套机制。

资本市场政策亦配套加码,商业航天企业IPO提速,优势企业有望加速登陆资本市场。国内开启上市快速审批通道,截至2026年2月15日已有超10家商业航天企业启动上市辅导,其中蓝箭航天、星河动力、中科宇航等头部火箭企业已进入实质申报阶段。2026年2月10日,电科蓝天正式登陆科创板,成为年内首只商业航天新股。此外,2025年12月,上交所发布《发行上市审核规则适用指引第9号》,对商业火箭企业适用科创板第五套上市标准作出细化规定,更好支持尚未形成一定收入规模的优质商业火箭企业适用第五套上市标准,加快推进商业航天创新发展、主动服务航天强国战略。

国内在卫星批产与可复用火箭两大核心技术上均已取得实质性突破,强化商业闭环,产业进入从技术验证向商业化放量的关键期。此前,商业航天呈现较强事件驱动特征及主题轮动特点,三次带来较大涨幅的驱动是商业航天在低轨宽带通信卫星高密度发射组网、《二十届四中全会公报》明确提出“航天强国”、朱雀三号首发成功入轨。而随着国内以卫星批产和可复用火箭为代表的核心技术取得突破,行业正由主题行情逐步转向计价景气,进入行情更加可持续的阶段。载荷端,我国卫星逐步具备批量制造能力;运力端,我国在火箭可回收领域逐步发展,2025年朱雀三号、长征十二号甲等可回收火箭试验推进。2026年2月11日,梦舟载人飞船成功实施最大动压逃逸并在海上安全溅落,成为我国首次在海上实施载人飞船搜索回收任务,标志着飞船返回舱已经具备多次重复使用的能力。未来可重复使用火箭与卫星批产技术的持续迭代,是商业航天在发射端实现大幅降本的关键,强化商业闭环,国内商业航天将进入从技术验证向商业化放量的关键期。

配置上,建议重点关注:1)卫星批产技术与可重复使用火箭作为商业航天降本的核心技术突破口,关注卫星制造产业链、火箭产业链等价值量较高的核心环节;2)关注有望受益于国家基金支持的上游材料和地面设备。
五、人形机器人:规模化量产元年,国产零部件厂商进入业绩兑现期
海外,巨头量产节奏逐步清晰,国产零部件供应商受益。2025年,特斯拉、FigureAI等海外主要厂商纷纷公布量产计划,其中特斯拉官宣Optimus机器人2026年产能目标是10倍至5万-10万台,FigureAI计划未来4年累计交付10万台人形机器人。海外量产带动国内零部件供货,特斯拉、FigureAI等海外机器人巨头依赖部分中国零部件,其超预期量产计划直接带动国产厂商加速供应减速器、滚珠丝杠、电机、传感器等零部件。特斯拉计划于2026年一季度发布第三代Optimus,并提出年产能百万台的长期目标,或成为人形机器人产业从概念炒作转向订单兑现的分水岭;FigureAI或加速在仓储、制造场景的商业化落地;波士顿动力计划于2026年加大Atlas机器人生产投入。海外巨头量产计划落地将提升行业确定性,国产零部件供应商有望持续受益。

国内,主机厂商量产逐步落地,企业深度参与供应链。中国厂商在量产与出货量方面占据优势,2025年全球人形机器人出货量排名前六的品牌均来自中国,其中智元机器人以5168台的出货量位居榜首,占据全球39%的市场份额。2025年优必选推出全尺寸工业人形机器人WalkerS2,Walker系列人形机器人全年5次中标亿元级别大单,全年订单总额超13亿元;智元机器人开启与均胜电子超亿元采购合同的首批商用交付;越疆从协作机器人切入具身智能赛道,3月发布全球首款“灵巧操作+直膝行走”人形机器人DobotAtom,6月宣布开始面向全球批量交付。此外,国产零部件厂商深度参与人形机器人供应链,一方面为特斯拉、FigureAI等海外巨头供货,另一方面宇树链、智元链、小鹏链、天工链等国内供应链也基本采用国产零部件。

配置上,建议重点关注:1)国内人形机器人本体公司有望依托低成本、全链条的国产零部件供给体系,加速规模化生产,并通过提供场景化解决方案增强客户黏性;2)人形机器人进入量产元年,技术通用性强的上游核心零部件将优先受益。随海外机器人巨头采购需求增加,丝杠、减速器、轻量化材料、灵巧手等核心零部件环节有望率先兑现业绩。
六、智能驾驶:国内政策落地助推L3商业化,海外特斯拉FSD引领技术方向
国内,政策落地有望推动2026年成为L3商业化元年。2025年下半年,智驾迎来密集政策催化。9月工业和信息化部等八部门印发《汽车行业稳增长工作方案(2025-2026年)》,提出有条件批准L3级车型生产准入;12月工信部正式许可长安和北汽蓝谷两款L3级自动驾驶车型产品。地方层面,北京、武汉、广州等地已密集出台自动驾驶相关政策,为L3级商业化落地提供政策支持。厂商层面,2025年理想、小鹏相继推出VLA版本智驾,未来导入世界模型,小鹏发布的G7成为全球首款L3级算力的AI汽车。奇瑞计划在2026年实现L3级自动驾驶车辆量产,广汽集团计划2026年加速L3级车型量产,并启动业内首款L4自动驾驶前装量产车型下线交付。随政策落地和L3智驾业绩兑现,汽车生产商和零部件厂商均将受益。

海外,特斯拉FSD引领技术方向,英伟达提供全栈支持。2025年特斯拉推出FSDV14,相较于FSDV13进一步AI化,10月针对搭载HW4.0硬件的车型推出升级版本FSDV14.1。特斯拉计划V14.3/V14.4版本实现推理功能,有望持续引领无人监督FSD技术方向,推动Robotaxi商业化。英伟达为智能驾驶提供全栈式技术支持,2026年1月发布NVIDIA Alpamayo系列开源AI模型,有望推动L4智驾落地。芯片层面,英伟达提供了成熟的训练和部署平台。商业化方面,英伟达通过DRIVEHyperion开放平台联动全球车企、Tier1及运营方,加速L2++与Robotaxi量产落地。此外,奔驰宣布2026年下半年将在美国市场推出全新的高级驾驶辅助系统,或形成新催化。

配置上,建议关注:1)2026年或是L3智驾从技术验证迈向商业化普及的关键转折点,智驾车型或成为主流车企新车放量关键,催化新订单,重点关注已发布L3级车型的国产车企;2)智驾新车型需配置智驾芯片、激光雷达、域控制器、传感器等核心硬件,相关供应商有望实现订单增长与业绩释放。
七、电网储能:北美缺电推动出海加速,国内政策打开新一轮景气周期
海外,北美AI算力扩张催生电力需求,国内电力设备出海有望加速。需求端,海外云厂商资本开支持续高增,AIDC投资预期催生电力需求。2025年9月,英伟达与OpenAI宣布达成合作,计划部署至少10吉瓦算力的人工智能数据中心,用于模型训练与推理运行。2025年以来,三星SDS、特斯拉、亚马逊等科技巨头也纷纷规划推进数据中心建设。供给端,北美电网老化严重,美国能源部(DOE)评估到2030年将有104吉瓦的发电能力退役,美国停电风险将增加100倍。AI电力需求非线性增长与电网基建老化矛盾突出,北美缺电逻辑持续演绎。2026年国产燃气轮机、燃气内燃机、柴发等有望加速出海,成为美国电力产业链有效补充;中期国产高压设备、智能电表也有望突破欧美高端市场。

国内,“十五五”电网投资规模大幅提升,叠加政策机制完善与海内外需求共振,电网及储能产业链迎来高景气发展机遇。国家电网“十五五”期间固定资产投资规划达4万亿元,较“十四五”增长40%,其中2026年作为“超前建设年”预算达7200亿,目标冲刺7800亿。2026年高附加值领域或成投资重心,预计特高压投资将优先落地,有望带动换流阀、变压器、组合器等核心设备需求。此外,“十五五”的重点投资方向还包括输变电与配网、储能,计划2030年新增3万+座变电站至总量7-10万座,“十五五”期间投资储能约3000亿元、年均600亿元。此外,2026年1月发改委、能源局联合发布《关于完善发电侧容量电价机制的通知》,首次将电网侧独立新型储能纳入容量电价机制,储能从新能源成本项转为独立收益项,叠加海外美国AIDC配储、欧洲大储以及新兴市场需求增长,储能进一步成为刚需。

配置上,建议关注:1)国内“十五五”期间,预计电网投资增加、特高压核准提速,将带动换流阀、变压器和组合电器等主网设备需求;2)海外电网老化叠加AIDC需求爆发,国产燃气轮机、燃气内燃机、柴发有望加速出海、量价齐升。3)国内容量电价政策落地、全球需求共振,储能景气向好,锂电池产业链有望实现盈利提升。
八、化工:反内卷引导供给侧出清,新兴产业趋势推动行业开启新一轮景气周期
化工行业反内卷持续推进,政策引导供给侧出清。“反内卷”作为后续深化改革的主线任务,其中化工是政策重点关注的领域。2025年9月七部门联合印发的《石化化工行业稳增长工作方案(2025-2026年)》,提出严控新产能、加大石化化工行业老旧装置更新改造推进力度,以涤纶长丝为代表的集中度较高的子行业率先响应,推行减产保价自律行动,供需格局逐步优化。截至25Q3,多数化工细分板块产能利用率与库存均已降至较低水平,指向行业在经历去库和去产能,实现供给结构优化,包括钛白粉、有机硅、纺织化学制品、化学纤维、氟化工、聚氨酯等。往后看,反内卷将成为化工行业景气回升和价值重估的关键驱动力,随着供给端格局优化带来产能扩张放缓、行业景气回升,化工板块有望从传统周期波动品种转变为兼具高弹性与高股东回报的行业。

新经济行业景气度提升,化工新材料需求持续向好。AI、新能源、机器人等新产业趋势引领新一轮化工需求结构变革,为新材料带来需求增量。2025年以来,AI数据中心加速扩建、智能驾驶渗透率提升,树脂(高频高速树脂PPO、双马BMI树脂、碳氢树脂等)、液冷材料(氟化液)、锂电材料(正极磷酸铁锂、电解质六氟磷酸锂等)等材料同时受益于全球需求扩张与国内替代加速。新能源拉动磷产业链(磷矿石-工铵-磷酸铁-磷酸铁锂)、硫磺需求。人形机器人产业链中,PEEK与MXD6等材料因轻量化、高强度、耐高温特性具备高应用潜力。2026年,化工新材料有望持续受益于下游需求结构升级。

配置上,建议关注:1)反内卷背景下,关注供给已经来到底部、供需格局正在实现优化的细分品类,如有机硅、钛白粉、纺织化学品、化学纤维等。2)受益于新能源等产业趋势发展,新材料品种需求有望维持高景气,包括AI与智驾产业链材料(树脂、液冷材料、锂电材料)、新能源材料(磷产业链、硫磺)、人形机器人产业链材料(PEEK、MXD6)等。
九、创新药:出海BD持续加速,国内商业化进入兑现期
中国药企竞争力系统提升,BD逻辑具备可持续性。2025年中国创新药licenseout爆发式增长,数量超100项,总金额超1100亿美元,仅次于美国。中国创新药的研发实力持续提升,在新靶点、新技术、新疾病领域的布局已经呈现领先趋势,以靶点布局为例,中国企业已在PD-1/VEGF双抗、EGFR/HER3双抗ADC等赛道实现全球领跑。在ADC、双抗、小核酸等热门技术赛道,中国创新药企也具备高效率、低成本的开发优势。未来,创新药板块持续拥有突破空间。在创新药出海BD持续加速的同时,已经BD产品有望体现海外产品推进进程的加速,进一步带来产品潜在销售峰值和成功率的提升。

创新药出海BD持续加速,国内商业化进入兑现期。2025年中国创新药BD出海授权全年交易总金额达到1357亿美元,首付款70亿美元,交易总数量达到157起,均创历史新高。2026年,创新药3.0发展模式清晰,出海成为主旋律。细分领域来看,预计2026年全球CDMO生产需求将持续高景气,其中多肽、ADC、双抗等细分领域订单需求旺盛。在国内需求端复苏、供给端持续优化的背景下,CRO企业新签订单呈现量增价稳的趋势,2026年收入和利润有望逐渐触底改善。同时,随着国内工业需求端明显复苏,从化学试剂、生物试剂到后期商业化阶段的培养基、填料等均有望在2026年进一步出现业绩改善。

配置上,建议关注:1)BD出海进程加速,具有大单背书的龙头企业确定性更高;2)中国创新药在ADC、双抗、小核酸、CAR-T等前沿赛道具备全球竞争力,关注前沿技术赛道突破机会。
十、脑机接口:海外Neuralink规模化量产重塑行业预期,国内“十五五”政策引领布局
海外,Neuralink启动规模化量产,重塑行业技术预期。2025年12月31日,Neuralink创始人埃隆·马斯克公开宣布,公司将于2026年启动脑机接口设备的大规模生产,并推进手术流程近乎全自动化。这一表态标志着全球首个侵入式脑机接口系统从临床试验阶段正式进入量产准备期,并为未来与特斯拉Optimus人形机器人的协同应用奠定基础。2026年2月,马斯克表示,新一代神经链接脑机接口增强版的性能将提升至三倍,将于2026年晚些时候面市。2026年海外脑机接口技术有望实现量产化突破,带动全球侵入式脑机接口进入商业化提速新阶段。

国内,“十五五”政策引领布局,支付体系创新加速商业化落地。作为脑科学与人工智能融合的核心领域,脑机接口是抢占全球科技竞争制高点的关键赛道。2025年10月28日发布的《中共中央关于制定国民经济和社会发展第十五个五年规划的建议》明确提出“前瞻布局未来产业”,脑机接口等领域被列为“新的经济增长点”。支付体系方面,2025年国家医保目录调整首次增设“商业健康保险创新药品目录”;上海多部委联合发布政策“支持医疗机构合理使用创新药械,相关商业健康保险保障范围内的创新药应用病例可不纳入按病种付费范围”,加速脑机接口等新技术的收费目录覆盖。

配置上,建议关注:脑机接口被列为“十五五”规划重点布局的未来产业,国产替代空间广阔,关注上游芯片、传感器、电极等核心零部件,中游系统集成、算法与设备制造,下游优先关注脑机接口应用最成熟的医疗康复场景。