
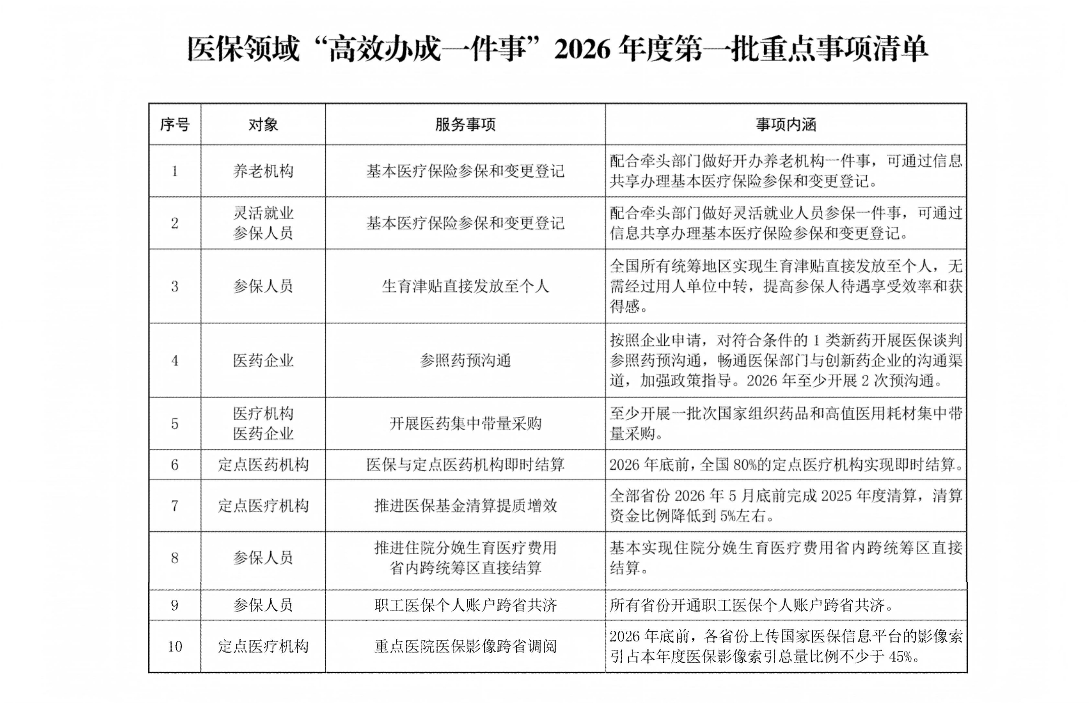
作为智慧医院建设的重要政策指引,这份清单中,以下5项重点任务与医院信息化、智能化建设高度相关,需重点关注、提前布局:
◆重点医院医保影像跨省调阅
接入全国医保影像云平台,实现CT、MRI等医学影像全国秒级调阅,无需患者携带实体胶片。
这与我们昨日详细解读的医保影像云跨省秒调阅医院网络申报政策一脉相承,进一步明确了落地要求,倒逼医院升级PACS系统、完成影像数据标准化对接,助力跨院诊疗高效协同。
◆全国80%定点医疗机构即时结算
2026年底前,实现医保费用实时结算,减少患者排队等候,这就要求医院完成HIS系统与医保平台深度对接,可考虑采用前置机/中间件模式降低改造难度,实现“诊疗-结算”一体化闭环。
◆职工医保个人账户跨省共济
所有省份2026年内全面开通,资金可全国通享,医院需升级结算系统,适配跨省共济规则,支持社保卡、电子医保凭证双重校验,完善参保人身份核验与费用核算功能。
◆生育津贴直付+住院分娩省内直接结算
系统自动抓取生育信息、校验参保状态、核算津贴,实现“免材料、无感办”,需打通医院产科系统与医保、卫健部门数据壁垒,优化生育诊疗全流程信息化服务。
◆医保基金清算提质增效
2026年5月底前完成2025年度清算,清算资金比例降至5%左右,要求医院升级财务信息化系统,完善医保数据治理,实现医保费用明细精准上传、对账高效便捷。

此次清单的发布,本质上是国家以“便民高效”为核心,推动医保服务与智慧医院建设深度融合的重要举措。
国家医保局明确,将依托全国统一医保信息平台,强化数据模块开发和互联互通,推动各项任务落地见效。
智慧医院可梳理院内系统适配短板,优先推进影像云、即时结算等核心模块升级,同步建立系统动态更新机制,确保跟上医保数字化转型步伐。
「信息来源」
国家医疗保障局办公室关于印发《医保领域“高效办成一件事”2026年度第一批重点事项清单》的通知:
https://www.nhsa.gov.cn/art/2026/2/10/art_104_19639.html