近日,蒙草生态公告称,公司旗下两家子公司于两年前共同认购了陕西省国际信托股份有限公司(简称“陕国投信托”)的一只信托产品,认购本金合计1.98亿元。截至2026年2月初,该信托计划正常到期终止后,两家子公司尚未收回本金1.35亿元及相应收益,取而代之的是陕国投信托送达的两份《信托财产现状分配通知书》。结果是,两家子公司将直接接手该信托持有的底层财产,从信托计划的投资人“摇身一变”成为某有限合伙企业的合伙人。
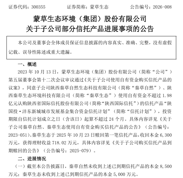
根据蒙草生态2026年2月4日公告,公司曾于2023年12月13日批准控股子公司陕西秦草自然生态科技有限公司(简称“秦草自然”)、陕西秦草生态环境科技有限公司(简称“秦草生态”)使用自有资金认购陕国投信托发行的信托产品“陕国投·沣东新城城市发展基金集合资金信托计划”(简称“信托计划”)。秦草自然认购金额8500万元,秦草生态认购金额1.13亿元,合计1.98亿元,投资期限自信托计划成立之日(含该日)起算不超过24个月。
根据此前签署的信托合同,该笔信托资金用于投资西安沣东现代城市发展投资合伙企业(有限合伙)的有限合伙份额。该合伙企业实际上是一个专项私募股权基金,其资金最终投向西安沣东新城的基础设施建设、园区建设、环境提升、教育基础设施等方向的具体项目。
同时,合同约定了退出方式,即信托到期后由西安沣东控股有限公司作为收购方,出资收购信托持有的有限合伙份额,并按照5.9%的年利率支付收购溢价。这意味着,秦草自然、秦草生态投资的最终还款及收益来源,是西安沣东控股有限公司的收购资金。
2025年10月23日,秦草生态赎回第一笔信托,收回本金6300万元和收益718.02万元。然而,截至2026年2月4日,该信托计划正常到期终止后,剩余1.35亿元本金尚未兑付,其中秦草自然未能收到本金8500万元,秦草生态未能收到本金5000万元。
蒙草生态表示,秦草自然、秦草生态收到陕国投信托出具的《信托财产现状分配通知书》,依据信托合同约定,陕国投信托将以非现金形式分配信托财产,信托项下秦草自然、秦草生态应持有的非现金形式信托财产均由秦草自然、秦草生态所有。 记者梳理发现,信托项下非现金形式信托财产则是上述提到的西安沣东现代城市发展投资合伙企业(有限合伙)合计6.75%的有限合伙份额,对应实缴投资本金1.35亿元。秦草自然、秦草生态通过承接信托底层财产,从信托计划投资人转变成为该私募股权基金的合伙人,并对收购义务方西安沣东控股有限公司享有债权。 针对此事,上证报记者尝试沟通陕国投信托,对方回应表示,以公司公告正式文件为准。截至发稿,陕国投信托尚未发出公告。 这种信托分配方式是否具有合理性?“实际上过往也有类似案例,当信托到期或提前终止,底层资产(如股权、债权、不动产等)难以快速变现时,现状分配可避免因强行处置导致价值折损,契合信托财产保值的核心诉求。”用益信托研究员帅国让在接受上证报记者采访时表示,陕国投信托此次采取信托财产现状分配方式在符合信托目的、监管规则及合同约定,并保障受益人公平的前提下具备合理性。 蒙草生态两家子公司“被迫”成为有限合伙人后,同样面临资金回收的风险。“这将取决于西安沣东控股有限公司的偿付能力和各方的协商进展。”某信托行业资深人士告诉上证报记者,若债务人最终履行还款义务,蒙草生态子公司则能实现顺利退出;若无力偿还,首先应需要完成确权,并申请财产保全。处置方面,优先方案是推动对方现金回购,可考虑分期支付或协议展期;或者通过对接AMC(资产管理公司)或地方国资平台,寻求通过份额或受益权转让实现退出。 蒙草生态在公告中表示,秦草自然、秦草生态在收到《信托财产现状分配通知书》后对此高度重视,正在积极与陕国投信托、陕西西咸沣东产业投资管理有限公司(上述私募股权基金管理人)西安沣东控股有限公司就信托财产现状分配后续事宜,及西安沣东控股有限公司履行收购有限合伙份额义务事项进行协商,相关工作进展公司将及时履行信息披露义务。 对于公司的影响,蒙草生态称,本次信托计划余额收回存在不确定性,对公司本期及期后利润的影响亦存在不确定性,具体以公司公告为准。公司目前经营情况良好,财务状况稳健,该事项不会对公司正常运营及日常经营资金需求产生重大影响。
近日,蒙草生态公告称,公司旗下两家子公司于两年前共同认购了陕西省国际信托股份有限公司(简称“陕国投信托”)的一只信托产品,认购本金合计1.98亿元。截至2026年2月初,该信托计划正常到期终止后,两家子公司尚未收回本金1.35亿元及相应收益,取而代之的是陕国投信托送达的两份《信托财产现状分配通知书》。结果是,两家子公司将直接接手该信托持有的底层财产,从信托计划的投资人“摇身一变”成为某有限合伙企业的合伙人。
根据蒙草生态2026年2月4日公告,公司曾于2023年12月13日批准控股子公司陕西秦草自然生态科技有限公司(简称“秦草自然”)、陕西秦草生态环境科技有限公司(简称“秦草生态”)使用自有资金认购陕国投信托发行的信托产品“陕国投·沣东新城城市发展基金集合资金信托计划”(简称“信托计划”)。秦草自然认购金额8500万元,秦草生态认购金额1.13亿元,合计1.98亿元,投资期限自信托计划成立之日(含该日)起算不超过24个月。
根据此前签署的信托合同,该笔信托资金用于投资西安沣东现代城市发展投资合伙企业(有限合伙)的有限合伙份额。该合伙企业实际上是一个专项私募股权基金,其资金最终投向西安沣东新城的基础设施建设、园区建设、环境提升、教育基础设施等方向的具体项目。
同时,合同约定了退出方式,即信托到期后由西安沣东控股有限公司作为收购方,出资收购信托持有的有限合伙份额,并按照5.9%的年利率支付收购溢价。这意味着,秦草自然、秦草生态投资的最终还款及收益来源,是西安沣东控股有限公司的收购资金。
2025年10月23日,秦草生态赎回第一笔信托,收回本金6300万元和收益718.02万元。然而,截至2026年2月4日,该信托计划正常到期终止后,剩余1.35亿元本金尚未兑付,其中秦草自然未能收到本金8500万元,秦草生态未能收到本金5000万元。
蒙草生态表示,秦草自然、秦草生态收到陕国投信托出具的《信托财产现状分配通知书》,依据信托合同约定,陕国投信托将以非现金形式分配信托财产,信托项下秦草自然、秦草生态应持有的非现金形式信托财产均由秦草自然、秦草生态所有。 记者梳理发现,信托项下非现金形式信托财产则是上述提到的西安沣东现代城市发展投资合伙企业(有限合伙)合计6.75%的有限合伙份额,对应实缴投资本金1.35亿元。秦草自然、秦草生态通过承接信托底层财产,从信托计划投资人转变成为该私募股权基金的合伙人,并对收购义务方西安沣东控股有限公司享有债权。 针对此事,上证报记者尝试沟通陕国投信托,对方回应表示,以公司公告正式文件为准。截至发稿,陕国投信托尚未发出公告。 这种信托分配方式是否具有合理性?“实际上过往也有类似案例,当信托到期或提前终止,底层资产(如股权、债权、不动产等)难以快速变现时,现状分配可避免因强行处置导致价值折损,契合信托财产保值的核心诉求。”用益信托研究员帅国让在接受上证报记者采访时表示,陕国投信托此次采取信托财产现状分配方式在符合信托目的、监管规则及合同约定,并保障受益人公平的前提下具备合理性。 蒙草生态两家子公司“被迫”成为有限合伙人后,同样面临资金回收的风险。“这将取决于西安沣东控股有限公司的偿付能力和各方的协商进展。”某信托行业资深人士告诉上证报记者,若债务人最终履行还款义务,蒙草生态子公司则能实现顺利退出;若无力偿还,首先应需要完成确权,并申请财产保全。处置方面,优先方案是推动对方现金回购,可考虑分期支付或协议展期;或者通过对接AMC(资产管理公司)或地方国资平台,寻求通过份额或受益权转让实现退出。 蒙草生态在公告中表示,秦草自然、秦草生态在收到《信托财产现状分配通知书》后对此高度重视,正在积极与陕国投信托、陕西西咸沣东产业投资管理有限公司(上述私募股权基金管理人)西安沣东控股有限公司就信托财产现状分配后续事宜,及西安沣东控股有限公司履行收购有限合伙份额义务事项进行协商,相关工作进展公司将及时履行信息披露义务。 对于公司的影响,蒙草生态称,本次信托计划余额收回存在不确定性,对公司本期及期后利润的影响亦存在不确定性,具体以公司公告为准。公司目前经营情况良好,财务状况稳健,该事项不会对公司正常运营及日常经营资金需求产生重大影响。