“十五五”如何开局?地方两会的十大要点

中国银河宏观

2周前

核心观点

截至2026年2月5日,全国31个省级行政区两会全部召开,审议地方“十五五”规划纲要草案,并部署2026年地方政府主要工作。我们总结梳理出以下十条需要重点关注的内容:

一、经济增长目标设定更加务实。根据我们测算,2026年全国31个省市加权GDP增长目标为5.03%,低于2025年的5.3%,体现出更加务实开展经济工作理念。其一,2026年是“十五五”开局之年,淡化对经济增长目标的诉求可为高质量发展提供更多空间。其二,山东、浙江、广东等省份均提出努力争取更好结果,体现出经济大省挑大梁要求;其三,下调GDP增长目标的省份大多是2025年经济增长目标完成情况不理想省份,下调目标是更加务实的体现。综合全国31个省GDP加权目标增速、目标增速在5%以下省份数量角度看,预计2026年全国GDP目标增速或设定为区间目标,并在实际工作中努力争取更好结果。

二、“十五五”注重以科技创新引领高质量发展。从有可比数据的16个省份看,14个省份“十五五”GDP目标年均增速相比“十四五”有所下调,海南下调幅度较大,反映出淡化速度追求质量的发展理念。北京和上海两地保持不变,仍为年均5%左右,更多彰显经济大省挑大梁的担当。定性视角看,绝大部分省份在披露“十五五”时期主要经济社会目标时明确提出科技创新实力要大幅提高,并且将其作为高质量发展是否取得显著成效的重要指标。

三、年度头号任务聚焦扩内需与践行国家战略。

(1)扩内需:扩大内需成为战略之举背景下各地年度头号任务关注消费和投资良性互促,扩大有效需求。促消费主要线索有三,其一是落实城乡居民增收计划、个人消费贷款财政贴息、带薪错峰休假、提高城乡居民基础养老金等举措,提升居民消费能力。其二是关注服务消费,除健康、养老、托育、家政、票根经济外,谷子经济、悦己经济、国潮经济、情绪经济等新消费也是重点。其三是优化实施两新政策,河南提出要完善补贴标准,提高“得补率”。投资更加关注效益,主要线索有四,其一是探索编制全口径政府投资计划,其二是注重发挥重大项目牵引作用,其三是投资于人与投资于物相结合,其四是积极争取“两重”、中央预算内资金和专项债额度,并激发民间投资活力

(2)践行国家战略:“十五五”开局之年,以地方所能践行国家发展所需也是各地年度头号任务的重要一环。北京、天津、河北将京津冀协同发展列为年度头号任务,广东将推动粤港澳大湾区建设作为首要目标,海南则强调聚力促进更高水平开放,打造中国特色自由贸易港。青海根据自身禀赋,将推动全面绿色转型作为年度头号任务,新疆则关注社会大局稳定。

四、发展新质生产力统筹新兴、未来与传统产业。人工智能作为引领第四次科技革命的通用目的技术,相关产业成为各地积极布局的重点,其中相比2025年,具身智能子赛道被提及的频率明显增加。此外,航空航天与低空经济、新能源、新材料、生物医药也是各地重点布局的产业。传统产业改造升级也是各地发展新质生产力的重点方向。上海要推动重点产业智能化改造,新增50家以上先进智能工厂。山东提出实施投资2000万元以上的技改项目3000个。

五、以反内卷为抓手积极融入统一大市场。中央纵深推进统一大市场建设背景下,地方积极融入全国统一大市场建设,河南更是将纵深推进融入和服务全国统一大市场作为年度头号任务。各地主要工作重点有三:其一,注重以确定性的法律法规建设公平竞争市场环境,如山东提出要出台促进公平竞争条例。其二,关注问题突出且较为隐性化的政府招投标和采购领域。其三,关注降低全社会物流成本。

六、地方预算收入增速略降,支出结构优化。其一,从21个已公布一般公共预算收入目标的省份看,地方预算收入目标相比去年整体平稳。在扩大财政支出盘子,确保必要支出力度基调下,我们预计狭义赤字率或在4.0%左右,基本保持平稳,预算内赤字率在8.5%左右。其二,财政发力方向注重投资于人和投资于物紧密结合。广东提出适度超前建设新型基础设施,北京要新建20个区域养老服务中心。其三,防控经济金融风险,严防新增隐性债务。2026年是三年地方政府债务限额置换存量隐性债务期限的最后一年,陕西、河南等省份均围绕完善风险债务管理、化解地方债务风险作出重点部署。

七、绿色转型更加关注单位GDP二氧化碳下降指标。其一,“双碳”目标渐进背景下更加重视单位GDP二氧化碳排放下降指标。以往各地更多是设定单位GDP能耗下降目标,今年各地普遍调整为单位GDP二氧化碳下降目标,且重庆、吉林、黑龙江三省提出量化目标。其二,大力建设零碳园区和绿色低碳工厂。浙江提出建设省级零碳园区20个、绿色低碳工厂150家,河南提出新培育绿色工业园区10个,绿色工厂200个。

八、对外开放强调内陆型和制度型开放。其一,以建设西部陆海新通道、拓展中欧班列为抓手深化向西开放和内陆开放。重庆提出增强西部陆海新通道物流和运营组织中心功能。其二,深化以电信、医疗、教育、金融为重点的服务业开放,更好牵引制度型开放。海南提出放宽医疗、金融等重点领域市场准入。其三,注重自由贸易试验区等开放平台提质增效。北京要探索设立自贸试验区联动发展区,贵州要积极申建中国(贵州)自由贸易试验区以打造高水平开放平台。

九、城乡区域发展要在联动融合中各展所长。其一,注重区域联动融合,落实区域承载战略。山东提出加强与黄河流域省份战略协同,联合创建鲁豫国家区域科技创新中心。其二,注重陆海联动,发展海洋经济。广东提出打造海洋新广东,山东要新培育5个左右现代海洋特色产业集聚区。其三,大力发展县域经济,推动城乡融合。贵州要一县一策指导各地找准主导产业。其四,提升核心城市发展能级,推动城市群一体化和都市圈同城化建设。山东提出要实施济南强省会、青岛强龙头建设。重庆要与四川联动提升成渝地区双城经济圈发展能级。

十、存量增量并举推动城市内涵式发展。其一,山东、广东等多个省份提出大力推进收购存量商品房用作保障性住房、安置房、宿舍、人才房等,进一步加力商品房去库存,消化存量。其二,注重城市生命线建设,提升城市安全韧性。贵州计划建设和改造城镇地下管网4000公里以上。辽宁要改造老旧管网3500公里。其三,推动城中村老旧小区改造和保障性住房建设。山东、甘肃分别计划改造城镇老旧小区15万户和10万户。浙江计划交付保障性租赁住房15万套(间)。广东要新开工改造600个老旧小区。其四,天津、山东、广东、海南等多个省份均提出好房子建设。

风险提示:政策落实不及预期的风险;对相关政策理解不全面的风险;对政府工作报告全文更新不及时不全面的风险

正文

一、经济增长目标设定更加务实

      结合各省GDP目标增速,预计2025年全国GDP目标增速或设定为区间值并有所下调,同时在实际工作中努力争取更好结果。主要线索有三,一是各省2026年GDP增速加权目标值为5.03%,相比去年出现较大下降。根据以往经验,地方GDP增速加权目标值往往高于全国GDP目标增速0.3-0.8个百分点。二是部分经济大省2026年GDP增速目标值设定体现出下修的考量。过去几年,北京、上海、广东、浙江、江苏的GDP增长目标和全国较为接近,尤其是江苏和广东,2021-2025年GDP增长目标均与全国一致,浙江目标增速往往高于全国。但2026年广东将GDP增速目标值首次设定为4.5%-5%的区间值(去年为5%),浙江则将GDP目标增速值同样首次设定为5%-5.5%的区间值(去年为5.5%),体现出下调意愿。三是更多省份GDP增速目标值设定在5%以下。2025年除青海外,其他省份GDP目标增速最低值也是5%左右,而2026年有7个省份目标值在5%以下,数量明显增多。

      各省GDP加权目标增速下调并不意味着对经济增长要求的放松,或为高质量发展提供更多空间。一则高质量发展是“十五五”时期中国经济社会发展的主题和重要原则之一,2026年作为“十五五”开局之年,各地下调GDP增速目标值或为高质量发展提供更多空间,淡化对GDP目标速度的要求,更加注重经济增长质量。二是以山东、浙江、广东为代表的经济大省均提出对GDP增速要争取更好结果,体现出经济大省挑大梁。三是尽管部分省份下调了GDP目标增速,但体现出更加实事求是开展经济工作的态度。比如海南2025年GDP目标增速为8%,但实际增速仅为4%,2026年则将GDP目标增速下调至6%;辽宁2025年GDP目标增速为5.5%,但实际增速仅为3.7%,2026年则将GDP目标增速下调至4.5%。

图片
图片

      从经济增长目标完成度看,31个省份中有21个省份没有完成2025年的GDP增长目标,其中海南完成度最低,仅为50%,1个省份基本完成上一年度增长目标,9个省份超额完成GDP增长目标。对比2025年各省GDP增长目标,1个省份上调了GDP增长目标,6个省份保持稳定,24个省份下调了GDP增长目标。

图片

二、“十五五”注重以创新引领高质量发展

      与往年不同的是,本届两会将审议各地“十五五”规划草案。从披露的“十五五”各地主要经济社会发展目标看,高质量发展是主线,主要体现在两方面,一是尽管GDP年均增速目标相比“十四五”有所下调,但我们认为可能是为高质量发展提供更多空间。根据目前公开披露的数据,有可比数据的16个省份中,14个省份下调了“十五五”期间的年均目标增速,其中海南下调幅度最大,由“十四五”期间的年均10%下调至“十五五”期间的年均6%。北京和上海两地仍保持不变,均维持为5%,反映出经济大省挑大梁的责任担当。二是从定性表述看,绝大部分省份均提出未来五年科技创新实力要大幅提高,并且将其作为是否实现高质量发展的重要指标。

图片
图片

三、年度头号任务聚焦扩内需与践行国家战略

      一方面,扩大内需成为战略之举背景下,“十五五”开局之年各地同样较为关注扩大内需。需求尤其是内需不足是制约当前中国经济发展的重要问题之一。内需不足不仅体现为消费偏弱,也体现为投资增速下滑。这也是2026年多数省份下调社零、固定资产投资目标增速的宏观背景之一(其中社零目标增速,有12个省份下调,3个省份不变,1个省份上调;固定资产投资目标增速有13个省份下调社零目标增速,2个省份不变,没有省份上调)。2025年底中央经济工作会议将坚持扩大内需,建设强大国内市场作为八大重点任务之首,16个省份同样将扩大内需,促进消费和投资良性互动作为年度首要重点任务。

图片

      促消费主要举措包括三方面:一是提升消费能力。福建、青海、河南等省市提出落实城乡居民增收计划、个人消费贷款财政贴息、带薪错峰休假、提高城乡居民基础养老金等举措。北京、山东、福建、河南等省市均提出落实城乡居民增收计划。青海提出提升城乡居民养老金。山东、福建、河南提出落实带薪错峰休假政策。河南还提出要落实个人消费贷款财政贴息政策。二是将服务消费作为重要抓手。除健康、养老、托育、家政、票根经济(如会展、赛事、演艺)是重点外,谷子经济、悦己经济、国潮经济、情绪经济等新消费也成为地方提振消费的重要抓手。北京、天津、河北、山东等省市均提出要发展健康、养老、托育、家政、票根经济等服务消费。北京提出要精心筹办世界田径锦标赛等国际赛事和北京马拉松等群众体育活动。浙江提出要办好“浙BA”与城市足球联赛。天津、江西、贵州等省市提出发展悦己经济、国潮经济、情绪经济、谷子经济。三是优化实施两新政策。北京、天津、山东、河南等地均提出优化两新政策,其中河南提出要进一步完善标准、提高“得补率”。

图片

      稳投资是坚持内需主导的另一抓手,有效益的投资是关键。从固定资产投资增速目标看,可比数据,15个省加权固定资产投资增速目标由2025年的5.7%下调到2026年的4.9%,出现较大幅度下降。省份数量看,13个省份进行了下调,2个省份保持不变,没有省份进行上调。一方面反映出更为务实的工作态度,一方面也隐含对提升投资效益的考量。北京、天津、河北、山东、广东等省均提出要扩大有效投资。

       提升投资效益的主要线索有四,一是探索编制全口径政府投资计划。山东、广东、海南、陕西4个省份均提出探索全口径政府投资计划。全口径政府投资计划有利于集中力量办大事,有效防范政府投资重复配置和分散闲置。二是注重发挥重大项目牵引作用。从有可比数据的8个省份看,除江西、四川、陕西重大项目年度投资额有所下降外,其他省份尤其是浙江、广东仍保持一定增长。三是坚持投资于人与投资于物相结合。北京、天津、广东等省份提出要增加民生改善型和消费升级型投资,广东提出提高民生类投资比重,贵州也提出加大投资于人力度,加大对生育托育、普惠养老等领域的投资。四是积极争取“两重”、中央预算内资金和专项债额度,并激发民间投资活力。北京、天津、山东、广东、海南、青海谈到要优化实施两重项目,积极争取两重资金。广东、海南、四川、陕西、青海、吉林提出争取中央预算内资金。北京、天津等17省提出要激发民间投资,如北京提出面向民间资本推介重大项目总投资不低于2000亿元,浙江提出专项产业基金、新增能耗、新增工业用地支持民间投资项目比重不低于80%,贵州表示要确保民间投资占固定资产投资比重达40%以上,政府采购工程面向中小企业的预留份额达40%以上,“四化”等政府投资基金支持民间投资项目的资金占比不低于50%。

图片

      另一方面,“十五五”开局之年,落实国家重大发展战略同样也是各地年度头号任务的重要方面。北京、天津、河北将京津冀协同发展列为头号任务,广东将推动粤港澳大湾区建设作为首要目标,海南则强调聚力促进更高水平开放,建设中国特色自由贸易港。青海根据自身资源禀赋优势,将推动全面绿色转型作为年度头号任务,新疆则重点是维护社会大局稳定。这体现各地在突出扩大内需的同时,也兼顾了自身所承担的重大发展战略。

图片

四、新质生产力发展统筹新兴、未来和传统产业

      第一,人工智能作为引领第四次科技革命的通用目的技术,相关产业成为各地积极布局的重点,其中相比2025年,具身智能子赛道被提及的频率明显增加。此外,航空航天与低空经济、新能源、新材料、生物医药也是各地重点布局的产业。山东提出“力争机器人和智能装备产业规模突破2000亿元。

      第二,关注未来产业发展的同时以未来先导区为抓手推动前沿技术产业化。各地未来产业主要关注量子科技、生物制造、脑机接口、具身智能、氢能和核聚变能、深海空天和6G等。为促进未来产业有关前沿技术突破和产业化落地,北京、山东、浙江、重庆、辽宁等省份提出建设未来产业先导区,如山东提出推进3个未来产业先导区、6个未来产业加速园建设,浙江提出要新增未来产业先导区10个,重庆提出要新建未来工厂10家。

      第三,传统产业改造升级也是新质生产力发展的重要一环。各地均提出推动传统产业转型升级。尤其是强调深入实施“人工智能+”行动,加快传统产业智能化改造。上海提出要新增50家以上先进智能工厂,河北要打造10个数字领航企业、100个先进级智能工厂,浙江提出建设未来工厂20家、智能工厂和数字化车间200家,辽宁提出“培育数智化转型优质服务商100家,新增先进级以上智能工厂80家、滚动建设100个省级工业互联网平台。

图片

五、以反内卷为抓手积极融入统一大市场

      中国经济转向高质量发展背景下,市场分割的成本逐渐超过收益,迫切需要纵深推进全国统一大市场建设,打通制约经济循环的关键堵点,让商品要素资源自由流动,提升要素配置效率,进而实现经济质的有效提升和量的合理增长。中央层面看,从1994年党的十四大首次提出统一大市场以来,统一大市场建设已经步入以“五统一、一开放”为基本要求的纵深推进阶段。2025年底的中央经济工作会议也提出制定全国统一大市场建设条例,深入整治“内卷式”竞争。各地也提出积极融入全国统一大市场建设,助力整治内卷式竞争。具体举措看,主要抓手有三,一是注重以确定性的法律法规提供公平的市场环境,山东要推动出台促进公平竞争条例,浙江提出要严格落实负面清单制度,河南要制定融入全国统一大市场建设行动方案。二是关注问题突出且较为隐性化的招标采购领域。山东、浙江、河南均提出要深入实施招投标领域治理改革,加强招投标市场管理规范。三是关注降低全社会物流成本。河南、青海明确提出降低全社会物流成本。

图片

六、地方预算收入增速略降,支出结构优化

      财政领域地方两会主要涉及三个方面:

一是从目前地方已公布预算收入增速来看,2026年预算赤字率或保持平稳。目前全国31个省市中已有21个公布了2026年一般公共预算收入的目标增速,相较于2025年的预算目标增速,其中6个省市目标增速有所下调,例如重庆和辽宁均下调1.5个百分点,天津、山东和湖南均下调1个百分点,14个省市目标增速持平,吉林目标增速上调0.7个百分点至3.7%。去年底中央经济工作会议指出要继续实施更加积极的财政政策,2026年在“扩大财政支出盘子,确保必要支出力度”的基调下,我们预计狭义赤字率或在4.0%左右,基本保持平稳,预算内赤字率在8.5%左右。

      二是强化支出保障,统筹推进投资于物与投资于人紧密结合。基建和重大项目方面,广东提出适度超前建设新型基础设施,加快建设与新兴产业未来产业发展相适应的无人驾驶、智慧交通、低空起降等设施;江西实施省大中型项目5296个,年度完成投资约1.1万亿元,力争鄱阳湖水利枢纽工程、内蒙古腾格里沙漠基地送电江西工程等重大项目开工。投资于人领域,广东提高低保、特困人员、孤儿基本生活与残疾人两项补贴和重点群体救助保障水平;北京新建5个以上紧密型城市医疗集团、区级覆盖率达80%以上,新建20个区域养老服务中心,新增5000张家庭养老床位。多地将更多财力投向教育、医疗、养老、就业等领域,提升公共服务供给质量,夯实民生福祉根基。

      三是防控经济金融风险,严防新增隐性债务。2026年是3年地方政府债务限额置换存量隐性债务期限的最后一年,截止目前内蒙古和吉林已确认退出地方债务高风险地区名单。在地方两会中,地方政府围绕完善债务风险管理、化解地方债务风险作出重点部署,陕西、河南等省份明确加快融资平台市场化转型与有序退出,陕西更提出力争实现存量隐性债务清零,青海将确保退出地方债务重点省份,贵州毕节等地则强调扛牢主动化债责任、保障政府债务本息偿付,同时各地普遍通过压减非必要开支、规范项目支出、盘活资金资产资源等方式,集中财力兜牢“三保”底线。

图片
图片

七、绿色转型下更加关注单位GDP二氧化碳排放

      在“双碳”目标引领下,各地持续推动绿色转型发展。主要线索有二:一是更加关注单位国内生产总值二氧化碳排放指标。以往各地普遍设立单位国内生产总值能耗下降目标。在2030年实现碳达峰、2060年实现碳中和目标下。“十五五”时期便要实现碳达峰,在此背景下,各地在政府工作报告中普遍将以往的能耗目标调整为单位国内生产总值二氧化碳排放目标,体现出对实现双碳目标的关切。除大部分省份表示完成国家下达目标外,重庆、吉林、黑龙江三省更是直接设定具体量化目标。

      二是通过零碳园区和绿色工厂建设,推动工业领域低碳化、智能化升级。山东计划打造20家省级以上零碳园区,推进零碳货运走廊建设,浙江提出开展新一轮省级及以上开发区绿色低碳循环化改造行动,启动建设省级零碳园区20个、绿色(低碳)工厂150家。河南表示要加快钢铁、煤炭、有色等10个传统产业提质升级,实施200个以上节能降碳改造和用能设备更新项目,新培育绿色工厂200个、绿色工业园区10个。广东、海南、陕西等地也提出加快完善绿色制造体系,探索零碳社区、零碳建筑等场景建设。

图片

八、对外开放强调内陆型、制度型开放

      一是优化对外开放布局,强调内陆开放。建设西部陆海新通道、拓展中欧班列是各地深化内陆开放的主要抓手。重庆明确提出增强西部陆海新通道物流和运营组织中心功能,提升中欧班列(成渝)发展水平。贵州强调建好用好西部陆海新通道,并按需开行中欧(亚)班列。河南计划推动中欧(亚)班列拓线扩量、开行4000班次。陕西提出建设中欧班列经济圈。甘肃、辽宁等地也着力打造中欧班列节点城市或集结中心,旨在构建贯通内外的战略通道。

      二是深化以服务业为重点推动制度型开放。北京、上海、天津、海南、辽宁、广东等多省份在服务业开放上提出具体举措,开放领域主要集中在电信、医疗、教育、金融、文旅等重点行业。北京提出推动服务业扩大开放3.0方案,天津在增值电信、国际诊疗等领域争取突破,广东要全面落实电信、医疗、教育等领域开放试点。海南放宽旅游、医疗、交通、金融等重点领域市场准入,辽宁支持沈阳、大连在电信服务、医疗康养等领域扩大开放。

      三是注重以自由贸易试验区为代表的开放平台提质增效。一方面,多地提出要实施自贸试验区提升战略,推动制度创新与能级提升。北京探索设立自贸试验区联动发展区,广东、重庆、陕西要深入实施自贸试验区提升战略,开展首创性、集成式探索,山东开展重点产业系统集成改革,目标形成30项以上创新成果。另一方面,部分省份积极争取新设自贸试验区,如贵州提出积极申建中国(贵州)自由贸易试验区,以打造新的高水平开放平台。

      四是拓展贸易新业态与多元化市场。各省份普遍将发展数字贸易、绿色贸易、中间品贸易及跨境电商作为外贸新增长点,并大力开拓新兴市场。浙江、广东、山东等地设定数字贸易、服务贸易具体增长目标,江西、湖北、辽宁等多省推动“跨境电商+产业带”或“跨境电商+海外仓”模式扩容升级。同时,地方也着力巩固欧美日韩传统市场,并积极拓展东盟、中东、非洲、拉美等新兴市场,组织企业大规模参与境外展洽活动以抓订单、拓市场。

图片

九、城乡区域发展在联动融合中各展所长

      一是区域联动融合,各展所长,践行区域发展战略。各省份提出积极对接国家重大区域战略,如京津冀、长三角、粤港澳大湾区、成渝地区双城经济圈等,推动产业协同、基础设施互联和公共服务共享。山东提出加强与黄河流域省份战略协同,联合创建鲁豫国家区域科技创新中心。北京要推动“新两翼”联动发展与现代化首都都市圈建设。上海要深入推进长三角一体化发展,高质量落实上海(长三角)国际科技创新中心建设方案,深化G60科创走廊、沿沪宁产业创新带建设。广东要深化广州、深圳双城联动并携手港澳健全协商合作机制。

      二是注重陆海联动,发展海洋经济。沿海省份强调经略海洋,优化海洋产业布局。山东要实施海洋产业三年行动,新培育5个左右现代海洋特色产业集聚区。浙江要发展洋清洁能源、海洋新材料、海洋生物医药、深海智能装备、海洋电子信息等蓝色产业,并力争海洋生产总值增长6%左右。广东提出发展海洋船舶、海工装备、海洋电力、海洋化工、海洋油气、海洋交通运输、海洋旅游、海洋药物和生物制品、海洋新材料、深海采矿等产业。

      三是大力发展县域经济,推进城乡融合。各省普遍将县域作为重要载体,实施特色产业培育和县城城镇化建设,如贵州“一县一策”指导各县找准主导产业,甘肃加力推进强县域行动,陕西实施县域特色产业发展提升行动,旨在夯实县域基础、促进城乡协调发展。

      四是注重城市群都市圈建设。多地着力提升核心城市能级并推进城市群一体化都市圈同城化发展。山东提出实施济南“强省会”、青岛“强龙头”战略。广东要优化提升广州、深圳都市圈,高水平建设“黄金内湾”。陕西以西咸一体化为牵引加快西安都市圈建设,重庆与四川联动提升成渝地区双城经济圈发展能级。

图片

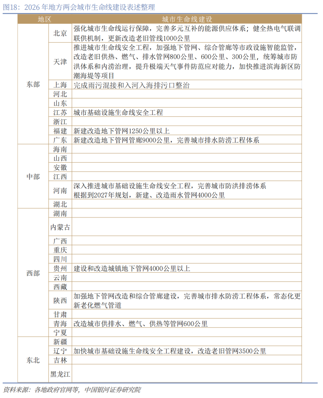
十、存量增量并举推动城市内涵式发展

      一是大力推进收购存量商品房用作保障性住房。山东、广东、河南、甘肃、辽宁、吉林、青海等多省份明确提出此举,并用于保障性住房、安置房、人才房等用途。其中重庆提出要扩大收购存量商品房规模,辽宁提出加大存量商品房收购力度、多措并举消化存量商品房。

      二是注重城市生命线建设,提升城市安全韧性。多地部署更新改造老旧管网,如天津计划改造供热、燃气、排水管网共1700公里,福建新建改造地下管网1250公里以上,辽宁计划改造老旧管网3500公里,贵州建设和改造城镇地下管网4000公里以上。

      三是推动城中村与老旧小区改造、保障性住房建设。北京计划改造完工老旧小区300个以上,广东新开工改造600个老旧小区,山东计划开工改造老旧小区15万户、交付棚户区改造和城中村安置房18万套以上,浙江计划改造城中村1.4万户、交付保障性租赁住房15万套(间)。

      四是关注“好房子”建设。天津、山东、广东、海南、重庆、贵州、辽宁、吉林、青海等多省份强调建设安全、舒适、绿色、智慧的“好房子”,并将其作为构建房地产发展新模式的重要内容。

图片
图片
图片
图片

核心观点

截至2026年2月5日,全国31个省级行政区两会全部召开,审议地方“十五五”规划纲要草案,并部署2026年地方政府主要工作。我们总结梳理出以下十条需要重点关注的内容:

一、经济增长目标设定更加务实。根据我们测算,2026年全国31个省市加权GDP增长目标为5.03%,低于2025年的5.3%,体现出更加务实开展经济工作理念。其一,2026年是“十五五”开局之年,淡化对经济增长目标的诉求可为高质量发展提供更多空间。其二,山东、浙江、广东等省份均提出努力争取更好结果,体现出经济大省挑大梁要求;其三,下调GDP增长目标的省份大多是2025年经济增长目标完成情况不理想省份,下调目标是更加务实的体现。综合全国31个省GDP加权目标增速、目标增速在5%以下省份数量角度看,预计2026年全国GDP目标增速或设定为区间目标,并在实际工作中努力争取更好结果。

二、“十五五”注重以科技创新引领高质量发展。从有可比数据的16个省份看,14个省份“十五五”GDP目标年均增速相比“十四五”有所下调,海南下调幅度较大,反映出淡化速度追求质量的发展理念。北京和上海两地保持不变,仍为年均5%左右,更多彰显经济大省挑大梁的担当。定性视角看,绝大部分省份在披露“十五五”时期主要经济社会目标时明确提出科技创新实力要大幅提高,并且将其作为高质量发展是否取得显著成效的重要指标。

三、年度头号任务聚焦扩内需与践行国家战略。

(1)扩内需:扩大内需成为战略之举背景下各地年度头号任务关注消费和投资良性互促,扩大有效需求。促消费主要线索有三,其一是落实城乡居民增收计划、个人消费贷款财政贴息、带薪错峰休假、提高城乡居民基础养老金等举措,提升居民消费能力。其二是关注服务消费,除健康、养老、托育、家政、票根经济外,谷子经济、悦己经济、国潮经济、情绪经济等新消费也是重点。其三是优化实施两新政策,河南提出要完善补贴标准,提高“得补率”。投资更加关注效益,主要线索有四,其一是探索编制全口径政府投资计划,其二是注重发挥重大项目牵引作用,其三是投资于人与投资于物相结合,其四是积极争取“两重”、中央预算内资金和专项债额度,并激发民间投资活力

(2)践行国家战略:“十五五”开局之年,以地方所能践行国家发展所需也是各地年度头号任务的重要一环。北京、天津、河北将京津冀协同发展列为年度头号任务,广东将推动粤港澳大湾区建设作为首要目标,海南则强调聚力促进更高水平开放,打造中国特色自由贸易港。青海根据自身禀赋,将推动全面绿色转型作为年度头号任务,新疆则关注社会大局稳定。

四、发展新质生产力统筹新兴、未来与传统产业。人工智能作为引领第四次科技革命的通用目的技术,相关产业成为各地积极布局的重点,其中相比2025年,具身智能子赛道被提及的频率明显增加。此外,航空航天与低空经济、新能源、新材料、生物医药也是各地重点布局的产业。传统产业改造升级也是各地发展新质生产力的重点方向。上海要推动重点产业智能化改造,新增50家以上先进智能工厂。山东提出实施投资2000万元以上的技改项目3000个。

五、以反内卷为抓手积极融入统一大市场。中央纵深推进统一大市场建设背景下,地方积极融入全国统一大市场建设,河南更是将纵深推进融入和服务全国统一大市场作为年度头号任务。各地主要工作重点有三:其一,注重以确定性的法律法规建设公平竞争市场环境,如山东提出要出台促进公平竞争条例。其二,关注问题突出且较为隐性化的政府招投标和采购领域。其三,关注降低全社会物流成本。

六、地方预算收入增速略降,支出结构优化。其一,从21个已公布一般公共预算收入目标的省份看,地方预算收入目标相比去年整体平稳。在扩大财政支出盘子,确保必要支出力度基调下,我们预计狭义赤字率或在4.0%左右,基本保持平稳,预算内赤字率在8.5%左右。其二,财政发力方向注重投资于人和投资于物紧密结合。广东提出适度超前建设新型基础设施,北京要新建20个区域养老服务中心。其三,防控经济金融风险,严防新增隐性债务。2026年是三年地方政府债务限额置换存量隐性债务期限的最后一年,陕西、河南等省份均围绕完善风险债务管理、化解地方债务风险作出重点部署。

七、绿色转型更加关注单位GDP二氧化碳下降指标。其一,“双碳”目标渐进背景下更加重视单位GDP二氧化碳排放下降指标。以往各地更多是设定单位GDP能耗下降目标,今年各地普遍调整为单位GDP二氧化碳下降目标,且重庆、吉林、黑龙江三省提出量化目标。其二,大力建设零碳园区和绿色低碳工厂。浙江提出建设省级零碳园区20个、绿色低碳工厂150家,河南提出新培育绿色工业园区10个,绿色工厂200个。

八、对外开放强调内陆型和制度型开放。其一,以建设西部陆海新通道、拓展中欧班列为抓手深化向西开放和内陆开放。重庆提出增强西部陆海新通道物流和运营组织中心功能。其二,深化以电信、医疗、教育、金融为重点的服务业开放,更好牵引制度型开放。海南提出放宽医疗、金融等重点领域市场准入。其三,注重自由贸易试验区等开放平台提质增效。北京要探索设立自贸试验区联动发展区,贵州要积极申建中国(贵州)自由贸易试验区以打造高水平开放平台。

九、城乡区域发展要在联动融合中各展所长。其一,注重区域联动融合,落实区域承载战略。山东提出加强与黄河流域省份战略协同,联合创建鲁豫国家区域科技创新中心。其二,注重陆海联动,发展海洋经济。广东提出打造海洋新广东,山东要新培育5个左右现代海洋特色产业集聚区。其三,大力发展县域经济,推动城乡融合。贵州要一县一策指导各地找准主导产业。其四,提升核心城市发展能级,推动城市群一体化和都市圈同城化建设。山东提出要实施济南强省会、青岛强龙头建设。重庆要与四川联动提升成渝地区双城经济圈发展能级。

十、存量增量并举推动城市内涵式发展。其一,山东、广东等多个省份提出大力推进收购存量商品房用作保障性住房、安置房、宿舍、人才房等,进一步加力商品房去库存,消化存量。其二,注重城市生命线建设,提升城市安全韧性。贵州计划建设和改造城镇地下管网4000公里以上。辽宁要改造老旧管网3500公里。其三,推动城中村老旧小区改造和保障性住房建设。山东、甘肃分别计划改造城镇老旧小区15万户和10万户。浙江计划交付保障性租赁住房15万套(间)。广东要新开工改造600个老旧小区。其四,天津、山东、广东、海南等多个省份均提出好房子建设。

风险提示:政策落实不及预期的风险;对相关政策理解不全面的风险;对政府工作报告全文更新不及时不全面的风险

正文

一、经济增长目标设定更加务实

      结合各省GDP目标增速,预计2025年全国GDP目标增速或设定为区间值并有所下调,同时在实际工作中努力争取更好结果。主要线索有三,一是各省2026年GDP增速加权目标值为5.03%,相比去年出现较大下降。根据以往经验,地方GDP增速加权目标值往往高于全国GDP目标增速0.3-0.8个百分点。二是部分经济大省2026年GDP增速目标值设定体现出下修的考量。过去几年,北京、上海、广东、浙江、江苏的GDP增长目标和全国较为接近,尤其是江苏和广东,2021-2025年GDP增长目标均与全国一致,浙江目标增速往往高于全国。但2026年广东将GDP增速目标值首次设定为4.5%-5%的区间值(去年为5%),浙江则将GDP目标增速值同样首次设定为5%-5.5%的区间值(去年为5.5%),体现出下调意愿。三是更多省份GDP增速目标值设定在5%以下。2025年除青海外,其他省份GDP目标增速最低值也是5%左右,而2026年有7个省份目标值在5%以下,数量明显增多。

      各省GDP加权目标增速下调并不意味着对经济增长要求的放松,或为高质量发展提供更多空间。一则高质量发展是“十五五”时期中国经济社会发展的主题和重要原则之一,2026年作为“十五五”开局之年,各地下调GDP增速目标值或为高质量发展提供更多空间,淡化对GDP目标速度的要求,更加注重经济增长质量。二是以山东、浙江、广东为代表的经济大省均提出对GDP增速要争取更好结果,体现出经济大省挑大梁。三是尽管部分省份下调了GDP目标增速,但体现出更加实事求是开展经济工作的态度。比如海南2025年GDP目标增速为8%,但实际增速仅为4%,2026年则将GDP目标增速下调至6%;辽宁2025年GDP目标增速为5.5%,但实际增速仅为3.7%,2026年则将GDP目标增速下调至4.5%。

图片
图片

      从经济增长目标完成度看,31个省份中有21个省份没有完成2025年的GDP增长目标,其中海南完成度最低,仅为50%,1个省份基本完成上一年度增长目标,9个省份超额完成GDP增长目标。对比2025年各省GDP增长目标,1个省份上调了GDP增长目标,6个省份保持稳定,24个省份下调了GDP增长目标。

图片

二、“十五五”注重以创新引领高质量发展

      与往年不同的是,本届两会将审议各地“十五五”规划草案。从披露的“十五五”各地主要经济社会发展目标看,高质量发展是主线,主要体现在两方面,一是尽管GDP年均增速目标相比“十四五”有所下调,但我们认为可能是为高质量发展提供更多空间。根据目前公开披露的数据,有可比数据的16个省份中,14个省份下调了“十五五”期间的年均目标增速,其中海南下调幅度最大,由“十四五”期间的年均10%下调至“十五五”期间的年均6%。北京和上海两地仍保持不变,均维持为5%,反映出经济大省挑大梁的责任担当。二是从定性表述看,绝大部分省份均提出未来五年科技创新实力要大幅提高,并且将其作为是否实现高质量发展的重要指标。

图片
图片

三、年度头号任务聚焦扩内需与践行国家战略

      一方面,扩大内需成为战略之举背景下,“十五五”开局之年各地同样较为关注扩大内需。需求尤其是内需不足是制约当前中国经济发展的重要问题之一。内需不足不仅体现为消费偏弱,也体现为投资增速下滑。这也是2026年多数省份下调社零、固定资产投资目标增速的宏观背景之一(其中社零目标增速,有12个省份下调,3个省份不变,1个省份上调;固定资产投资目标增速有13个省份下调社零目标增速,2个省份不变,没有省份上调)。2025年底中央经济工作会议将坚持扩大内需,建设强大国内市场作为八大重点任务之首,16个省份同样将扩大内需,促进消费和投资良性互动作为年度首要重点任务。

图片

      促消费主要举措包括三方面:一是提升消费能力。福建、青海、河南等省市提出落实城乡居民增收计划、个人消费贷款财政贴息、带薪错峰休假、提高城乡居民基础养老金等举措。北京、山东、福建、河南等省市均提出落实城乡居民增收计划。青海提出提升城乡居民养老金。山东、福建、河南提出落实带薪错峰休假政策。河南还提出要落实个人消费贷款财政贴息政策。二是将服务消费作为重要抓手。除健康、养老、托育、家政、票根经济(如会展、赛事、演艺)是重点外,谷子经济、悦己经济、国潮经济、情绪经济等新消费也成为地方提振消费的重要抓手。北京、天津、河北、山东等省市均提出要发展健康、养老、托育、家政、票根经济等服务消费。北京提出要精心筹办世界田径锦标赛等国际赛事和北京马拉松等群众体育活动。浙江提出要办好“浙BA”与城市足球联赛。天津、江西、贵州等省市提出发展悦己经济、国潮经济、情绪经济、谷子经济。三是优化实施两新政策。北京、天津、山东、河南等地均提出优化两新政策,其中河南提出要进一步完善标准、提高“得补率”。

图片

      稳投资是坚持内需主导的另一抓手,有效益的投资是关键。从固定资产投资增速目标看,可比数据,15个省加权固定资产投资增速目标由2025年的5.7%下调到2026年的4.9%,出现较大幅度下降。省份数量看,13个省份进行了下调,2个省份保持不变,没有省份进行上调。一方面反映出更为务实的工作态度,一方面也隐含对提升投资效益的考量。北京、天津、河北、山东、广东等省均提出要扩大有效投资。

       提升投资效益的主要线索有四,一是探索编制全口径政府投资计划。山东、广东、海南、陕西4个省份均提出探索全口径政府投资计划。全口径政府投资计划有利于集中力量办大事,有效防范政府投资重复配置和分散闲置。二是注重发挥重大项目牵引作用。从有可比数据的8个省份看,除江西、四川、陕西重大项目年度投资额有所下降外,其他省份尤其是浙江、广东仍保持一定增长。三是坚持投资于人与投资于物相结合。北京、天津、广东等省份提出要增加民生改善型和消费升级型投资,广东提出提高民生类投资比重,贵州也提出加大投资于人力度,加大对生育托育、普惠养老等领域的投资。四是积极争取“两重”、中央预算内资金和专项债额度,并激发民间投资活力。北京、天津、山东、广东、海南、青海谈到要优化实施两重项目,积极争取两重资金。广东、海南、四川、陕西、青海、吉林提出争取中央预算内资金。北京、天津等17省提出要激发民间投资,如北京提出面向民间资本推介重大项目总投资不低于2000亿元,浙江提出专项产业基金、新增能耗、新增工业用地支持民间投资项目比重不低于80%,贵州表示要确保民间投资占固定资产投资比重达40%以上,政府采购工程面向中小企业的预留份额达40%以上,“四化”等政府投资基金支持民间投资项目的资金占比不低于50%。

图片

      另一方面,“十五五”开局之年,落实国家重大发展战略同样也是各地年度头号任务的重要方面。北京、天津、河北将京津冀协同发展列为头号任务,广东将推动粤港澳大湾区建设作为首要目标,海南则强调聚力促进更高水平开放,建设中国特色自由贸易港。青海根据自身资源禀赋优势,将推动全面绿色转型作为年度头号任务,新疆则重点是维护社会大局稳定。这体现各地在突出扩大内需的同时,也兼顾了自身所承担的重大发展战略。

图片

四、新质生产力发展统筹新兴、未来和传统产业

      第一,人工智能作为引领第四次科技革命的通用目的技术,相关产业成为各地积极布局的重点,其中相比2025年,具身智能子赛道被提及的频率明显增加。此外,航空航天与低空经济、新能源、新材料、生物医药也是各地重点布局的产业。山东提出“力争机器人和智能装备产业规模突破2000亿元。

      第二,关注未来产业发展的同时以未来先导区为抓手推动前沿技术产业化。各地未来产业主要关注量子科技、生物制造、脑机接口、具身智能、氢能和核聚变能、深海空天和6G等。为促进未来产业有关前沿技术突破和产业化落地,北京、山东、浙江、重庆、辽宁等省份提出建设未来产业先导区,如山东提出推进3个未来产业先导区、6个未来产业加速园建设,浙江提出要新增未来产业先导区10个,重庆提出要新建未来工厂10家。

      第三,传统产业改造升级也是新质生产力发展的重要一环。各地均提出推动传统产业转型升级。尤其是强调深入实施“人工智能+”行动,加快传统产业智能化改造。上海提出要新增50家以上先进智能工厂,河北要打造10个数字领航企业、100个先进级智能工厂,浙江提出建设未来工厂20家、智能工厂和数字化车间200家,辽宁提出“培育数智化转型优质服务商100家,新增先进级以上智能工厂80家、滚动建设100个省级工业互联网平台。

图片

五、以反内卷为抓手积极融入统一大市场

      中国经济转向高质量发展背景下,市场分割的成本逐渐超过收益,迫切需要纵深推进全国统一大市场建设,打通制约经济循环的关键堵点,让商品要素资源自由流动,提升要素配置效率,进而实现经济质的有效提升和量的合理增长。中央层面看,从1994年党的十四大首次提出统一大市场以来,统一大市场建设已经步入以“五统一、一开放”为基本要求的纵深推进阶段。2025年底的中央经济工作会议也提出制定全国统一大市场建设条例,深入整治“内卷式”竞争。各地也提出积极融入全国统一大市场建设,助力整治内卷式竞争。具体举措看,主要抓手有三,一是注重以确定性的法律法规提供公平的市场环境,山东要推动出台促进公平竞争条例,浙江提出要严格落实负面清单制度,河南要制定融入全国统一大市场建设行动方案。二是关注问题突出且较为隐性化的招标采购领域。山东、浙江、河南均提出要深入实施招投标领域治理改革,加强招投标市场管理规范。三是关注降低全社会物流成本。河南、青海明确提出降低全社会物流成本。

图片

六、地方预算收入增速略降,支出结构优化

      财政领域地方两会主要涉及三个方面:

一是从目前地方已公布预算收入增速来看,2026年预算赤字率或保持平稳。目前全国31个省市中已有21个公布了2026年一般公共预算收入的目标增速,相较于2025年的预算目标增速,其中6个省市目标增速有所下调,例如重庆和辽宁均下调1.5个百分点,天津、山东和湖南均下调1个百分点,14个省市目标增速持平,吉林目标增速上调0.7个百分点至3.7%。去年底中央经济工作会议指出要继续实施更加积极的财政政策,2026年在“扩大财政支出盘子,确保必要支出力度”的基调下,我们预计狭义赤字率或在4.0%左右,基本保持平稳,预算内赤字率在8.5%左右。

      二是强化支出保障,统筹推进投资于物与投资于人紧密结合。基建和重大项目方面,广东提出适度超前建设新型基础设施,加快建设与新兴产业未来产业发展相适应的无人驾驶、智慧交通、低空起降等设施;江西实施省大中型项目5296个,年度完成投资约1.1万亿元,力争鄱阳湖水利枢纽工程、内蒙古腾格里沙漠基地送电江西工程等重大项目开工。投资于人领域,广东提高低保、特困人员、孤儿基本生活与残疾人两项补贴和重点群体救助保障水平;北京新建5个以上紧密型城市医疗集团、区级覆盖率达80%以上,新建20个区域养老服务中心,新增5000张家庭养老床位。多地将更多财力投向教育、医疗、养老、就业等领域,提升公共服务供给质量,夯实民生福祉根基。

      三是防控经济金融风险,严防新增隐性债务。2026年是3年地方政府债务限额置换存量隐性债务期限的最后一年,截止目前内蒙古和吉林已确认退出地方债务高风险地区名单。在地方两会中,地方政府围绕完善债务风险管理、化解地方债务风险作出重点部署,陕西、河南等省份明确加快融资平台市场化转型与有序退出,陕西更提出力争实现存量隐性债务清零,青海将确保退出地方债务重点省份,贵州毕节等地则强调扛牢主动化债责任、保障政府债务本息偿付,同时各地普遍通过压减非必要开支、规范项目支出、盘活资金资产资源等方式,集中财力兜牢“三保”底线。

图片
图片

七、绿色转型下更加关注单位GDP二氧化碳排放

      在“双碳”目标引领下,各地持续推动绿色转型发展。主要线索有二:一是更加关注单位国内生产总值二氧化碳排放指标。以往各地普遍设立单位国内生产总值能耗下降目标。在2030年实现碳达峰、2060年实现碳中和目标下。“十五五”时期便要实现碳达峰,在此背景下,各地在政府工作报告中普遍将以往的能耗目标调整为单位国内生产总值二氧化碳排放目标,体现出对实现双碳目标的关切。除大部分省份表示完成国家下达目标外,重庆、吉林、黑龙江三省更是直接设定具体量化目标。

      二是通过零碳园区和绿色工厂建设,推动工业领域低碳化、智能化升级。山东计划打造20家省级以上零碳园区,推进零碳货运走廊建设,浙江提出开展新一轮省级及以上开发区绿色低碳循环化改造行动,启动建设省级零碳园区20个、绿色(低碳)工厂150家。河南表示要加快钢铁、煤炭、有色等10个传统产业提质升级,实施200个以上节能降碳改造和用能设备更新项目,新培育绿色工厂200个、绿色工业园区10个。广东、海南、陕西等地也提出加快完善绿色制造体系,探索零碳社区、零碳建筑等场景建设。

图片

八、对外开放强调内陆型、制度型开放

      一是优化对外开放布局,强调内陆开放。建设西部陆海新通道、拓展中欧班列是各地深化内陆开放的主要抓手。重庆明确提出增强西部陆海新通道物流和运营组织中心功能,提升中欧班列(成渝)发展水平。贵州强调建好用好西部陆海新通道,并按需开行中欧(亚)班列。河南计划推动中欧(亚)班列拓线扩量、开行4000班次。陕西提出建设中欧班列经济圈。甘肃、辽宁等地也着力打造中欧班列节点城市或集结中心,旨在构建贯通内外的战略通道。

      二是深化以服务业为重点推动制度型开放。北京、上海、天津、海南、辽宁、广东等多省份在服务业开放上提出具体举措,开放领域主要集中在电信、医疗、教育、金融、文旅等重点行业。北京提出推动服务业扩大开放3.0方案,天津在增值电信、国际诊疗等领域争取突破,广东要全面落实电信、医疗、教育等领域开放试点。海南放宽旅游、医疗、交通、金融等重点领域市场准入,辽宁支持沈阳、大连在电信服务、医疗康养等领域扩大开放。

      三是注重以自由贸易试验区为代表的开放平台提质增效。一方面,多地提出要实施自贸试验区提升战略,推动制度创新与能级提升。北京探索设立自贸试验区联动发展区,广东、重庆、陕西要深入实施自贸试验区提升战略,开展首创性、集成式探索,山东开展重点产业系统集成改革,目标形成30项以上创新成果。另一方面,部分省份积极争取新设自贸试验区,如贵州提出积极申建中国(贵州)自由贸易试验区,以打造新的高水平开放平台。

      四是拓展贸易新业态与多元化市场。各省份普遍将发展数字贸易、绿色贸易、中间品贸易及跨境电商作为外贸新增长点,并大力开拓新兴市场。浙江、广东、山东等地设定数字贸易、服务贸易具体增长目标,江西、湖北、辽宁等多省推动“跨境电商+产业带”或“跨境电商+海外仓”模式扩容升级。同时,地方也着力巩固欧美日韩传统市场,并积极拓展东盟、中东、非洲、拉美等新兴市场,组织企业大规模参与境外展洽活动以抓订单、拓市场。

图片

九、城乡区域发展在联动融合中各展所长

      一是区域联动融合,各展所长,践行区域发展战略。各省份提出积极对接国家重大区域战略,如京津冀、长三角、粤港澳大湾区、成渝地区双城经济圈等,推动产业协同、基础设施互联和公共服务共享。山东提出加强与黄河流域省份战略协同,联合创建鲁豫国家区域科技创新中心。北京要推动“新两翼”联动发展与现代化首都都市圈建设。上海要深入推进长三角一体化发展,高质量落实上海(长三角)国际科技创新中心建设方案,深化G60科创走廊、沿沪宁产业创新带建设。广东要深化广州、深圳双城联动并携手港澳健全协商合作机制。

      二是注重陆海联动,发展海洋经济。沿海省份强调经略海洋,优化海洋产业布局。山东要实施海洋产业三年行动,新培育5个左右现代海洋特色产业集聚区。浙江要发展洋清洁能源、海洋新材料、海洋生物医药、深海智能装备、海洋电子信息等蓝色产业,并力争海洋生产总值增长6%左右。广东提出发展海洋船舶、海工装备、海洋电力、海洋化工、海洋油气、海洋交通运输、海洋旅游、海洋药物和生物制品、海洋新材料、深海采矿等产业。

      三是大力发展县域经济,推进城乡融合。各省普遍将县域作为重要载体,实施特色产业培育和县城城镇化建设,如贵州“一县一策”指导各县找准主导产业,甘肃加力推进强县域行动,陕西实施县域特色产业发展提升行动,旨在夯实县域基础、促进城乡协调发展。

      四是注重城市群都市圈建设。多地着力提升核心城市能级并推进城市群一体化都市圈同城化发展。山东提出实施济南“强省会”、青岛“强龙头”战略。广东要优化提升广州、深圳都市圈,高水平建设“黄金内湾”。陕西以西咸一体化为牵引加快西安都市圈建设,重庆与四川联动提升成渝地区双城经济圈发展能级。

图片

十、存量增量并举推动城市内涵式发展

      一是大力推进收购存量商品房用作保障性住房。山东、广东、河南、甘肃、辽宁、吉林、青海等多省份明确提出此举,并用于保障性住房、安置房、人才房等用途。其中重庆提出要扩大收购存量商品房规模,辽宁提出加大存量商品房收购力度、多措并举消化存量商品房。

      二是注重城市生命线建设,提升城市安全韧性。多地部署更新改造老旧管网,如天津计划改造供热、燃气、排水管网共1700公里,福建新建改造地下管网1250公里以上,辽宁计划改造老旧管网3500公里,贵州建设和改造城镇地下管网4000公里以上。

      三是推动城中村与老旧小区改造、保障性住房建设。北京计划改造完工老旧小区300个以上,广东新开工改造600个老旧小区,山东计划开工改造老旧小区15万户、交付棚户区改造和城中村安置房18万套以上,浙江计划改造城中村1.4万户、交付保障性租赁住房15万套(间)。

      四是关注“好房子”建设。天津、山东、广东、海南、重庆、贵州、辽宁、吉林、青海等多省份强调建设安全、舒适、绿色、智慧的“好房子”,并将其作为构建房地产发展新模式的重要内容。

图片
图片
图片
图片

展开
打开“财经头条”阅读更多精彩资讯
APP内打开