总投12亿,1500吨/日!旺能环境在乌兹别克斯坦投建垃圾焚烧发电厂

中国固废网

2天前

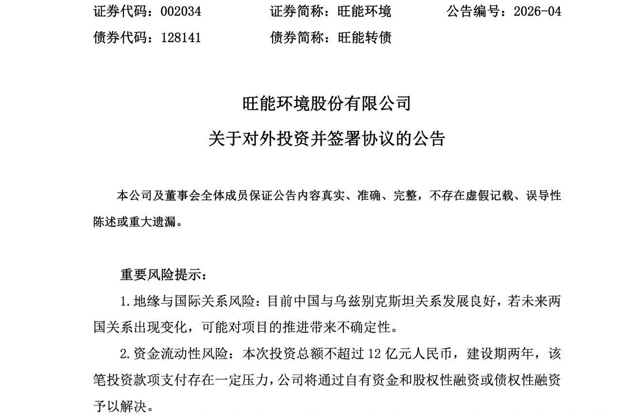
中国固废网从旺能环境(002034)公告获悉,2月2日,旺能环境股份有限公司召开第九届董事会第十六次会议,审议通过《关于对外投资事项的议案》,同意以不超过12亿元人民币的总投资,在乌兹别克斯坦共和国布哈拉州新建一座日处理量1,500吨的生活垃圾焚烧发电厂。

中国固废网从旺能环境(002034)公告获悉,2月2日,旺能环境股份有限公司召开第九届董事会第十六次会议,审议通过《关于对外投资事项的议案》,同意以不超过12亿元人民币的总投资,在乌兹别克斯坦共和国布哈拉州新建一座日处理量1,500吨的生活垃圾焚烧发电厂。

ca55dea0241cb3491d75bcd1e8ea16b0.jpg

同日。旺能环境与乌兹别克斯坦共和国国家生态与气候变化委员会垃圾管理与循环经济发展局签署了乌兹别克斯坦布哈拉州垃圾焚烧发电项目的《垃圾供应协议》,并在项目选址举行了隆重的启动仪式。乌兹别克斯坦布哈拉州州长扎里波夫·博季尔·科米洛维奇、国家生态与气候变化委员会垃圾管理与循环经济发展局局长沙里夫别克 · 哈桑诺夫,旺能环境董事长单超等领导嘉宾出席仪式,共同见证这一重要时刻。

据悉,旺能环境乌兹别克斯坦布哈拉垃圾焚烧发电项目位于乌兹别克斯坦共和国布哈拉州,采用BOT运作模式,特许经营覆盖布哈拉州和纳沃伊州全部区域,总投资额约12亿元。项目设计日处理生活垃圾1500吨,配置2台750t/d机械炉排焚烧炉、2套中温超高压余热锅炉、1套50MW凝汽式汽轮机和1套50MW发电机组。投产后预计年处理垃圾约54.75万吨,创造超120个直接就业岗位,带动相关产业发展,实现环境、社会与经济效益的协同提升。

在应对气候变化与推动能源转型的全球背景下,旺能环境作为专注于垃圾资源化利用的环保企业,持续将成熟的废弃物处理与绿色发电模式推向更广阔的国际市场。公司期待与更多国家和地区分享经验、开展合作,通过务实可持续的项目实践,助力各地提升垃圾处理能力、优化能源结构,共同推进绿色低碳发展。旺能环境愿与各国合作伙伴一道,为全球环境治理与清洁能源事业贡献一份企业力量。

编辑:赵凡

中国固废网从旺能环境(002034)公告获悉,2月2日,旺能环境股份有限公司召开第九届董事会第十六次会议,审议通过《关于对外投资事项的议案》,同意以不超过12亿元人民币的总投资,在乌兹别克斯坦共和国布哈拉州新建一座日处理量1,500吨的生活垃圾焚烧发电厂。

中国固废网从旺能环境(002034)公告获悉,2月2日,旺能环境股份有限公司召开第九届董事会第十六次会议,审议通过《关于对外投资事项的议案》,同意以不超过12亿元人民币的总投资,在乌兹别克斯坦共和国布哈拉州新建一座日处理量1,500吨的生活垃圾焚烧发电厂。

ca55dea0241cb3491d75bcd1e8ea16b0.jpg

同日。旺能环境与乌兹别克斯坦共和国国家生态与气候变化委员会垃圾管理与循环经济发展局签署了乌兹别克斯坦布哈拉州垃圾焚烧发电项目的《垃圾供应协议》,并在项目选址举行了隆重的启动仪式。乌兹别克斯坦布哈拉州州长扎里波夫·博季尔·科米洛维奇、国家生态与气候变化委员会垃圾管理与循环经济发展局局长沙里夫别克 · 哈桑诺夫,旺能环境董事长单超等领导嘉宾出席仪式,共同见证这一重要时刻。

据悉,旺能环境乌兹别克斯坦布哈拉垃圾焚烧发电项目位于乌兹别克斯坦共和国布哈拉州,采用BOT运作模式,特许经营覆盖布哈拉州和纳沃伊州全部区域,总投资额约12亿元。项目设计日处理生活垃圾1500吨,配置2台750t/d机械炉排焚烧炉、2套中温超高压余热锅炉、1套50MW凝汽式汽轮机和1套50MW发电机组。投产后预计年处理垃圾约54.75万吨,创造超120个直接就业岗位,带动相关产业发展,实现环境、社会与经济效益的协同提升。

在应对气候变化与推动能源转型的全球背景下,旺能环境作为专注于垃圾资源化利用的环保企业,持续将成熟的废弃物处理与绿色发电模式推向更广阔的国际市场。公司期待与更多国家和地区分享经验、开展合作,通过务实可持续的项目实践,助力各地提升垃圾处理能力、优化能源结构,共同推进绿色低碳发展。旺能环境愿与各国合作伙伴一道,为全球环境治理与清洁能源事业贡献一份企业力量。

编辑:赵凡

展开
打开“财经头条”阅读更多精彩资讯
APP内打开