“易中天”,全部预喜

上海证券报

4天前

“易中天”2025年度业绩预告全部出炉!

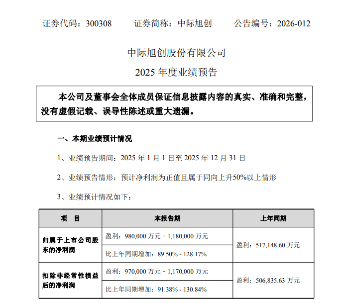
1月30日晚间,中际旭创发布2025年度业绩预告,预计2025年归属于上市公司股东的净利润为98亿元—118亿元,比上年同期增长89.50%—128.17%。

图片

对于业绩增长的原因,中际旭创表示,报告期内,受益于终端客户对算力基础设施的强劲投入,公司产品出货较快增长,其中高速光模块占比持续提高,且随着产品方案不断优化、运营效率继续提升,公司营业收入与净利润均较去年同期实现较大增长。

中际旭创股价今日报收649元/股,总市值约为7211亿元。

图片

同日晚间,新易盛发布公告称,预计2025年实现归属于上市公司股东的净利润为94亿元—99亿元,比上年同期增长231.24%—248.86%。

图片

新易盛表示,报告期内公司受益于算力投资持续增长,高速率产品需求快速提升,公司预计销售收入和净利润较上年同期大幅增加。

新易盛股价今日报收419.49元/股,总市值约为4170亿元。

图片

此前,“易中天”组合中的天孚通信于1月21日发布2025年度业绩预告。公司预计2025年度归母净利润为18.81亿元—21.5亿元,同比增长40.00%—60.00%;预计扣非后净利润为18.29亿元—21.08亿元,同比增长39.19%—60.40%。

公司表示,业绩增长主要得益于人工智能行业加速发展与全球数据中心建设,带动了高速光器件产品需求的持续稳定增长,叠加公司智能制造持续降本增效,共同促进了公司有源和无源产品线营收增长。

“易中天”2025年度业绩预告全部出炉!

1月30日晚间,中际旭创发布2025年度业绩预告,预计2025年归属于上市公司股东的净利润为98亿元—118亿元,比上年同期增长89.50%—128.17%。

图片

对于业绩增长的原因,中际旭创表示,报告期内,受益于终端客户对算力基础设施的强劲投入,公司产品出货较快增长,其中高速光模块占比持续提高,且随着产品方案不断优化、运营效率继续提升,公司营业收入与净利润均较去年同期实现较大增长。

中际旭创股价今日报收649元/股,总市值约为7211亿元。

图片

同日晚间,新易盛发布公告称,预计2025年实现归属于上市公司股东的净利润为94亿元—99亿元,比上年同期增长231.24%—248.86%。

图片

新易盛表示,报告期内公司受益于算力投资持续增长,高速率产品需求快速提升,公司预计销售收入和净利润较上年同期大幅增加。

新易盛股价今日报收419.49元/股,总市值约为4170亿元。

图片

此前,“易中天”组合中的天孚通信于1月21日发布2025年度业绩预告。公司预计2025年度归母净利润为18.81亿元—21.5亿元,同比增长40.00%—60.00%;预计扣非后净利润为18.29亿元—21.08亿元,同比增长39.19%—60.40%。

公司表示,业绩增长主要得益于人工智能行业加速发展与全球数据中心建设,带动了高速光器件产品需求的持续稳定增长,叠加公司智能制造持续降本增效,共同促进了公司有源和无源产品线营收增长。

展开
打开“财经头条”阅读更多精彩资讯
APP内打开