减亏!福建水泥发布2025年业绩预亏公告

来源: 数字水泥网

5天前

福建水泥发布《2025年年度业绩预亏公告》显示,公司预计2025年度实现归属于母公司所有者的净利润为-1.2亿元到-8000万元,与上年同期(法定披露数据)相比,将减亏;预计2025年年度实现归属于母公司所有者的扣除非经常性损益后的净利润为-1.39亿元到-9900万元。

最新消息,福建水泥发布《2025年年度业绩预亏公告》显示,公司预计2025年度实现归属于母公司所有者的净利润为-1.2亿元到-8000万元,与上年同期(法定披露数据)相比,将减亏;预计2025年年度实现归属于母公司所有者的扣除非经常性损益后的净利润为-1.39亿元到-9900万元。

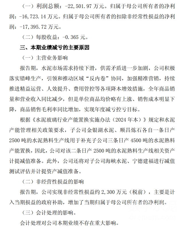
报告期,水泥市场需求持续下滑,供需矛盾进一步加剧,公司积极落实错峰生产,引领和推动区域“反内卷”协同,加强精准营销,持续推进精益运营、人效提升、费用管控等各项降本增效措施,全年商品销量和营业收入同比减少,但是单位商品均价略有上涨、销售成本明显下降,商品销售毛利率同比增加,实现年度减亏控亏目标。

根据《水泥玻璃行业产能置换实施办法(2024年本)》规定和水泥产能管理相关政策要求,子公司金银湖水泥、顺昌炼石各自一条日产2500吨的水泥熟料生产线用于补充子公司三条日产4500吨的水泥熟料产能置换,因此,公司对该二条日产2500吨的水泥熟料生产线相关资产计提减值准备。此外,公司还将对子公司海峡水泥、宁德建福进行减值测试评估并计提资产减值准备。

福建水泥发布《2025年年度业绩预亏公告》显示,公司预计2025年度实现归属于母公司所有者的净利润为-1.2亿元到-8000万元,与上年同期(法定披露数据)相比,将减亏;预计2025年年度实现归属于母公司所有者的扣除非经常性损益后的净利润为-1.39亿元到-9900万元。

最新消息,福建水泥发布《2025年年度业绩预亏公告》显示,公司预计2025年度实现归属于母公司所有者的净利润为-1.2亿元到-8000万元,与上年同期(法定披露数据)相比,将减亏;预计2025年年度实现归属于母公司所有者的扣除非经常性损益后的净利润为-1.39亿元到-9900万元。

报告期,水泥市场需求持续下滑,供需矛盾进一步加剧,公司积极落实错峰生产,引领和推动区域“反内卷”协同,加强精准营销,持续推进精益运营、人效提升、费用管控等各项降本增效措施,全年商品销量和营业收入同比减少,但是单位商品均价略有上涨、销售成本明显下降,商品销售毛利率同比增加,实现年度减亏控亏目标。

根据《水泥玻璃行业产能置换实施办法(2024年本)》规定和水泥产能管理相关政策要求,子公司金银湖水泥、顺昌炼石各自一条日产2500吨的水泥熟料生产线用于补充子公司三条日产4500吨的水泥熟料产能置换,因此,公司对该二条日产2500吨的水泥熟料生产线相关资产计提减值准备。此外,公司还将对子公司海峡水泥、宁德建福进行减值测试评估并计提资产减值准备。

展开
打开“财经头条”阅读更多精彩资讯
APP内打开