长城基金:基金经理在管产品1年业绩落差超45%,公平性待考

面包财经

20小时前

2026年以来,市场整体延续走强趋势,但也有一些基金产品业绩表现欠佳,大幅跑输业绩基准,本篇案例为长城基金旗下产品。

Wind数据显示,截至2026年1月23日(下同),长城品牌优选混合A年内净值下跌2.06%,跑输业绩基准超过3个百分点;过去一年净值下跌0.18%,跑输业绩基准超19个百分点;过去五年净值跌幅达50.33%,基金规模大幅萎缩。

值得注意的是,基金经理杨建华在管的不同产品业绩分化显著:长城品牌优选混合A重仓白酒板块表现低迷,而另一只产品长城兴华优选一年定开混合A过去1年实现47.27%的较高收益。这种同一基金经理管理下产品收益相差超过45个百分点的现象,引发市场对其投资策略公平性与合规性的关注。

2026年以来净值下跌2.06%

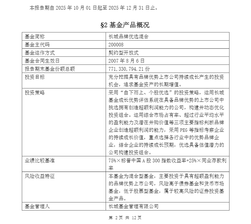
公开资料显示,长城品牌优选混合的基金合同生效日为2007年8月6日,基金的投资目标为:充分挖掘具有品牌优势上市公司持续成长产生的投资机会,追求基金资产的长期增值。基金的业绩比较基准为:75%×标普中国A股300指数收益率+25%×同业存款利率。

长城品牌优选混合目前的基金经理为杨建华,于2013年6月开始任职。根据公开资料披露,杨建华目前是长城基金副总经理、投资总监、权益投资一部总经理。

从业绩表现来看,长城品牌优选混合中短期业绩均表现欠佳。

数据显示,截至2026年1月23日,长城品牌优选A年内净值下跌2.06%,跑输业绩基准超过3个百分点,同类排名5049/5099;过去1年净值下跌0.18%,跑输业绩基准超19个百分点;过去5年净值下跌50.33%,跑输基准超过40个百分点。

伴随业绩承压,长城品牌优选混合的基金规模也持续下降,从2007年底超过250亿元下降至2025年底约10.21亿元。

重仓白酒板块

根据基金近日披露的2025年四季报,长城品牌优选混合四季度末股票持仓占基金总资产的比例为88.23%,较三季度末小幅下降。

基金重仓白酒板块,四季度末前五大重仓股均为白酒上市公司,包括贵州茅台、泸州老窖、山西汾酒、古井贡酒、五粮液。其他重仓股包括美的集团、宁德时代、宇通客车等。

基金经理在四季报中表示:“本基金主要投资方向偏向于消费板块。报告期国内消费需求仍然较弱,其中传统消费仍然有待提振,相关板块表现也弱于市场。本基金在维持基本配置的情况下,适度关注品牌出海公司带来的投资机会,相应适度调整了持仓结构。”

基金经理在管产品业绩表现分化

Wind数据显示,杨建华目前在管产品业绩分化较明显,绩优和绩差产品1年业绩相差超过45个百分点。

长城兴华优选一年定开混合A是一只偏股混合型基金,截至2026年1月23日,该基金过去1年净值上涨47.27%。

根据近日披露的四季报,该基金报告期减持内需仍然较弱的食品饮料板块,增加了对供给受到约束、价格稳中向好,盈利稳定、估值有吸引力的周期品的配置,同时继续围绕科技创新带来的算力产业链中竞争格局好、技术优势突出的环节积极配置。基金四季度末重仓股包括紫金矿业、藏格矿业、洛阳钼业等资源类股票以及中际旭创、新易盛等算力热门股票。

长城基金旗下同一基金经理管理的产品近1年收益相差超过45个百分点,是否合规?是否存在不公平地对待其管理的不同基金财产的情况?

(文章序列号:2015619155742560256/CJT)

2026年以来,市场整体延续走强趋势,但也有一些基金产品业绩表现欠佳,大幅跑输业绩基准,本篇案例为长城基金旗下产品。

Wind数据显示,截至2026年1月23日(下同),长城品牌优选混合A年内净值下跌2.06%,跑输业绩基准超过3个百分点;过去一年净值下跌0.18%,跑输业绩基准超19个百分点;过去五年净值跌幅达50.33%,基金规模大幅萎缩。

值得注意的是,基金经理杨建华在管的不同产品业绩分化显著:长城品牌优选混合A重仓白酒板块表现低迷,而另一只产品长城兴华优选一年定开混合A过去1年实现47.27%的较高收益。这种同一基金经理管理下产品收益相差超过45个百分点的现象,引发市场对其投资策略公平性与合规性的关注。

2026年以来净值下跌2.06%

公开资料显示,长城品牌优选混合的基金合同生效日为2007年8月6日,基金的投资目标为:充分挖掘具有品牌优势上市公司持续成长产生的投资机会,追求基金资产的长期增值。基金的业绩比较基准为:75%×标普中国A股300指数收益率+25%×同业存款利率。

长城品牌优选混合目前的基金经理为杨建华,于2013年6月开始任职。根据公开资料披露,杨建华目前是长城基金副总经理、投资总监、权益投资一部总经理。

从业绩表现来看,长城品牌优选混合中短期业绩均表现欠佳。

数据显示,截至2026年1月23日,长城品牌优选A年内净值下跌2.06%,跑输业绩基准超过3个百分点,同类排名5049/5099;过去1年净值下跌0.18%,跑输业绩基准超19个百分点;过去5年净值下跌50.33%,跑输基准超过40个百分点。

伴随业绩承压,长城品牌优选混合的基金规模也持续下降,从2007年底超过250亿元下降至2025年底约10.21亿元。

重仓白酒板块

根据基金近日披露的2025年四季报,长城品牌优选混合四季度末股票持仓占基金总资产的比例为88.23%,较三季度末小幅下降。

基金重仓白酒板块,四季度末前五大重仓股均为白酒上市公司,包括贵州茅台、泸州老窖、山西汾酒、古井贡酒、五粮液。其他重仓股包括美的集团、宁德时代、宇通客车等。

基金经理在四季报中表示:“本基金主要投资方向偏向于消费板块。报告期国内消费需求仍然较弱,其中传统消费仍然有待提振,相关板块表现也弱于市场。本基金在维持基本配置的情况下,适度关注品牌出海公司带来的投资机会,相应适度调整了持仓结构。”

基金经理在管产品业绩表现分化

Wind数据显示,杨建华目前在管产品业绩分化较明显,绩优和绩差产品1年业绩相差超过45个百分点。

长城兴华优选一年定开混合A是一只偏股混合型基金,截至2026年1月23日,该基金过去1年净值上涨47.27%。

根据近日披露的四季报,该基金报告期减持内需仍然较弱的食品饮料板块,增加了对供给受到约束、价格稳中向好,盈利稳定、估值有吸引力的周期品的配置,同时继续围绕科技创新带来的算力产业链中竞争格局好、技术优势突出的环节积极配置。基金四季度末重仓股包括紫金矿业、藏格矿业、洛阳钼业等资源类股票以及中际旭创、新易盛等算力热门股票。

长城基金旗下同一基金经理管理的产品近1年收益相差超过45个百分点,是否合规?是否存在不公平地对待其管理的不同基金财产的情况?

(文章序列号:2015619155742560256/CJT)

展开
打开“财经头条”阅读更多精彩资讯
APP内打开