“亲历”一次科网泡沫,我们能学到什么?

国联民生宏观

3天前

站在当前,当市场开始质疑AI投资的可持续性,总会有种似曾相识的感觉。现有的报告很多都直接带我们到泡沫破裂的时点,试图直接找那根压死骆驼的最后一根稻草,但这样会有刻舟求剑的风险。我们认为,过程中的对泡沫发生的时间和空间尺度感才能让我们更好把握交易机会。

在达里奥的著作《债务危机》中,他就利用了这种从头到尾梳理一遍的方式带我们回顾了诸多债务危机。这是笔者非常喜欢的一种分析方式,我们在本篇文章中借鉴了这一做法,供各位投资人参考。

那么如果我们回到1990s,去重新“经历”当年的科网泡沫,去看待当时的风光无限和暗流涌动,对于当前的AI行情是应该保持信心还是就此离场?我们试图去给予市场一些线索。

一般认为科网泡沫开始于1995年8月9日网络浏览器开发公司Netscape的IPO。从IPO的数据来看,从1995年开始,科技企业IPO的数量和占比都有明显的提升,而高峰出现在1999年。2000年3月10日、星期五,纳斯达克综合指数达到5048.62的峰值(这一纪录直到2015年4月才被再次刷新),而接下来的星期一,日本经济陷入衰退的消息传出,随之而来的全球性抛售浪潮对纳斯达克造成了沉重打击。

图片

1、总览全局:怎样的时代?

复盘这段经历,我们先有个整体的认知:

市场方面,并不是“一帆风顺”。以纳斯达克为例,从1995年到2000年,在估值加速上涨的背景下,1995年之后基本上每年都会出现跌幅超过10%、甚至20%的情况,为什么市场没有因此而进入大熊市,反而总能否极泰来?

图片
图片

经济方面,两个重要特征:1)劳动生产率的快速提高,反而带来产出缺口的收缩、甚至转负;2)科技投资的繁荣。带来的一个直接后果是菲利普斯曲线的失效:在失业率不断下降的情况下,通胀并没有出现之前十几年惯性的上行。这是格林斯潘货币政策框架变化的基本宏观基础。

图片
图片

政策方面,主要是货币政策框架的变化。1980s美联储货币政策专注于控通胀,而进入1990s,其目标和范式更加宽泛和灵活,或者说更加模糊,导致货币政策在这个时期整体是偏向宽松的:

1)依旧关注通胀和就业。但格林斯潘对于生产率提高带来的经济加速、失业率下降持开放态度,并不急于加息

2)关注海外经济体稳定,限制美元升值。期间海外金融事件频发,而美国经济保持韧性,格林斯潘担心货币政策紧缩会带来美元继续升值,加剧海外金融危机(资本流出非美)。

3)关注金融市场,主要是金融稳定和资产泡沫。前者的突出事件是长期资本投资公司的破产带来市场巨震,美联储为了避免出现系统性风险,连续三次降息。

对于资产价格(泡沫),格林斯潘的思路是在不断变化的,这一转变也成为压死股市的最后一根稻草:

1995年-1996年早期的乐观(技术进步、生产率改善支持股票上涨);

1996年12月警告资产价格“非理性繁荣”,但是坚持货币政策不应该过多干预;

1999年“事后管理”框架成形。无法前瞻识别泡沫,货币政策不应试图“刺破”泡沫,而应专注于维持整体物价稳定,并在泡沫破裂后减轻其后果;

2000年,抑制股票过度繁荣。会通过财富效应带来超额需求,进而导致通胀失控风险。

下面我们将“穿越”回泡沫开始的时候,带大家走一遍当时研究者和投资者的心路历程。具体的我们从几个维度进行回顾:企业维度,市场维度,政策维度以及其他(一些特殊的因素)。

2、1995至1997年:科网的序章

如果把整场“大戏”分成几个部分,那么1995年至1997年算是故事的序章,故事缓缓拉开序幕,令市场感到兴奋,但是依旧保留有理性。

1996年算是互联网浪潮系统性兴起的元年。从认知和政策上都为后续的电信-互联网行情打下了基础。

1996年2月摩根斯坦利分析师Mary Meeker发表300多页的《互联网趋势》报告,成为当时华尔街最有影响力的互联网投资指南:1)把互联网趋势和之前“个人电脑革命”类比;2)提出了从基础设施/硬件→软件服务→内容/集成的落地和投资思路。

图片

政策端,1996年,开始建立统一的全国互联网市场。1995年NSFnet (国家科学基金会网络)退役,美国互联网基础设施开启商业化进程。同样是1996年2月,克林顿总统签署生效《1996年电信法》,打破地区和行业的垄断,引发大规模的并购潮:直接引发电信公司上市浪潮,以及随之而来的电信投资热潮。

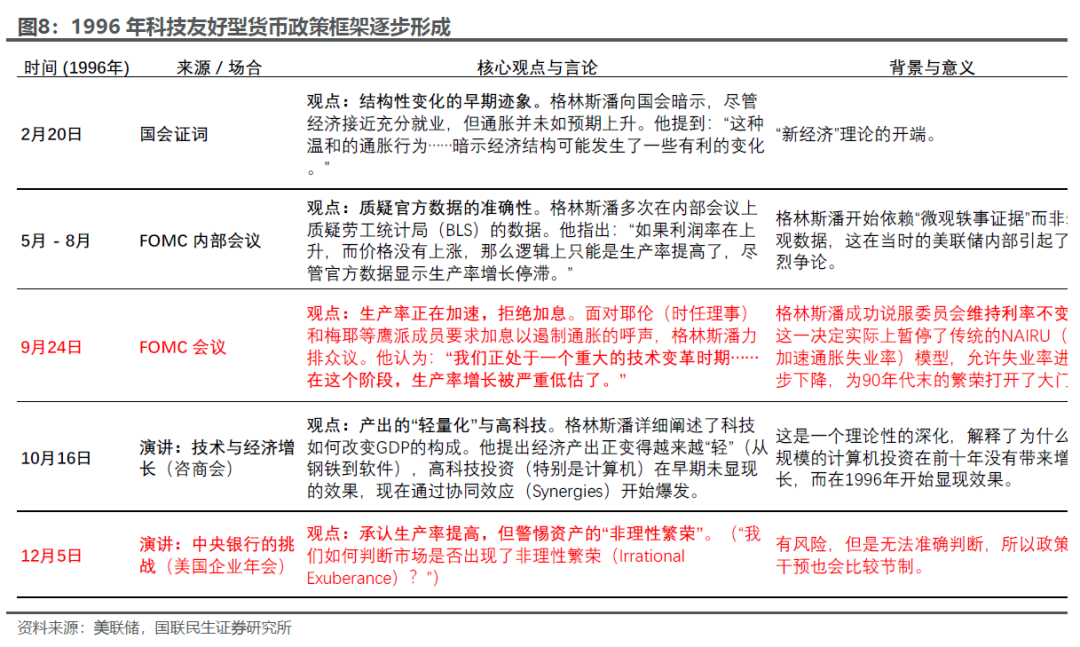
货币政策上,科技友好型框架初步形成。来自商业咨询行业的格林斯潘对于科技展现了十分友好的态度:1)1996年关键的9月议息会议顶住鹰派成员的呼声,维持利率不变,理由是生产率的加速能够带来自然失业率的下降,限制通胀。2)虽然提示了资产的“非理性繁荣”风险,但是无法准确判定,所以政策的干预也会比较节制(图8)。

图片

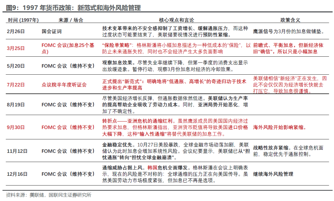
除此之外,在通胀压力下降的情况下(1997年中期至1998年中期),格林斯潘的货币政策框架开始具备风险管理的功能,尤其是对于海外和金融市场。1997年原本格林斯潘治下的美联储很可能会开启加息周期(尽管缓慢),但是因为亚洲金融危机的爆发,按下了加息的暂停键:

1)正式提出技术进步遏制通胀的新范式,这也奠定了美联储加息谨慎的基调

2)海外危机、美元升值会带来输入性通缩,被仍认为是变相达到了加息控通胀的效果

图片

从市场层面来看,1995年至1997年期间,信息技术板块的收益率并不是“一骑绝尘”,医疗保健、金融等板块也有亮眼甚至更好的表现。而且市场也有不少理性的乐观主义者,比如著名的Bill Miller,基于既看好科技产业前景、又坚持基本面判断的标准,购买戴尔、IBM等硬件设备公司获得了不错的收益。

图片

3、1998至1999年:“轰轰烈烈”的投资高潮

从市场表现看,1997年科技股的表现并不好,因为芯片价格的下跌和利润率的下滑,投资者一度担心科技熊市,相反金融股的表现非常火热。但是1998年和1999年,科技进入快车道:无论是投融资活动还是股价。

宏观上看,流动性宽松似乎是所有加速行情的背景:一是类似美国“例外论”的情形,海外动荡不已,但是美国经济、市场表现出韧性,导致外资流出新兴市场、流入美国,美元升值。二是整个货币政策经历了从进一步意外宽松到恢复常态的变化,政策依旧是宽松,但开始关注资产对于经济的影响。

图片

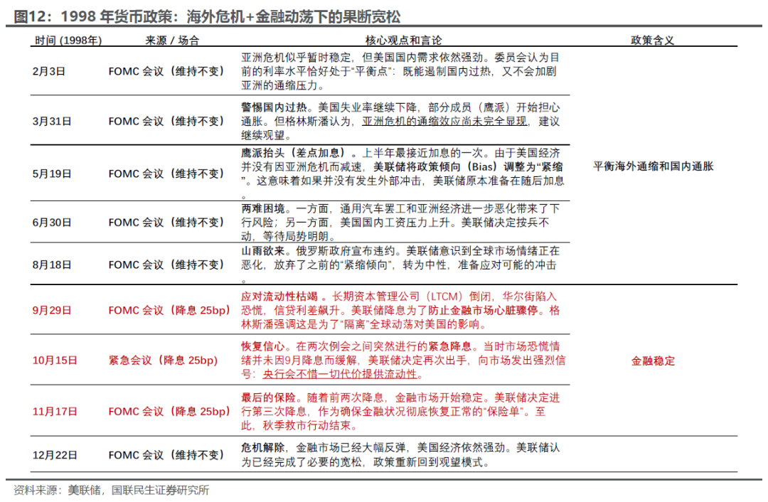
货币政策上,1998年原本存在紧缩预期,结果因为海外动荡+资本市场极端事件,在通胀问题不大的情况下,美联储紧急降息三次。一方面,凸显了格林斯潘治下美联储的政策框架的明显变化;另一方面就是“格林斯潘PUT”出现(“美联储PUT”的雏形),助长了资本市场FOMO的心态。这也导致后续1999年市场几乎没有出现大的调整。

图片

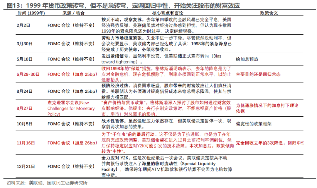
1999年依旧是宽松式加息。美联储虽然担心经济过热,但是最终也只是缓慢回收了1998年的3次紧急降息。

图片

行业层面,在这样的背景下,投机活动自然高涨,企业的经营状况也迎来了拐点。整体而言,尽管投融资活动高涨,但整体企业层面,利润在GDP中的份额开始下降,而负债开始增加(图14和15),这主要由于:

图片

1)技术冲击不确定性对于工资增速压制开始消退,叠加海外危机之后的复苏逻辑,工资成本逐步开始加速上涨(图16);

2)财务成本上升。1998年先是由于海外冲击/市场动荡导致信用利差扩大,1999年经济过热风险下,10年美债收益率几乎是全年上涨,全年涨幅达到180bp(图17),叠加后期激进的投融资活动。

这些都是客观的因素和条件,给定这样的环境(流动性泛滥、问题也开始逐步显现),最后为什么能从极度的“泡沫”走到“崩盘”的地步?华尔街的聪明人很多,难道真的没人能看出背后的问题吗?

图片

科技股的火热和相关板块欣欣向荣的投融资活动相得益彰、互相促进。这是美国泡沫的共同特征,只不过10年后是地产(房价和房贷)。

“新经济”股票的表现靠的不是业绩,而是建立在投融资活动上的叙事。“新经济”一般包括四大行业:电信服务商、电信设备商、计算机半导体公司和互联网企业。互联网公司负责畅想新模式和新叙事,通过不断扩大的互联网和IT投资来支撑叙事,1997年至1999年投资持续加速的原因主要有四个方面:

图片

一确实是统一全国市场和互联网革命的客观需求。

二是不断加速的IPO和上市公司市值管理的一环。电信行业在制度解放和产业更新的推动下,大规模进行兼并重组和上市,而其拥有的互联网基础设施资产(比如铺设的光纤电缆网络)就是估值的重要基础。

三是畸形的融资业务模式的助力。以朗讯、思科为代表的电信设备商基于市值和业务竞争,通过供应商金融(vendor financing)的方式,借钱给下游的电信服务商购买设备、进行资本开支。

四是跨世纪“千年虫”(Y2K)的特殊问题带来的电脑硬件、软件更新需求。根据美国商务部的估计,这个规模大概有1000亿。

不难看出,投资的主力是电信服务商。根据美国统计局的数据,电信服务商的投资结构中62%是通信设备,9%是电脑,12%是软件。逐步形成一套“互联网负责叙事,服务商负责投资,设备商负责确认收入,资本市场负责加速”的闭环机制。

图片

而后期加速的原因就在不断加速的IPO、兼并收购和上游设备商急功近利的收入确认模式,其中以供应链融资最为典型:借钱给电信服务商买设备进行资本开支,并在设备交付的当期就(违规)确认销售收入。

图片

这个闭环的重要条件是“股市牛市/借贷市场不出问题”。至少从1998年至1999年来看,这个链条的运作是没有问题。但是电信设备厂商在激烈竞争和逐利驱动下开始采取更加冒险的措施,大规模借钱给资质差的电信运营商(和次贷危机“异曲同工”)。

从“新经济”几大行业的表现来看,多数公布的利润是在稳步扩张的尽管增速不一定能支撑过高的估值,但也不至于导致市场崩盘(图22)。但隐患就出在低评级的电信运营商——他们持续处于亏损之中,现金流基本靠外部融资。

根据CNET的数据,截至2000年底,5家北美电信设备巨头的供应商融资总额相当于1999年税前利润的123%,其中约35%是贷给了电信和互联网的初创企业。

后续的内容就很熟悉,和次贷危机如出一辙,房价不能一直上涨,股价也是(股价容易传导到信用市场)。一旦这些客户没法拿到足够的外部融资,就会进入恶性循环:

“融资客户破产 → 设备商坏账 → 设备商信用评级下调 → 银行拒绝安排新融资 → 向客户提供新融资受限 → 销售下降/融资客户破产 → 更多坏账 → 信用评级进一步下调”。

这种机制一般是给市场螺旋下降埋下伏笔,虽然一般不会成为股市最初下跌的导火索。

图片

更深一层,为什么会出现这样无序膨胀的资本“肿瘤”?我们觉得有以下几方面的原因:

一是畸形的企业激励。一方面科技公司高管有大量的股票期权激励,和公司股票挂钩;另一方面,按照当时的会计准则,股票期权不作为企业费用核算(2006年开始强制要求上市公司必须将股票期权的价值计算为费用,并从利润中扣除)。

二是金融监管的松动和漏洞,金融机构推波助澜。

政策层面,1994年签署的《Riegle-Neal跨州银行法》打破了区域限制,直接推动了美国银行业的大规模并购浪潮,1999年进一步通过《金融服务现代化法案》,结束了对金融混业经营的禁止,但在此之前混业已经逐步形成风气,比较典型是1998年4月花旗公司(银行)和旅行者集团(保险、投行)宣布合并。金融扩张意愿高涨、竞争加剧,金融创新涌现

机构方面,投行分析师激进的评级起到了“推波助澜”的重要作用。根据Patricia C. O’Brien,Yao Tian(2006),从1998年开始分析师给予互联网股票的推荐评级高于其他新股,而且这种关系在互联网股票上市(IPO)当年尤为明显。

第三是企业内控不严,给财务操作留下很大空间。例如朗讯等电信设备公司,利用供应商融资销售,在商品交付时即确认为收入,而把客户的信用和回款风险后移,举例来说:

电信设备公司L向一家财务困难的服务商A提供美元融资额度 → 服务商A当期利用额度赊账向L购买X美元的电信设备 → 设备公司L当季即确认X美元收入(虽然并没有收到回款),EPS上升 → 股价上涨,CEO奖金增加,期权价值增长→两年后,服务商A申请破产,公司L无法收回款项 → 公司L被迫为坏账设立拨备、调减收入。

4、2000年:谁拿走了酒杯?谁雪上加霜?

打响第一枪的还是美联储。2000年1月13日格林斯潘在纽约经济俱乐部发表讲话(1月14日刊发),转向旗帜鲜明的抑制“股市过热”,核心的逻辑是股市上涨的财富效应会带来需求激增、威胁通胀稳定。同日,道琼斯指数触顶。随后美联储在2月、3月和5月连续加息。

而科技股的见顶以及后续的暴跌是在这样的背景下逐步展开的。在流动性边际收紧的情况下,负面信息的冲击往往会被放大:

纳指在3月10日、周五触及高点。而接下来的周一(3月13日),日本经济再度衰退的新闻不胫而走,股市开始暴跌。但可能更重要的是,格林斯潘的货币政策框架可能又发生了变化,这一次并没有因为日本的原因再度暂停加息甚至降息,更加专注治理国内已经抬头的通胀。

然后行业和公司层面的风险不断出现,导致4月暴跌:

3月20日,巴伦周刊发表一篇名为"Burning Up"的封面故事,深入分析了207家互联网公司的财务状况。犀利地指出其中至少51家公司的现金储备将在12个月内耗尽,许多公司完全没有盈利的希望。无独有偶,同日当时还是互联网公司的MicroStrategy(如今是数字货币公司)通过财务虚增收入,股价一日暴跌62%。

4月3日,则是经常被视为刺破泡沫重要事件的微软反垄断案。微软败诉开始让法律界质疑“新经济”的商业模式。作为纳指权重股的微软当日下跌14%。

最终整体利空的情绪积聚带来了4月14日的“黑色星期五”,纳指单日下跌9%,整周下跌25%。

最重要的是“格林斯潘PUT”并没有出现,而随着股价大跌,我们之前说的恶性循环开始发挥作用:

2000年中期开始,高债务的电信服务商开始出现成片的破产(Covad、Focal Communications、McLeod、Northpoint和WinStar等),朗讯、思科等财务风险开始暴露。而后就进入,减值确认、融资冻结、评级下调的恶性循环。

随后的财报逐步显示电信需求崩溃,投资过剩担忧开始显现,企业财务丑闻频发。

至此作为科网泡沫“压舱石”的电信设备生产商陷入亏损、财务造假的泥淖,曾经风光一时的朗讯破产。而没了投资扩张的故事支撑,互联网企业的现金流问题也被无限放大。

图片

5、总结:科网泡沫的经验和启示

流动性宽松是泡沫共同的特点。尤其是需要偏宽松或者相机抉择的货币政策框架。

逐利的商人(这么说也许也有失偏颇,毕竟微观主体的激励函数与宏观总量上的均衡存在矛盾,这些企业面临“不投就淘汰”的局面也许只能看起来贪婪逐利)加监管的放松是泡沫的原动力。

泡沫是否极端要看背后的加速机制。是否存在信用下沉式的无序杠杆扩张是关键。如果他们只是拿利润投,最后也就是企业自身的破产倒闭;只有他们拿着巨额的融资(底层是老百姓的储蓄)血战到底,才会发酵成大的金融动荡。

故事的最后,我们知道互联网是人类历史上伟大的发明之一,它降低了交流的门槛和成本,带动了几乎所有现在耳熟能详的科技公司走向巅峰。但这段历史也告诉我们一个无比朴素的道理:技术进步的本质是生产率的提升——投入更少的成本,获得更大的产出。但在资本开支狂热的阶段,成本被无限抬高,这给效率的提升带来了非常高的难度(产出的速度要快于资本品涨价的速度,考虑到资本开支的增速,这几乎是无稽之谈)。因此只有在成本投入开始下降之后新技术才开始具备替代旧技术的资本。所以在全要素生产率提升之前,新技术的成本得大幅下降才行。

风险提示:历史经验不能简单作为依据;历史复盘不能穷尽所有因素。

站在当前,当市场开始质疑AI投资的可持续性,总会有种似曾相识的感觉。现有的报告很多都直接带我们到泡沫破裂的时点,试图直接找那根压死骆驼的最后一根稻草,但这样会有刻舟求剑的风险。我们认为,过程中的对泡沫发生的时间和空间尺度感才能让我们更好把握交易机会。

在达里奥的著作《债务危机》中,他就利用了这种从头到尾梳理一遍的方式带我们回顾了诸多债务危机。这是笔者非常喜欢的一种分析方式,我们在本篇文章中借鉴了这一做法,供各位投资人参考。

那么如果我们回到1990s,去重新“经历”当年的科网泡沫,去看待当时的风光无限和暗流涌动,对于当前的AI行情是应该保持信心还是就此离场?我们试图去给予市场一些线索。

一般认为科网泡沫开始于1995年8月9日网络浏览器开发公司Netscape的IPO。从IPO的数据来看,从1995年开始,科技企业IPO的数量和占比都有明显的提升,而高峰出现在1999年。2000年3月10日、星期五,纳斯达克综合指数达到5048.62的峰值(这一纪录直到2015年4月才被再次刷新),而接下来的星期一,日本经济陷入衰退的消息传出,随之而来的全球性抛售浪潮对纳斯达克造成了沉重打击。

图片

1、总览全局:怎样的时代?

复盘这段经历,我们先有个整体的认知:

市场方面,并不是“一帆风顺”。以纳斯达克为例,从1995年到2000年,在估值加速上涨的背景下,1995年之后基本上每年都会出现跌幅超过10%、甚至20%的情况,为什么市场没有因此而进入大熊市,反而总能否极泰来?

图片
图片

经济方面,两个重要特征:1)劳动生产率的快速提高,反而带来产出缺口的收缩、甚至转负;2)科技投资的繁荣。带来的一个直接后果是菲利普斯曲线的失效:在失业率不断下降的情况下,通胀并没有出现之前十几年惯性的上行。这是格林斯潘货币政策框架变化的基本宏观基础。

图片
图片

政策方面,主要是货币政策框架的变化。1980s美联储货币政策专注于控通胀,而进入1990s,其目标和范式更加宽泛和灵活,或者说更加模糊,导致货币政策在这个时期整体是偏向宽松的:

1)依旧关注通胀和就业。但格林斯潘对于生产率提高带来的经济加速、失业率下降持开放态度,并不急于加息

2)关注海外经济体稳定,限制美元升值。期间海外金融事件频发,而美国经济保持韧性,格林斯潘担心货币政策紧缩会带来美元继续升值,加剧海外金融危机(资本流出非美)。

3)关注金融市场,主要是金融稳定和资产泡沫。前者的突出事件是长期资本投资公司的破产带来市场巨震,美联储为了避免出现系统性风险,连续三次降息。

对于资产价格(泡沫),格林斯潘的思路是在不断变化的,这一转变也成为压死股市的最后一根稻草:

1995年-1996年早期的乐观(技术进步、生产率改善支持股票上涨);

1996年12月警告资产价格“非理性繁荣”,但是坚持货币政策不应该过多干预;

1999年“事后管理”框架成形。无法前瞻识别泡沫,货币政策不应试图“刺破”泡沫,而应专注于维持整体物价稳定,并在泡沫破裂后减轻其后果;

2000年,抑制股票过度繁荣。会通过财富效应带来超额需求,进而导致通胀失控风险。

下面我们将“穿越”回泡沫开始的时候,带大家走一遍当时研究者和投资者的心路历程。具体的我们从几个维度进行回顾:企业维度,市场维度,政策维度以及其他(一些特殊的因素)。

2、1995至1997年:科网的序章

如果把整场“大戏”分成几个部分,那么1995年至1997年算是故事的序章,故事缓缓拉开序幕,令市场感到兴奋,但是依旧保留有理性。

1996年算是互联网浪潮系统性兴起的元年。从认知和政策上都为后续的电信-互联网行情打下了基础。

1996年2月摩根斯坦利分析师Mary Meeker发表300多页的《互联网趋势》报告,成为当时华尔街最有影响力的互联网投资指南:1)把互联网趋势和之前“个人电脑革命”类比;2)提出了从基础设施/硬件→软件服务→内容/集成的落地和投资思路。

图片

政策端,1996年,开始建立统一的全国互联网市场。1995年NSFnet (国家科学基金会网络)退役,美国互联网基础设施开启商业化进程。同样是1996年2月,克林顿总统签署生效《1996年电信法》,打破地区和行业的垄断,引发大规模的并购潮:直接引发电信公司上市浪潮,以及随之而来的电信投资热潮。

货币政策上,科技友好型框架初步形成。来自商业咨询行业的格林斯潘对于科技展现了十分友好的态度:1)1996年关键的9月议息会议顶住鹰派成员的呼声,维持利率不变,理由是生产率的加速能够带来自然失业率的下降,限制通胀。2)虽然提示了资产的“非理性繁荣”风险,但是无法准确判定,所以政策的干预也会比较节制(图8)。

图片

除此之外,在通胀压力下降的情况下(1997年中期至1998年中期),格林斯潘的货币政策框架开始具备风险管理的功能,尤其是对于海外和金融市场。1997年原本格林斯潘治下的美联储很可能会开启加息周期(尽管缓慢),但是因为亚洲金融危机的爆发,按下了加息的暂停键:

1)正式提出技术进步遏制通胀的新范式,这也奠定了美联储加息谨慎的基调

2)海外危机、美元升值会带来输入性通缩,被仍认为是变相达到了加息控通胀的效果

图片

从市场层面来看,1995年至1997年期间,信息技术板块的收益率并不是“一骑绝尘”,医疗保健、金融等板块也有亮眼甚至更好的表现。而且市场也有不少理性的乐观主义者,比如著名的Bill Miller,基于既看好科技产业前景、又坚持基本面判断的标准,购买戴尔、IBM等硬件设备公司获得了不错的收益。

图片

3、1998至1999年:“轰轰烈烈”的投资高潮

从市场表现看,1997年科技股的表现并不好,因为芯片价格的下跌和利润率的下滑,投资者一度担心科技熊市,相反金融股的表现非常火热。但是1998年和1999年,科技进入快车道:无论是投融资活动还是股价。

宏观上看,流动性宽松似乎是所有加速行情的背景:一是类似美国“例外论”的情形,海外动荡不已,但是美国经济、市场表现出韧性,导致外资流出新兴市场、流入美国,美元升值。二是整个货币政策经历了从进一步意外宽松到恢复常态的变化,政策依旧是宽松,但开始关注资产对于经济的影响。

图片

货币政策上,1998年原本存在紧缩预期,结果因为海外动荡+资本市场极端事件,在通胀问题不大的情况下,美联储紧急降息三次。一方面,凸显了格林斯潘治下美联储的政策框架的明显变化;另一方面就是“格林斯潘PUT”出现(“美联储PUT”的雏形),助长了资本市场FOMO的心态。这也导致后续1999年市场几乎没有出现大的调整。

图片

1999年依旧是宽松式加息。美联储虽然担心经济过热,但是最终也只是缓慢回收了1998年的3次紧急降息。

图片

行业层面,在这样的背景下,投机活动自然高涨,企业的经营状况也迎来了拐点。整体而言,尽管投融资活动高涨,但整体企业层面,利润在GDP中的份额开始下降,而负债开始增加(图14和15),这主要由于:

图片

1)技术冲击不确定性对于工资增速压制开始消退,叠加海外危机之后的复苏逻辑,工资成本逐步开始加速上涨(图16);

2)财务成本上升。1998年先是由于海外冲击/市场动荡导致信用利差扩大,1999年经济过热风险下,10年美债收益率几乎是全年上涨,全年涨幅达到180bp(图17),叠加后期激进的投融资活动。

这些都是客观的因素和条件,给定这样的环境(流动性泛滥、问题也开始逐步显现),最后为什么能从极度的“泡沫”走到“崩盘”的地步?华尔街的聪明人很多,难道真的没人能看出背后的问题吗?

图片

科技股的火热和相关板块欣欣向荣的投融资活动相得益彰、互相促进。这是美国泡沫的共同特征,只不过10年后是地产(房价和房贷)。

“新经济”股票的表现靠的不是业绩,而是建立在投融资活动上的叙事。“新经济”一般包括四大行业:电信服务商、电信设备商、计算机半导体公司和互联网企业。互联网公司负责畅想新模式和新叙事,通过不断扩大的互联网和IT投资来支撑叙事,1997年至1999年投资持续加速的原因主要有四个方面:

图片

一确实是统一全国市场和互联网革命的客观需求。

二是不断加速的IPO和上市公司市值管理的一环。电信行业在制度解放和产业更新的推动下,大规模进行兼并重组和上市,而其拥有的互联网基础设施资产(比如铺设的光纤电缆网络)就是估值的重要基础。

三是畸形的融资业务模式的助力。以朗讯、思科为代表的电信设备商基于市值和业务竞争,通过供应商金融(vendor financing)的方式,借钱给下游的电信服务商购买设备、进行资本开支。

四是跨世纪“千年虫”(Y2K)的特殊问题带来的电脑硬件、软件更新需求。根据美国商务部的估计,这个规模大概有1000亿。

不难看出,投资的主力是电信服务商。根据美国统计局的数据,电信服务商的投资结构中62%是通信设备,9%是电脑,12%是软件。逐步形成一套“互联网负责叙事,服务商负责投资,设备商负责确认收入,资本市场负责加速”的闭环机制。

图片

而后期加速的原因就在不断加速的IPO、兼并收购和上游设备商急功近利的收入确认模式,其中以供应链融资最为典型:借钱给电信服务商买设备进行资本开支,并在设备交付的当期就(违规)确认销售收入。

图片

这个闭环的重要条件是“股市牛市/借贷市场不出问题”。至少从1998年至1999年来看,这个链条的运作是没有问题。但是电信设备厂商在激烈竞争和逐利驱动下开始采取更加冒险的措施,大规模借钱给资质差的电信运营商(和次贷危机“异曲同工”)。

从“新经济”几大行业的表现来看,多数公布的利润是在稳步扩张的尽管增速不一定能支撑过高的估值,但也不至于导致市场崩盘(图22)。但隐患就出在低评级的电信运营商——他们持续处于亏损之中,现金流基本靠外部融资。

根据CNET的数据,截至2000年底,5家北美电信设备巨头的供应商融资总额相当于1999年税前利润的123%,其中约35%是贷给了电信和互联网的初创企业。

后续的内容就很熟悉,和次贷危机如出一辙,房价不能一直上涨,股价也是(股价容易传导到信用市场)。一旦这些客户没法拿到足够的外部融资,就会进入恶性循环:

“融资客户破产 → 设备商坏账 → 设备商信用评级下调 → 银行拒绝安排新融资 → 向客户提供新融资受限 → 销售下降/融资客户破产 → 更多坏账 → 信用评级进一步下调”。

这种机制一般是给市场螺旋下降埋下伏笔,虽然一般不会成为股市最初下跌的导火索。

图片

更深一层,为什么会出现这样无序膨胀的资本“肿瘤”?我们觉得有以下几方面的原因:

一是畸形的企业激励。一方面科技公司高管有大量的股票期权激励,和公司股票挂钩;另一方面,按照当时的会计准则,股票期权不作为企业费用核算(2006年开始强制要求上市公司必须将股票期权的价值计算为费用,并从利润中扣除)。

二是金融监管的松动和漏洞,金融机构推波助澜。

政策层面,1994年签署的《Riegle-Neal跨州银行法》打破了区域限制,直接推动了美国银行业的大规模并购浪潮,1999年进一步通过《金融服务现代化法案》,结束了对金融混业经营的禁止,但在此之前混业已经逐步形成风气,比较典型是1998年4月花旗公司(银行)和旅行者集团(保险、投行)宣布合并。金融扩张意愿高涨、竞争加剧,金融创新涌现

机构方面,投行分析师激进的评级起到了“推波助澜”的重要作用。根据Patricia C. O’Brien,Yao Tian(2006),从1998年开始分析师给予互联网股票的推荐评级高于其他新股,而且这种关系在互联网股票上市(IPO)当年尤为明显。

第三是企业内控不严,给财务操作留下很大空间。例如朗讯等电信设备公司,利用供应商融资销售,在商品交付时即确认为收入,而把客户的信用和回款风险后移,举例来说:

电信设备公司L向一家财务困难的服务商A提供美元融资额度 → 服务商A当期利用额度赊账向L购买X美元的电信设备 → 设备公司L当季即确认X美元收入(虽然并没有收到回款),EPS上升 → 股价上涨,CEO奖金增加,期权价值增长→两年后,服务商A申请破产,公司L无法收回款项 → 公司L被迫为坏账设立拨备、调减收入。

4、2000年:谁拿走了酒杯?谁雪上加霜?

打响第一枪的还是美联储。2000年1月13日格林斯潘在纽约经济俱乐部发表讲话(1月14日刊发),转向旗帜鲜明的抑制“股市过热”,核心的逻辑是股市上涨的财富效应会带来需求激增、威胁通胀稳定。同日,道琼斯指数触顶。随后美联储在2月、3月和5月连续加息。

而科技股的见顶以及后续的暴跌是在这样的背景下逐步展开的。在流动性边际收紧的情况下,负面信息的冲击往往会被放大:

纳指在3月10日、周五触及高点。而接下来的周一(3月13日),日本经济再度衰退的新闻不胫而走,股市开始暴跌。但可能更重要的是,格林斯潘的货币政策框架可能又发生了变化,这一次并没有因为日本的原因再度暂停加息甚至降息,更加专注治理国内已经抬头的通胀。

然后行业和公司层面的风险不断出现,导致4月暴跌:

3月20日,巴伦周刊发表一篇名为"Burning Up"的封面故事,深入分析了207家互联网公司的财务状况。犀利地指出其中至少51家公司的现金储备将在12个月内耗尽,许多公司完全没有盈利的希望。无独有偶,同日当时还是互联网公司的MicroStrategy(如今是数字货币公司)通过财务虚增收入,股价一日暴跌62%。

4月3日,则是经常被视为刺破泡沫重要事件的微软反垄断案。微软败诉开始让法律界质疑“新经济”的商业模式。作为纳指权重股的微软当日下跌14%。

最终整体利空的情绪积聚带来了4月14日的“黑色星期五”,纳指单日下跌9%,整周下跌25%。

最重要的是“格林斯潘PUT”并没有出现,而随着股价大跌,我们之前说的恶性循环开始发挥作用:

2000年中期开始,高债务的电信服务商开始出现成片的破产(Covad、Focal Communications、McLeod、Northpoint和WinStar等),朗讯、思科等财务风险开始暴露。而后就进入,减值确认、融资冻结、评级下调的恶性循环。

随后的财报逐步显示电信需求崩溃,投资过剩担忧开始显现,企业财务丑闻频发。

至此作为科网泡沫“压舱石”的电信设备生产商陷入亏损、财务造假的泥淖,曾经风光一时的朗讯破产。而没了投资扩张的故事支撑,互联网企业的现金流问题也被无限放大。

图片

5、总结:科网泡沫的经验和启示

流动性宽松是泡沫共同的特点。尤其是需要偏宽松或者相机抉择的货币政策框架。

逐利的商人(这么说也许也有失偏颇,毕竟微观主体的激励函数与宏观总量上的均衡存在矛盾,这些企业面临“不投就淘汰”的局面也许只能看起来贪婪逐利)加监管的放松是泡沫的原动力。

泡沫是否极端要看背后的加速机制。是否存在信用下沉式的无序杠杆扩张是关键。如果他们只是拿利润投,最后也就是企业自身的破产倒闭;只有他们拿着巨额的融资(底层是老百姓的储蓄)血战到底,才会发酵成大的金融动荡。

故事的最后,我们知道互联网是人类历史上伟大的发明之一,它降低了交流的门槛和成本,带动了几乎所有现在耳熟能详的科技公司走向巅峰。但这段历史也告诉我们一个无比朴素的道理:技术进步的本质是生产率的提升——投入更少的成本,获得更大的产出。但在资本开支狂热的阶段,成本被无限抬高,这给效率的提升带来了非常高的难度(产出的速度要快于资本品涨价的速度,考虑到资本开支的增速,这几乎是无稽之谈)。因此只有在成本投入开始下降之后新技术才开始具备替代旧技术的资本。所以在全要素生产率提升之前,新技术的成本得大幅下降才行。

风险提示:历史经验不能简单作为依据;历史复盘不能穷尽所有因素。

展开
打开“财经头条”阅读更多精彩资讯
APP内打开