工业AI助力制造业智能化转型升级

中信建投

19小时前

工业软件作为智能制造的核心基石,在政策支持、技术迭代的多重驱动下,市场规模稳健增长,与AI等新技术加速融合,推动制造业智能化转型升级。政策层面,从“十三五”的试点示范到“十四五”的系统规划,智能制造已上升为国家战略;市场层面,2024年中国工业软件市场规模达3541.4亿元,同比增长11.2%,但高端领域仍以外资主导,国产厂商潜在替换市场广阔;技术层面,AI与工业软件深度融合,CAD/CAE实现智能生成与优化,工业大模型及智能体在质量检测、能耗管理等场景落地,物理AI进一步推动多行业仿真与决策升级。未来,工业软件将聚焦关键技术自主可控、垂直领域大模型与智能体落地及工业数据要素化方向演进,支撑中国制造2035目标实现。

图片

中国制造业智能化转型路径清晰且支持力度持续加强。“十四五”时期顶层设计逐步完善,《“十四五”智能制造发展规划》设定了到2025年规模以上制造业企业数字化渗透率超70%等具体目标。近期,大规模设备更新、产业链供应链安全及“人工智能+”行动等政策,共同表明工业软件与操作系统作为关键核心科技,在“十五五”及更长远的2035年目标下,将继续获得强有力的政策支持,以推动高质量、高安全的智能化升级。

中国工业软件市场在政策与需求双轮驱动下呈现稳健增长与结构分化特征。2024年市场规模已达3541.4亿元,预计至2029年核心市场规模将达765亿元,年复合增长率达19.1%。市场结构上,研发设计类高端领域仍由海外巨头主导,但国产厂商正通过持续技术积累在重点领域寻求突破;生产控制类和经营管理类市场,国内厂商凭借更贴近本土需求的定制化服务与成本优势,市场份额持续提升,尤其在高端ERP市场替代空间广阔。云计算、AI等新技术的融合正不断催生新业态,为市场增长注入新动力。

AI新范式正与工业软件深度融合,驱动各环节智能化跃迁。在研发设计环节,AI赋能CAD实现生成式设计与智能优化,增强CAE的仿真预测能力。在生产控制环节,DCS与PLC结合AI后实现从全局优化到边缘实时控制的闭环。工业大模型和智能体开始应用于质量检测、能耗管理等具体场景,降低专业门槛。物理AI通过融合物理规律与AI,在高端装备、低空经济等领域实现高保真仿真与预测。未来,工业软件“铸魂”、工业智能“强脑”及数据要素化将是实现“中国制造2035”战略目标的关键技术路径。

图片

一、政策东风:顶层规划推动工业领域智能化升级

1.1 智能化转型初期(2018-2020):“智能制造”主旋律确立

2018年至2020年是我国制造业智能化升级从战略构想走向规模化部署落地的关键三年。在此阶段国家层面密集出台了一系列纲领性文件,明确了以智能制造为主攻方向,以新一代信息技术与制造业深度融合为基本路径的转型思路。国家相关政策整体围绕2015年提出的“智能制造2025”展开,针对高端智能再制造、工业互联网等领域明确具体发展目标,同时加强智能制造标准体系建设以及人工智能与制造业领域深度融合,目标在2020年初步形成较为完善的智能制造体系与相关基础设施。

与此同时,“新基建”概念2018年首次提出,并逐步上升至国家战略高度。在2018年底召开的中央经济工作会议上,首次提出“新型基础设施建设”(简称“新基建”)的概念。“新基建”的内涵不断明确,核心包括5G、人工智能、工业互联网等技术领域,将这些前沿技术从工具升维为支撑经济数字化转型的基础设施,赋予了其与交通、能源等传统基建同等重要的战略地位。政策明确要求推动这些技术与制造业深度融合,旨在为智能制造提供无处不在的高速连接(5G)、优化决策的先进算法(AI)和集成协同的产业生态(工业互联网),从而奠定了智能制造发展的技术基石。2018-2020年间,国家政策清晰地传递出一个强烈信号:制造业的未来在于智能化。一系列政策不仅提供了具体的行动指南,更从国家基础设施层面进行了前瞻性布局,共同确立了智能制造作为推动我国制造业高质量发展、提升国际竞争力的长期核心目标,为“十四五”及更长时期的深化发展奠定了坚实基础。

图片

1.2 十四五顶层规划(2021-2025):深化智能制造发展

“十四五”时期(2021-2025年)是我国智能制造发展从试点示范迈向全面推广的关键五年。相较于“十三五”的探索与试点,“十四五”的顶层设计更加系统、目标更加具体、路径更加清晰。《中华人民共和国国民经济和社会发展第十四个五年规划和2035年远景目标纲要》(以下简称“《十四五规划纲要》”)提供了宏观指引,《“十四五”智能制造发展规划》和《“十四五”数字经济发展规划》两大专项规划协同部署,共同构建了深度融合的智能制造发展战略体系。

《十四五规划纲要》中智能制造涉及多个核心篇章,战略地位上升至国家核心战略层次。纲要单独设立“深入实施制造强国战略”章节,强调“推动制造业高端化、智能化、绿色化”。在“加快数字化发展 建设数字中国”章节中,明确提出要“推动数据赋能全产业链协同转型”,将“工业互联网”列为数字经济重点产业。智能制造已成为连接“制造强国”与“数字中国”两大战略的核心纽带。

《“十四五”智能制造发展规划》明确具体发展路径与目标。规划提出到2025年70%的规模以上制造业企业基本实现数字化网络化;建成500个以上引领行业发展的智能制造示范工厂;智能制造装备和工业软件市场满足率分别超过70%和50%;完成200项以上国家、行业标准的制修订,建成120个以上具有行业和区域影响力的工业互联网平台。规划还强调要培育智能制造系统解决方案供应商,推动智能化解决方案在各领域应用与推广,推动智能制造产业生态繁荣发展。

《“十四五”数字经济发展规划》为智能制造产业发展提供基础支撑。数字经济领域的发展为智能制造提供坚实的技术底座与丰富的生态环境。数字经济发展规划明确夯实数字基础设施、突出数据要素价值、推动产业数字化融合等几大重点任务,更好支撑以智能制造为代表的新产业发展。总体来看,“十四五”期间智能制造政策以《十四五规划纲要》为指导,以《“十四五”数字经济发展规划》为支撑,以《“十四五”智能制造发展规划》为具体目标,由宏观到中观全方位打造智能制造产业发展蓝图,相较“十三五”期间偏向于试点示范、标准制定阶段,“十四五”时期智能制造逐步步入全面推广、生态繁荣的新阶段,与日益精进的新技术深度融合,全方位提升中国制造业核心竞争力。

1.3 近期动向与未来展望:政策支持有望延续

近期的一系列政策动向与高层表态清晰地表明,推动制造业智能化、高端化升级仍将是未来宏观政策的持续发力点。首先,大规模设备更新政策与相关资金支持为智能化改造提供了直接的动能,不仅仅是简单的旧换新,更是鼓励采购融入先进工业软件和AI算法的智能装备与解决方案,提升生产效率。科技部部长近期公开肯定了“十四五”期间制造业智能化的显著成果,既是对过去路径的认可,也为后续政策持续发力打下基础。

与此同时,驱动智能化升级的紧迫性在外部环境变化中进一步增强。国际形势动荡使得维护产业链供应链的安全与韧性上升为最优先的国家战略之一。打造自主可控供应链,很大程度上依赖于能够实现全流程可视化、精准调度和智能决策的工业软件和操作系统。同时,国家层面出台“人工智能+”行动方案明确要求AI与实体经济深度融合,工业是最主要也是最复杂的战场,为AI技术在工业场景的落地提供了强大的政策推力。

综合这些因素,我们认为在即将到来的“十五五”规划中,工业软件(以及工业操作系统、核心工业APP等)有望成为关键核心科技发展领域之一。政策支持更可能聚焦于突破研发设计类、生产控制类“卡脖子”环节,通过资金补贴、应用示范、生态培育等多种方式,提升自主化水平与集成化能力,助力我国工业制造业实现高质量、高安全的智能化升级,为制造业2035远期目标实现打下坚实基础。

二、工业软件市场稳健增长,国产化率持续提升

2.1 政策支持与技术发展共同助力我国工业软件市场规模稳健增长

政策支持与技术发展共同助力我国工业软件市场规模稳健增长。近年来,在政策支持、技术发展、下游客户扩产等多重利好因素的驱动下,中国工业软件市场展现出较强的增长韧性与发展潜力。据赛迪顾问,2024年我国工业软件整体市场规模3541.4亿元,同比增长11.2%;据 IDC《中国核心工业软件市场预测,2025-2029》报告预测,中国核心工业软件市场(含CAD、CAE、EDA、PLM、MES等,不含咨询与实施服务)市场规模将从2024年的318.6亿元增长至2029年的765亿元,年复合增速19.1%。

图片

工业软件市场规模稳健增长态势的背后,是多重动力共同作用的结果。政策推动方面,从“十四五”系列顶层规划到“数字经济”、“人工智能+”等专项政策,均将工业软件作为产业数字化、智能化发展的核心环节之一。财政补贴、税收优惠及“专项再贷款”等工具直接激励了制造业企业在工业软件上的投入。企业经营方面,随着人口红利消退和市场竞争加剧,国内制造业企业的核心诉求正从过去的扩产增收向降本增效和高质量发展深刻转型。企业愈发依赖MES、ERP等软件优化经营与生产管理流程,通过CAD/CAE等设计类软件工具提升研发创新效率,创造了持续且迫切的市场需求。此外,供应链安全方面,复杂的国际环境使自主可控成为国家与企业的战略共识。为避免在研发设计、生产控制等核心环节被“卡脖子”,推动高端工业软件的国产替代正成为“必选项”,为国内头部工业软件企业提供了宝贵的市场切入与发展窗口期。最后,技术赋能方面,云计算、人工智能等新技术的成熟,正深刻改变工业软件的应用范式。云原生架构降低了软件部署和迭代的成本与门槛;工业AI与大模型的融合,催生了智能设计、预测性维护等新功能,提升了软件价值,打开了新的市场空间。

2.2 工业软件市场结构分析:高端市场外资巨头占比高,国产厂商加速追赶

工业软件市场可大致分为研发设计类、生产控制类、经营管理类和嵌入式软件四大板块,根据中研普华研究院《2025-2030年中国工业软件行业市场发展运行形势与竞争格局分析报告》,2025年预计我国工业软件市场规模合计3686亿元,同比增长14.6%,四大板块规模分别约为449、620、471、2146亿元,对应市场份额约12%、17%、13%、59%。中国工业软件市场呈现出明显的结构性特征:在技术壁垒较高的研发设计等核心领域外资巨头占比高;但国内厂商正凭借本土化优势和持续的技术积累,在嵌入式软件、经营管理类、生产控制类等细分市场加速渗透,并逐步向高端市场突围。

研发设计类工业软件主要包括CAD、CAE、EDA等细分产品,该环节高端市场由外资主导,国产替代在重点领域取得积极突破,国际形势变化带来新国产化机遇。

CAD市场国产化率持续提升,国产3D CAD期待突破。据IDC报告,2024年中国CAD市场规模约61.2 亿元(软件订阅及一次性授权收入),同比增速11.8%。竞争格局方面,国产厂商进一步提升市场份额至 27%,较2023年提升2个百分点,中望软件、浩辰软件、华天软件等厂商市场份额跻身前十。达索系统、西门子、欧特克仍位居市场份额前三,但三家份额均略有下滑,CAD市场国产化趋势持续。在细分高端市场3D CAD领域,由于要求厂商采用自研或开源的几何建模内核,同时对三维建模能力、编辑响应速度、产品稳定性等方面要求更高,海外厂商市占率仍维持较高水平。3D CAD占据我国CAD市场约70%份额,但国产化水平较CAD 整体市场偏低,以中望软件为代表的国产3D CAD厂商加速产品迭代,有望在高端市场中持续提升份额,实现市场突破。

图片

CAE市场更多国产厂商涌现,海外巨头市占率略有下降。据IDC报告,2022年中国CAE市场规模约37.6 亿元(软件订阅及一次性授权收入),同比增速 17.1%。竞争格局方面,三大海外巨头Ansys、西门子与达索市场份额均同比下滑超一个百分点,索辰科技、云道智造、霍莱沃等厂商在综合或专有领域中取得积极进展,更多的国产化厂商涌现,带动国产化比例提升。

图片

EDA软件方面,全球三大巨头厂商新思科技、铿腾电子、西门子EDA合计占据国内EDA市场超7成份额,国内半导体产业链对三巨头产品及其生态形成较强依赖,导致国产产品在部分成熟制程环节也难以抢占市场。海外断供与国产产品突破背景下,国产产品有望应用于更多场景。5月美国曾要求三大EDA厂商停止对华销售产品及提供服务,近日美国总统再次表态将限制关键软件及基于关键软件生产产品的对华出口。国际形势动荡背景下供应链安全重要性持续提升,国产工业软件公司也积极抓住机遇拓展市场。6月4日,合见工软宣布关键EDA免费开放试用,该举措解决了国产EDA缺乏市场验证的痛点,通过真实场景规模化应用,加速产品优化,性能追赶国际水平。同时,EDA免费试用将促使更多企业加入国产EDA生态建设,强化半导体国产化供应链韧性,由工具支撑芯片突破,芯片反哺工具升级,实现良性循环。

图片

生产控制类工业软件主要包括MES、DCS、PLC等,国内市场竞争激烈,国产化率稳步提升。生产控制类工业软件市场发展主要围绕国产化、新技术展开。国家近年来出台多项支持政策促进工业软件产业发展,明确在2027年前完成200万套工业软件和80万台套工业操作系统更新换代,为国产生产控制类工业软件厂商提供巨大的市场机遇。根据MIR DATABANK数据,国内龙头厂商中控技术以40.4%的市场份额占据国内DCS市场头名;在能源电力领域,国产DCS系统已被大量百万级机组使用,市占率超五成,有望在未来几年进一步突破核电等高端市场,持续提升国产产品市场份额。国内厂商凭借对细分流程工业领域的深耕和定制化服务能力,积累行业Know-How,逐步抢占海外产品市场份额。此外,新技术的应用也在推动DCS等工控系统市场拓展,中控技术推出的UCS系统结合了AI模型、5G通信等新技术能力,助力工厂降低成本同时提升生产效率。

受益于国家政策和市场需求,国内 ERP 产业产品多年打磨成熟,有望迎来高端市场的替换机会。中国 ERP市场的竞争格局可以划分为国内厂商和海外厂商两大阵营。海外 ERP 系统如 SAP、Oracle 在中国大型企业 市场中占据重要地位,这些企业因其强大的品牌影响力和技术成熟度,吸引了大量客户。近年来,政府出台各类政策,着重强调了操作系统、数据库等基础软件与工业软件自主可控的重要性,掀起国产化替代潮流。国内ERP 厂商在技术研发、产品功能和服务能力等方面取得显著进步,尤其是金蝶、用友等领先厂商,通过不断创新和提升本地化服务能力,逐渐占据了更多的市场份额。从2009年国内厂商仅占约30%,到2021年占据约80%,用友、金蝶、浪潮等企业抓住政策与需求机遇,凭借自身努力,成功抢占大量份额。

国内厂商ERP市占率占据领先地位,但高端市场仍被外资企业主导。国内ERP厂商虽然在本地化服务和交付能力上具有一定优势,但在一些特殊场景下的产品成熟度、产品框架仍略有差距,还需继续向国际先进产品方向努力。2021年国产ERP已经占据了国内市场近80%的份额,但高端ERP市场仍以外资为主。国内有些企业在初期使用国产 ERP 软件,而当其发展至一定规模时,国产软件难以支撑其业务要求,企业会将国产ERP软件替换为国际大牌如SAP,出现逆国产化现象。国内ERP厂商正通过创新和本地化服务逐步缩小与国际巨头之间的差距,有望进一步提升高端市场份额。

图片

三、AI新范式与工业场景深度融合

3.1 核心工业软件AI化加速落地

3.1.1 研发设计类:CAD与CAE的智能化跃迁

AI的引入使CAD软件从精确的几何绘图工具,升级为能够理解设计意图、自动生成和优化方案的创新伙伴。AI+CAD已经广泛应用于生成式设计、智能草图识别等环节,设计师只需输入设计目标、材料&重量&成本等约束条件以及载荷和制造方法,AI算法便能自动生成多个满足需求的最优解供设计师选择。AI+CAE则提升了复杂场景的仿真效率,AI可以学习高保真仿真模型的数据,基于该数据形成的代理模型可以帮助工程师进行高效的方案筛选与参数优化,实现效率提升。数据驱动下AI+CAE还赋予工具除仿真以外的预测能力,结合历史和实时数据预测仿真物理场,并提供对应优化建议。

中望软件围绕CAx+AI加速布局,在其最新产品ZW CAD2026版本中,已加入了包含智能块、智能助手等功能。智能块功能可应用于建筑设计、电路板设计以及其他广泛设计领域,可实现对相同/相似图形的自动识别,并基于用户指令进行智能创建或替换块操作,降低大量人工比对标准库和历史项目图纸工作量并提高准确率。智能助手则包含软件命令与操作查询、建筑规范查询等功能,帮助用户快速上手产品、提升工作效率,规范查询则避免用户绘图过程中切换软件与界面,提升用户使用体验。

图片

3.1.2 生产控制类:DCS与PLC的智能边缘进化

在生产控制领域,AI正在向全局控制系统DCS和边缘场景PLC渗透,实现从全局优化到边缘实时控制的闭环智能。DCS作为流程工业的指挥中枢,与AI结合后能从全局视角进行优化决策,整合包括生产计划、实时能耗、设备状态、原料属性等多源数据,对整个生产装置的各项工艺参数动态调整,在保证产品质量和产量的前提下,实现能耗和物耗的最小化。PLC作为控制现场设备的终端,搭载轻量级AI模型后,具备了在毫秒级时间内进行实时智能决策的能力。例如搭载了AI芯片级视觉检测模型的智能PLC,可在产线上对产品进行快速、高精度的外观质量检测,识别划痕、瑕疵等,替代传统人眼识别,同时将识别结果反馈给PLC进行后续分拣操作,提升产品生产效率与质量。

国内工业控制领域龙头企业中控技术于2024年7月发布了首款通用控制系统UCS产品“Nyx”,UCS打破了传统DCS架构的物理限制,通过“云-网-端”架构以及“软件定义、全数字化、云原生”设计理念,凭借更强大的算力能够处理更复杂问题,为石化、化工等行业企业提高生产效率、保障安全生产提供有力支撑。Nyx基于GPU赋能提供组态自动生成、AI融合PID等功能,进而实现数据预测和自适应控制。目前UCS已在国内外实现试点落地,位于瑞典工业重镇埃斯基尔斯蒂纳的欧洲星源锂电池隔膜工厂近期已将中控技术的UCS作为智慧大脑,与工厂的BMS(Building Management System)深度融合,实现工厂环境、基础设施、风控系统、水处理系统的全景监控,将各I/O接口实时采集的温湿度、压力、流量等关键参数通过SmartEIO进行收集与分析,配套相关硬件实现数据采集到决策执行的全链路智能化。

图片

3.2 工业大模型与智能体——工业智能化支撑底座和落地场景

工业大模型的核心价值在于将自然语言的交互方式引入复杂的工业环境,降低专业知识使用门槛,同时推动智能化在更广泛的工业细分场景中得到应用。当前工业大模型主要可以提供的功能包含智能工业助手、代码与指令生成、知识库问答等。基于对工业领域数据的深度挖掘,工业大模型还能够在保障生产安全、提升产品质量、降低能耗物耗、优化设备运维效率、推动工厂自主运行等多个场景中发挥重要作用,为后续工业领域智能化解决方案、工业智能体开发等环节提供关键支撑作用。

以中控技术近期发布的时间序列大模型TPT 2为例(Time-series Pre-trained Transformer 2),其依托SCOPES能力矩阵(Simulation, Control, Optimization, Prediction, Evaluation, Statistics),TPT 2颠覆传统“一场景一模型”的分散开发模式,通过语言交互高效生成可适用于各类工艺装置的智能体,替代模拟、控制、优化、预测、评估、统计等环节的N个工业软件,实现集约化智能支持。此外,TPT 2融合了工业生产数据规律,可实现根因定位与精准预测,为工业问题诊治开辟新路径。借助对话式交互,用户能轻松分析、处置生产问题,享受7x24小时在线的专家级决策支持。最后,TPT 2以MoE为核心,在其之上可基于场景开发包含异常识别、风险智能评估、自主决策执行等相关工业智能体Agent,助力工业企业高度智能化转型升级。

图片

工业AI智能体助力工业生产从自动化到自主决策。基于上述融合了AI能力的工业软件、工业领域大模型,工业AI智能体得以在更多工业垂直场景中落地。当前Agent已在产线调度与检测、仓储物流与供应链、文档生成等领域实现落地,助力企业安全、高效、合规经营。

汉得信息结合自主研发的企业级AI生产力平台,为齿轮制造行业龙头公司双环传动打造专属智能化解决方案。在质量检测环节,汉得信息的Agent通过对双环传动历史生产产品数据的学习,以及产线上的机器视觉检测算法,识别产线产品参数是否达到对应工艺标准,实现50%以上人工替代,替代部分缺陷漏检率控制在千分之一以下,较好的保证了产品质量,同时大幅节约人员成本。此外,汉得信息的产线Agent学习行业与企业生产数据,结合传感器实时反馈的产线数据进行动态调参,在约30%的产线上进行应用,综合降低产线能耗约15%,减少企业成本同时助力绿色制造。

鼎捷数智同样布局制造业智能化解决方案,在近日举办的第二十二届中国国际化工展览会上,鼎捷数智基于化工行业特点开发了包含供应协同、文档生成等多个领域的专家Agent。化工企业供应链管理难度较大,面临上游原材料价格以及下游客户需求波动双重影响,供应协同专家学习化工行业经验,结合市场数据,为企业提供销售预测、智能补货、存货优化等能力。化工行业还面临文档数量多、规范多、耗时长的特点,文档生成专家Agent以通用大模型+行业知识+企业经验相结合,融合分散的业务数据、历史文件、标准规范等,按自然语言需求实现各类标准化文件生成,显著提升企业效率。

赛意信息旗下的赛意善谋AIGC平台将AI生成能力与企业内部的ERP、PLM、MES等各类系统融合对接,构建起企业专属的“知识库”,并运用检索增强生成技术,确保AI生成的内容基于企业私有、精准的数据,提供高度可信的解决方案。善谋平台具备多模态生成能力,包含文本、图像、代码等,在赛意核心聚焦的PCB行业领域可以将产品参数提取时间由小时级缩短至分钟级,报价周期缩短70%以上,帮助客户实现工程图纸到BOM的自动化转换,自动对比物料库和外网材料价格,降低采购成本同时提升生产效率。

图片

海康威视凭借多年对AI的持续投入,将AI技术应用于公司生产经营之中。海康威视桐庐生产基地获评工信部“2025年度领航级智能工厂项目培育公示名单”,也是浙江省首批认定的“未来工厂”。桐庐生产基地应用了大量自研的物联感知和AI技术,包括移动机器人集群、工业相机等,可以实时识别生产线作业异常并预警,实现智能化自动缺陷检测、质检等任务。公司在AI方面长期投入,先后推出数百款大模型产品,以多模态大模型为重点发力方向,依托在多个领域构建的感知技术体系优势,构建了视觉大模型、音频大模型、光纤大模型、X光大模型、毫米波大模型等物联感知大模型体系。大模型大幅提升了感知智能的上限,在复杂环境的目标识别任务中,实现了检出率和检准率的大幅提升。比如,在毫米波人检门产品中,应用毫米波大模型使违禁品漏检下降86%;X光大模型在违禁品识别应用中,漏检下降75%;应用光纤听诊大模型后,误报相对降低72%。

图片

3.3 物理AI——有望成为新时代智能制造发展重要抓手

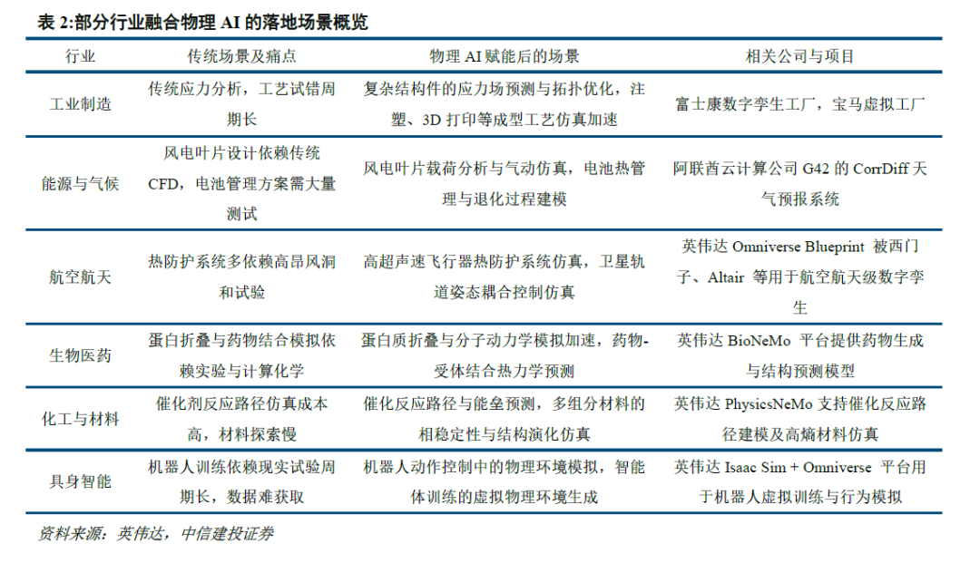
物理AI融合了人工智能与物理建模,具备强大的仿真、预测与优化能力,正在各行业中广泛落地应用。通过将多物理场耦合仿真与机器学习算法结合,物理AI可在工业设计、能源管理、医疗健康、自动驾驶、航空航天等领域提升研发效率、降低成本并加速创新,为复杂系统的实时决策提供了可行路径,正逐步成为驱动未来智能工程的重要引擎。

图片

索辰科技作为中国CAE领域领军企业之一,前瞻性地布局“物理AI”创新引擎。索辰于2025年3月发布“天工•开物”物理AI平台,并于WAIC大会上进一步完善平台产品矩阵,通过生成式物理AI技术,将物理规律与深度学习和实景渲染技术融合,实现真实场景下四维时空多物理场耦合仿真。结合物理AI能力,索辰在“天工•开物”平台基础上拓展了应用于具身智能、低空经济等领域的物理AI产品,形成了从开发工具到垂直应用的产业闭环。

“天工•开物”平台实现了生成式建模仿真一体化:通过物理AI自动生成海量设计样本并快速验证,替代传统依赖人工经验的设计流程,大幅提升优化效率。平台结合多物理场仿真和生成式物理AI技术,快速预测真实世界中的三维多物理及其在时间维度上的演化,形成生成式时空四维多物理场。依托索辰在CAE产业积累的流体力学、固体力学、电磁学、声学、光学等领域的自研求解器,高保真多物理场仿真为物理AI提供高精度训练数据,结合高性能GPU集群的算力保障,支持机器人、新能源装备等复杂场景的高保真虚拟验证。平台还支持通过传感器与企业级实时历史数据库pSpace,支持多种数据格式互联,实时感知现实环境并同步至虚拟环境,进一步提升对于真实与虚拟环境的实时感知能力。

图片

四、工业AI发展展望:从制造2025到智造2035

4.1 “中国制造2025”回顾:取得了哪些进步?

自2015年“中国制造2025”战略发布以来,中国制造业围绕智能化、绿色化、服务化方向,开启了从“制造大国”向“制造强国”的转型之路。近十年间,中国制造在规模化基础、标杆引领和产业突破等多个层面取得了显著进步。

“中国制造2025”成果首先体现在对制造业基础设施的规模化与数字化改造,为整体产业升级奠定了坚实基础。截至2025年,全国范围内已建成数百家具备国际先进水平的智能工厂和超过2000个高度自动化的数字化车间。这些车间和工厂广泛采用工业机器人、物联网传感器和数据分析技术,实现了生产过程的实时监控、资源优化调度和产品质量的精准追溯,显著提升了生产效率和柔性制造能力。

工业互联网标识解析体系基本建成,打造数字经济发展关键基础设施。工业互联网是实现人、机、物全面互联的关键。据中国信通院,截至2024年底我国工业互联网标识解析体系“5+2”国家顶级节点已全面建成,接入顶级节点的二级节点达370个,接入的企业节点超过45万家,累计标识注册量6130亿个,国家顶级节点日解析量达1.5亿次。这一体系为每一台机器及零部件赋予了身份信息,打破企业间信息孤岛,为实现跨地域、跨行业、跨企业的信息查询和共享提供了可能,为供应链协同、产品全生命周期管理提供了底层支撑。

“灯塔工厂”树立全球智能制造新标杆,我国占比居全球首位。灯塔工厂是由世界经济论坛(WEF)与麦肯锡公司于2018年联合提出的概念,被誉为“世界上最先进的工厂”,是第四次工业革命技术规模化落地的示范性样板。其核心是通过整合物联网、人工智能、5G、大数据、数字孪生、区块链等先进技术,构建智能化、数字化与可持续发展深度融合的生产体系,实现从研发设计到终端交付全链条的效率跃升与模式革新。成为灯塔工厂需满足四大核心标准:一是在生产效率、成本控制等方面实现重大突破;二是成功整合多个技术应用案例形成协同效应;三是拥有可复制、可扩展的技术平台;四是在管理变革、能力构建与行业协作等关键领域表现优异。截至2025年1月,全球累计评选出189家灯塔工厂,我国以79家占据42%的份额,数量位居全球首位,覆盖电子、汽车、化工、纺织、乳业等多个行业,这些工厂代表了全球智能制造的顶尖水平,是“中国制造2025”成果的集中体现。

最新一批“灯塔工厂”名单中,湖南韶山的三一重能超级叶片工厂为中国实现了风电行业“灯塔工厂”零的突破。叶片工厂通过全面数字化,可以实现在平板上实时反映包含温度、湿度、力矩、打磨粗糙度等各个单元的各类参数,实现对工厂全流程无死角实时监控,帮助工厂管理者进行实时监控和精益化管理。工厂还基于八万多平方米的实体工厂,利用仿真等工业软件一比一打造了数字线上工厂,保障工厂的叶片产品安全可靠,进而提升风机的发电性能和全生命周期可靠性。此外,工厂内还通过机器人配合激光引导技术,实现了叶片表面自动打磨、大面积自动喷漆,物料按需自动出库配送等诸多工序的无人化,让产品缺陷减少了20%,交付时间缩短了30%以上。

图片

4.2 “中国制造2035”前瞻:还需要发展哪些领域?

实现“中国制造2035”的宏伟蓝图,关键在于成功构建新一代智能制造系统。目前智能制造系统发展面临三大核心挑战,制约着智能化进程。首先,工业数据的质量与流通:工业生产现场产生的海量数据存在格式不一、标准缺失、数据孤岛的困境,导致数据整合与清洗成本高,难以形成高质量、可用于AI训练的有效数据集。其次,AI模型的可靠性与可解释性要求:工业环节容错率极低,通用模型幻觉问题在多步骤决策中可能被持续放大,带来较大误差使其难以直接应用于关键流程;模型运行流程无法追溯与验证,模型的“黑盒”属性使得工程师难以信任其产生的结果。最后,深厚的行业知识壁垒:通用大模型缺乏对特定工业领域的物理机理、工艺诀窍等的深度理解,导致其分析与决策往往浮于表面,难以解决实际生产过程中的复杂问题。这三大挑战共同构成了工业AI从“可用”走向“好用”必须攻克的关口。

首要突破点在于实施工业软件“铸魂”工程,攻克研发设计工具链的自主可控。3D CAD、CAE和EDA等工业软件是制造业创新的源头与灵魂,其核心技术自主化是保障产业安全与竞争力的基石。未来发展的重点一方面是加速国产化,尤其是高端市场的国产化占比,另一方面还要结合AI、云原生等新一代技术,实现工业软件的智能化升级,提升软件使用效率和体验,更好的筑牢中国制造产业数字化底座。

以智能化工业软件为基础,工业智能“强脑”计划目标打造垂直领域专用大模型和智能体生态,实现制造业高度智能化转型升级。近日,国务院发布了《关于深入实施“人工智能+”行动的意见》,意见明确了我国实施“人工智能+”行动的阶段性目标,到2027年,新一代智能终端、智能体等应用普及率超70%,智能经济核心产业规模快速增长;到2030年,新一代智能终端、智能体等应用普及率超90%,智能经济成为我国经济发展的重要增长极;到2035年,我国全面步入智能经济和智能社会发展新阶段。工业领域智能体应用普及的提升需要高端工业软件领域的技术突破和垂直领域工业大模型的准确性与可解释性提升。数字孪生、生成式AI、物理AI等新一代智能制造技术有望加速在集成电路、高端装备等战略性产业落地,由当前单一场景智能体向复杂多步骤协同智能体演进,智能体将由辅助工具向具备自主决策能力的AI管理员发展,最终实现车间级、工厂级全局优化能力,达成智能经济和智能社会发展新阶段的远期目标。

工业数据“要素化”探索助力数据赋能制造业智能化升级。工业领域生产经营积累了大量数据,首先需要将分散、原始的海量数据资源通过治理形成标准、可信、高质量的数据资产。当前顶层规划逐步完善数据资源登记、确权、流通等环节的制度与规范,助力数据资产化要素化。工业场景对准确性、安全性要求相较其他场景更为严格,需要构建垂直领域数据全生命周期标准体系,通过分级分类管理提升数据可用性。工业数据资产能够赋能工业软件结合AI,并加速工业模型和智能体在更广阔场景的应用。更多智能化场景落地带来包括时序设备数据、视觉检测数据等多类型生产数据,能够更好的完善智能体能力,应用于预测性维护、故障排查、智能调度等环节,助力工厂综合智能化水平提升。《“数据要素x”三年行动计划》将工业制造列为重点行动之首,工业企业生产数据与物流、能源电力、金融等领域数据能够实现有机融合,发挥数据要素乘数效应,实现精准预测与协同生产,提升供应链效率与韧性。

面向中国制造2035,人工智能赋能工业生产将围绕工业软件智能化、工业大模型和智能体、工业数据要素赋能等维度展开。充分发挥多领域数据融合价值,提升国产工业软件市场份额与智能化水平,将工业大模型与智能体应用到更广泛的下游场景尤其是核心生产制造场景中,打造更多标杆案例,助力制造业智能化升级。工业AI将成为我国制造大国向制造强国转型的核心抓手之一,助力实现2035年达到世界制造强国中等水平的中期目标,以及实现2049年综合实力进入世界制造强国前列最终目标。

4.3 投资建议

工业软件作为智能制造的核心基石,在政策支持、技术迭代的多重驱动下,市场规模稳健增长,与AI等新技术加速融合,推动制造业智能化转型升级。政策层面,从“十三五”的试点示范到“十四五”的系统规划,智能制造已上升为国家战略;市场层面,2024年中国工业软件市场规模达3541.4亿元,同比增长11.2%,但高端领域仍以外资主导,国产厂商潜在替换市场广阔;技术层面,AI与工业软件深度融合,CAD/CAE实现智能生成与优化,工业大模型及智能体在质量检测、能耗管理等场景落地,物理AI进一步推动多行业仿真与决策升级。未来,工业软件将聚焦关键技术自主可控、垂直领域大模型与智能体落地及工业数据要素化方向演进,支撑中国制造2035目标实现。工业软件作为智能制造的核心基石,在政策支持、技术迭代的多重驱动下,市场规模稳健增长,与AI等新技术加速融合,推动制造业智能化转型升级。政策层面,从“十三五”的试点示范到“十四五”的系统规划,智能制造已上升为国家战略;市场层面,2024年中国工业软件市场规模达3541.4亿元,同比增长11.2%,但高端领域仍以外资主导,国产厂商潜在替换市场广阔;技术层面,AI与工业软件深度融合,CAD/CAE实现智能生成与优化,工业大模型及智能体在质量检测、能耗管理等场景落地,物理AI进一步推动多行业仿真与决策升级。未来,工业软件将聚焦关键技术自主可控、垂直领域大模型与智能体落地及工业数据要素化方向演进,支撑中国制造2035目标实现。

图片

(1)宏观经济下行风险:工业软件行业下游客户主要为制造业企业,宏观经济下行压力下,制造业企业IT支出不及预期将直接影响工业软件与工业AI市场需求;

(2)应收账款坏账风险:工业领域解决方案业务以项目制签单为主,需要通过验收后能够收到回款,下游客户付款周期拉长可能导致应收账款坏账增加,并可能进一步导致资产减值损失;

(3)行业竞争加剧:制造业信息化市场需求保持稳定增长,供给端竞争加剧或将导致行业格局发生变化;

(4)国际环境变化影响:目前国际形势动荡,可能影响部分公司出海业务;此外美国不断对中国科技施压,导致供应链安全风险。


工业软件作为智能制造的核心基石,在政策支持、技术迭代的多重驱动下,市场规模稳健增长,与AI等新技术加速融合,推动制造业智能化转型升级。政策层面,从“十三五”的试点示范到“十四五”的系统规划,智能制造已上升为国家战略;市场层面,2024年中国工业软件市场规模达3541.4亿元,同比增长11.2%,但高端领域仍以外资主导,国产厂商潜在替换市场广阔;技术层面,AI与工业软件深度融合,CAD/CAE实现智能生成与优化,工业大模型及智能体在质量检测、能耗管理等场景落地,物理AI进一步推动多行业仿真与决策升级。未来,工业软件将聚焦关键技术自主可控、垂直领域大模型与智能体落地及工业数据要素化方向演进,支撑中国制造2035目标实现。

图片

中国制造业智能化转型路径清晰且支持力度持续加强。“十四五”时期顶层设计逐步完善,《“十四五”智能制造发展规划》设定了到2025年规模以上制造业企业数字化渗透率超70%等具体目标。近期,大规模设备更新、产业链供应链安全及“人工智能+”行动等政策,共同表明工业软件与操作系统作为关键核心科技,在“十五五”及更长远的2035年目标下,将继续获得强有力的政策支持,以推动高质量、高安全的智能化升级。

中国工业软件市场在政策与需求双轮驱动下呈现稳健增长与结构分化特征。2024年市场规模已达3541.4亿元,预计至2029年核心市场规模将达765亿元,年复合增长率达19.1%。市场结构上,研发设计类高端领域仍由海外巨头主导,但国产厂商正通过持续技术积累在重点领域寻求突破;生产控制类和经营管理类市场,国内厂商凭借更贴近本土需求的定制化服务与成本优势,市场份额持续提升,尤其在高端ERP市场替代空间广阔。云计算、AI等新技术的融合正不断催生新业态,为市场增长注入新动力。

AI新范式正与工业软件深度融合,驱动各环节智能化跃迁。在研发设计环节,AI赋能CAD实现生成式设计与智能优化,增强CAE的仿真预测能力。在生产控制环节,DCS与PLC结合AI后实现从全局优化到边缘实时控制的闭环。工业大模型和智能体开始应用于质量检测、能耗管理等具体场景,降低专业门槛。物理AI通过融合物理规律与AI,在高端装备、低空经济等领域实现高保真仿真与预测。未来,工业软件“铸魂”、工业智能“强脑”及数据要素化将是实现“中国制造2035”战略目标的关键技术路径。

图片

一、政策东风:顶层规划推动工业领域智能化升级

1.1 智能化转型初期(2018-2020):“智能制造”主旋律确立

2018年至2020年是我国制造业智能化升级从战略构想走向规模化部署落地的关键三年。在此阶段国家层面密集出台了一系列纲领性文件,明确了以智能制造为主攻方向,以新一代信息技术与制造业深度融合为基本路径的转型思路。国家相关政策整体围绕2015年提出的“智能制造2025”展开,针对高端智能再制造、工业互联网等领域明确具体发展目标,同时加强智能制造标准体系建设以及人工智能与制造业领域深度融合,目标在2020年初步形成较为完善的智能制造体系与相关基础设施。

与此同时,“新基建”概念2018年首次提出,并逐步上升至国家战略高度。在2018年底召开的中央经济工作会议上,首次提出“新型基础设施建设”(简称“新基建”)的概念。“新基建”的内涵不断明确,核心包括5G、人工智能、工业互联网等技术领域,将这些前沿技术从工具升维为支撑经济数字化转型的基础设施,赋予了其与交通、能源等传统基建同等重要的战略地位。政策明确要求推动这些技术与制造业深度融合,旨在为智能制造提供无处不在的高速连接(5G)、优化决策的先进算法(AI)和集成协同的产业生态(工业互联网),从而奠定了智能制造发展的技术基石。2018-2020年间,国家政策清晰地传递出一个强烈信号:制造业的未来在于智能化。一系列政策不仅提供了具体的行动指南,更从国家基础设施层面进行了前瞻性布局,共同确立了智能制造作为推动我国制造业高质量发展、提升国际竞争力的长期核心目标,为“十四五”及更长时期的深化发展奠定了坚实基础。

图片

1.2 十四五顶层规划(2021-2025):深化智能制造发展

“十四五”时期(2021-2025年)是我国智能制造发展从试点示范迈向全面推广的关键五年。相较于“十三五”的探索与试点,“十四五”的顶层设计更加系统、目标更加具体、路径更加清晰。《中华人民共和国国民经济和社会发展第十四个五年规划和2035年远景目标纲要》(以下简称“《十四五规划纲要》”)提供了宏观指引,《“十四五”智能制造发展规划》和《“十四五”数字经济发展规划》两大专项规划协同部署,共同构建了深度融合的智能制造发展战略体系。

《十四五规划纲要》中智能制造涉及多个核心篇章,战略地位上升至国家核心战略层次。纲要单独设立“深入实施制造强国战略”章节,强调“推动制造业高端化、智能化、绿色化”。在“加快数字化发展 建设数字中国”章节中,明确提出要“推动数据赋能全产业链协同转型”,将“工业互联网”列为数字经济重点产业。智能制造已成为连接“制造强国”与“数字中国”两大战略的核心纽带。

《“十四五”智能制造发展规划》明确具体发展路径与目标。规划提出到2025年70%的规模以上制造业企业基本实现数字化网络化;建成500个以上引领行业发展的智能制造示范工厂;智能制造装备和工业软件市场满足率分别超过70%和50%;完成200项以上国家、行业标准的制修订,建成120个以上具有行业和区域影响力的工业互联网平台。规划还强调要培育智能制造系统解决方案供应商,推动智能化解决方案在各领域应用与推广,推动智能制造产业生态繁荣发展。

《“十四五”数字经济发展规划》为智能制造产业发展提供基础支撑。数字经济领域的发展为智能制造提供坚实的技术底座与丰富的生态环境。数字经济发展规划明确夯实数字基础设施、突出数据要素价值、推动产业数字化融合等几大重点任务,更好支撑以智能制造为代表的新产业发展。总体来看,“十四五”期间智能制造政策以《十四五规划纲要》为指导,以《“十四五”数字经济发展规划》为支撑,以《“十四五”智能制造发展规划》为具体目标,由宏观到中观全方位打造智能制造产业发展蓝图,相较“十三五”期间偏向于试点示范、标准制定阶段,“十四五”时期智能制造逐步步入全面推广、生态繁荣的新阶段,与日益精进的新技术深度融合,全方位提升中国制造业核心竞争力。

1.3 近期动向与未来展望:政策支持有望延续

近期的一系列政策动向与高层表态清晰地表明,推动制造业智能化、高端化升级仍将是未来宏观政策的持续发力点。首先,大规模设备更新政策与相关资金支持为智能化改造提供了直接的动能,不仅仅是简单的旧换新,更是鼓励采购融入先进工业软件和AI算法的智能装备与解决方案,提升生产效率。科技部部长近期公开肯定了“十四五”期间制造业智能化的显著成果,既是对过去路径的认可,也为后续政策持续发力打下基础。

与此同时,驱动智能化升级的紧迫性在外部环境变化中进一步增强。国际形势动荡使得维护产业链供应链的安全与韧性上升为最优先的国家战略之一。打造自主可控供应链,很大程度上依赖于能够实现全流程可视化、精准调度和智能决策的工业软件和操作系统。同时,国家层面出台“人工智能+”行动方案明确要求AI与实体经济深度融合,工业是最主要也是最复杂的战场,为AI技术在工业场景的落地提供了强大的政策推力。

综合这些因素,我们认为在即将到来的“十五五”规划中,工业软件(以及工业操作系统、核心工业APP等)有望成为关键核心科技发展领域之一。政策支持更可能聚焦于突破研发设计类、生产控制类“卡脖子”环节,通过资金补贴、应用示范、生态培育等多种方式,提升自主化水平与集成化能力,助力我国工业制造业实现高质量、高安全的智能化升级,为制造业2035远期目标实现打下坚实基础。

二、工业软件市场稳健增长,国产化率持续提升

2.1 政策支持与技术发展共同助力我国工业软件市场规模稳健增长

政策支持与技术发展共同助力我国工业软件市场规模稳健增长。近年来,在政策支持、技术发展、下游客户扩产等多重利好因素的驱动下,中国工业软件市场展现出较强的增长韧性与发展潜力。据赛迪顾问,2024年我国工业软件整体市场规模3541.4亿元,同比增长11.2%;据 IDC《中国核心工业软件市场预测,2025-2029》报告预测,中国核心工业软件市场(含CAD、CAE、EDA、PLM、MES等,不含咨询与实施服务)市场规模将从2024年的318.6亿元增长至2029年的765亿元,年复合增速19.1%。

图片

工业软件市场规模稳健增长态势的背后,是多重动力共同作用的结果。政策推动方面,从“十四五”系列顶层规划到“数字经济”、“人工智能+”等专项政策,均将工业软件作为产业数字化、智能化发展的核心环节之一。财政补贴、税收优惠及“专项再贷款”等工具直接激励了制造业企业在工业软件上的投入。企业经营方面,随着人口红利消退和市场竞争加剧,国内制造业企业的核心诉求正从过去的扩产增收向降本增效和高质量发展深刻转型。企业愈发依赖MES、ERP等软件优化经营与生产管理流程,通过CAD/CAE等设计类软件工具提升研发创新效率,创造了持续且迫切的市场需求。此外,供应链安全方面,复杂的国际环境使自主可控成为国家与企业的战略共识。为避免在研发设计、生产控制等核心环节被“卡脖子”,推动高端工业软件的国产替代正成为“必选项”,为国内头部工业软件企业提供了宝贵的市场切入与发展窗口期。最后,技术赋能方面,云计算、人工智能等新技术的成熟,正深刻改变工业软件的应用范式。云原生架构降低了软件部署和迭代的成本与门槛;工业AI与大模型的融合,催生了智能设计、预测性维护等新功能,提升了软件价值,打开了新的市场空间。

2.2 工业软件市场结构分析:高端市场外资巨头占比高,国产厂商加速追赶

工业软件市场可大致分为研发设计类、生产控制类、经营管理类和嵌入式软件四大板块,根据中研普华研究院《2025-2030年中国工业软件行业市场发展运行形势与竞争格局分析报告》,2025年预计我国工业软件市场规模合计3686亿元,同比增长14.6%,四大板块规模分别约为449、620、471、2146亿元,对应市场份额约12%、17%、13%、59%。中国工业软件市场呈现出明显的结构性特征:在技术壁垒较高的研发设计等核心领域外资巨头占比高;但国内厂商正凭借本土化优势和持续的技术积累,在嵌入式软件、经营管理类、生产控制类等细分市场加速渗透,并逐步向高端市场突围。

研发设计类工业软件主要包括CAD、CAE、EDA等细分产品,该环节高端市场由外资主导,国产替代在重点领域取得积极突破,国际形势变化带来新国产化机遇。

CAD市场国产化率持续提升,国产3D CAD期待突破。据IDC报告,2024年中国CAD市场规模约61.2 亿元(软件订阅及一次性授权收入),同比增速11.8%。竞争格局方面,国产厂商进一步提升市场份额至 27%,较2023年提升2个百分点,中望软件、浩辰软件、华天软件等厂商市场份额跻身前十。达索系统、西门子、欧特克仍位居市场份额前三,但三家份额均略有下滑,CAD市场国产化趋势持续。在细分高端市场3D CAD领域,由于要求厂商采用自研或开源的几何建模内核,同时对三维建模能力、编辑响应速度、产品稳定性等方面要求更高,海外厂商市占率仍维持较高水平。3D CAD占据我国CAD市场约70%份额,但国产化水平较CAD 整体市场偏低,以中望软件为代表的国产3D CAD厂商加速产品迭代,有望在高端市场中持续提升份额,实现市场突破。

图片

CAE市场更多国产厂商涌现,海外巨头市占率略有下降。据IDC报告,2022年中国CAE市场规模约37.6 亿元(软件订阅及一次性授权收入),同比增速 17.1%。竞争格局方面,三大海外巨头Ansys、西门子与达索市场份额均同比下滑超一个百分点,索辰科技、云道智造、霍莱沃等厂商在综合或专有领域中取得积极进展,更多的国产化厂商涌现,带动国产化比例提升。

图片

EDA软件方面,全球三大巨头厂商新思科技、铿腾电子、西门子EDA合计占据国内EDA市场超7成份额,国内半导体产业链对三巨头产品及其生态形成较强依赖,导致国产产品在部分成熟制程环节也难以抢占市场。海外断供与国产产品突破背景下,国产产品有望应用于更多场景。5月美国曾要求三大EDA厂商停止对华销售产品及提供服务,近日美国总统再次表态将限制关键软件及基于关键软件生产产品的对华出口。国际形势动荡背景下供应链安全重要性持续提升,国产工业软件公司也积极抓住机遇拓展市场。6月4日,合见工软宣布关键EDA免费开放试用,该举措解决了国产EDA缺乏市场验证的痛点,通过真实场景规模化应用,加速产品优化,性能追赶国际水平。同时,EDA免费试用将促使更多企业加入国产EDA生态建设,强化半导体国产化供应链韧性,由工具支撑芯片突破,芯片反哺工具升级,实现良性循环。

图片

生产控制类工业软件主要包括MES、DCS、PLC等,国内市场竞争激烈,国产化率稳步提升。生产控制类工业软件市场发展主要围绕国产化、新技术展开。国家近年来出台多项支持政策促进工业软件产业发展,明确在2027年前完成200万套工业软件和80万台套工业操作系统更新换代,为国产生产控制类工业软件厂商提供巨大的市场机遇。根据MIR DATABANK数据,国内龙头厂商中控技术以40.4%的市场份额占据国内DCS市场头名;在能源电力领域,国产DCS系统已被大量百万级机组使用,市占率超五成,有望在未来几年进一步突破核电等高端市场,持续提升国产产品市场份额。国内厂商凭借对细分流程工业领域的深耕和定制化服务能力,积累行业Know-How,逐步抢占海外产品市场份额。此外,新技术的应用也在推动DCS等工控系统市场拓展,中控技术推出的UCS系统结合了AI模型、5G通信等新技术能力,助力工厂降低成本同时提升生产效率。

受益于国家政策和市场需求,国内 ERP 产业产品多年打磨成熟,有望迎来高端市场的替换机会。中国 ERP市场的竞争格局可以划分为国内厂商和海外厂商两大阵营。海外 ERP 系统如 SAP、Oracle 在中国大型企业 市场中占据重要地位,这些企业因其强大的品牌影响力和技术成熟度,吸引了大量客户。近年来,政府出台各类政策,着重强调了操作系统、数据库等基础软件与工业软件自主可控的重要性,掀起国产化替代潮流。国内ERP 厂商在技术研发、产品功能和服务能力等方面取得显著进步,尤其是金蝶、用友等领先厂商,通过不断创新和提升本地化服务能力,逐渐占据了更多的市场份额。从2009年国内厂商仅占约30%,到2021年占据约80%,用友、金蝶、浪潮等企业抓住政策与需求机遇,凭借自身努力,成功抢占大量份额。

国内厂商ERP市占率占据领先地位,但高端市场仍被外资企业主导。国内ERP厂商虽然在本地化服务和交付能力上具有一定优势,但在一些特殊场景下的产品成熟度、产品框架仍略有差距,还需继续向国际先进产品方向努力。2021年国产ERP已经占据了国内市场近80%的份额,但高端ERP市场仍以外资为主。国内有些企业在初期使用国产 ERP 软件,而当其发展至一定规模时,国产软件难以支撑其业务要求,企业会将国产ERP软件替换为国际大牌如SAP,出现逆国产化现象。国内ERP厂商正通过创新和本地化服务逐步缩小与国际巨头之间的差距,有望进一步提升高端市场份额。

图片

三、AI新范式与工业场景深度融合

3.1 核心工业软件AI化加速落地

3.1.1 研发设计类:CAD与CAE的智能化跃迁

AI的引入使CAD软件从精确的几何绘图工具,升级为能够理解设计意图、自动生成和优化方案的创新伙伴。AI+CAD已经广泛应用于生成式设计、智能草图识别等环节,设计师只需输入设计目标、材料&重量&成本等约束条件以及载荷和制造方法,AI算法便能自动生成多个满足需求的最优解供设计师选择。AI+CAE则提升了复杂场景的仿真效率,AI可以学习高保真仿真模型的数据,基于该数据形成的代理模型可以帮助工程师进行高效的方案筛选与参数优化,实现效率提升。数据驱动下AI+CAE还赋予工具除仿真以外的预测能力,结合历史和实时数据预测仿真物理场,并提供对应优化建议。

中望软件围绕CAx+AI加速布局,在其最新产品ZW CAD2026版本中,已加入了包含智能块、智能助手等功能。智能块功能可应用于建筑设计、电路板设计以及其他广泛设计领域,可实现对相同/相似图形的自动识别,并基于用户指令进行智能创建或替换块操作,降低大量人工比对标准库和历史项目图纸工作量并提高准确率。智能助手则包含软件命令与操作查询、建筑规范查询等功能,帮助用户快速上手产品、提升工作效率,规范查询则避免用户绘图过程中切换软件与界面,提升用户使用体验。

图片

3.1.2 生产控制类:DCS与PLC的智能边缘进化

在生产控制领域,AI正在向全局控制系统DCS和边缘场景PLC渗透,实现从全局优化到边缘实时控制的闭环智能。DCS作为流程工业的指挥中枢,与AI结合后能从全局视角进行优化决策,整合包括生产计划、实时能耗、设备状态、原料属性等多源数据,对整个生产装置的各项工艺参数动态调整,在保证产品质量和产量的前提下,实现能耗和物耗的最小化。PLC作为控制现场设备的终端,搭载轻量级AI模型后,具备了在毫秒级时间内进行实时智能决策的能力。例如搭载了AI芯片级视觉检测模型的智能PLC,可在产线上对产品进行快速、高精度的外观质量检测,识别划痕、瑕疵等,替代传统人眼识别,同时将识别结果反馈给PLC进行后续分拣操作,提升产品生产效率与质量。

国内工业控制领域龙头企业中控技术于2024年7月发布了首款通用控制系统UCS产品“Nyx”,UCS打破了传统DCS架构的物理限制,通过“云-网-端”架构以及“软件定义、全数字化、云原生”设计理念,凭借更强大的算力能够处理更复杂问题,为石化、化工等行业企业提高生产效率、保障安全生产提供有力支撑。Nyx基于GPU赋能提供组态自动生成、AI融合PID等功能,进而实现数据预测和自适应控制。目前UCS已在国内外实现试点落地,位于瑞典工业重镇埃斯基尔斯蒂纳的欧洲星源锂电池隔膜工厂近期已将中控技术的UCS作为智慧大脑,与工厂的BMS(Building Management System)深度融合,实现工厂环境、基础设施、风控系统、水处理系统的全景监控,将各I/O接口实时采集的温湿度、压力、流量等关键参数通过SmartEIO进行收集与分析,配套相关硬件实现数据采集到决策执行的全链路智能化。

图片

3.2 工业大模型与智能体——工业智能化支撑底座和落地场景

工业大模型的核心价值在于将自然语言的交互方式引入复杂的工业环境,降低专业知识使用门槛,同时推动智能化在更广泛的工业细分场景中得到应用。当前工业大模型主要可以提供的功能包含智能工业助手、代码与指令生成、知识库问答等。基于对工业领域数据的深度挖掘,工业大模型还能够在保障生产安全、提升产品质量、降低能耗物耗、优化设备运维效率、推动工厂自主运行等多个场景中发挥重要作用,为后续工业领域智能化解决方案、工业智能体开发等环节提供关键支撑作用。

以中控技术近期发布的时间序列大模型TPT 2为例(Time-series Pre-trained Transformer 2),其依托SCOPES能力矩阵(Simulation, Control, Optimization, Prediction, Evaluation, Statistics),TPT 2颠覆传统“一场景一模型”的分散开发模式,通过语言交互高效生成可适用于各类工艺装置的智能体,替代模拟、控制、优化、预测、评估、统计等环节的N个工业软件,实现集约化智能支持。此外,TPT 2融合了工业生产数据规律,可实现根因定位与精准预测,为工业问题诊治开辟新路径。借助对话式交互,用户能轻松分析、处置生产问题,享受7x24小时在线的专家级决策支持。最后,TPT 2以MoE为核心,在其之上可基于场景开发包含异常识别、风险智能评估、自主决策执行等相关工业智能体Agent,助力工业企业高度智能化转型升级。

图片

工业AI智能体助力工业生产从自动化到自主决策。基于上述融合了AI能力的工业软件、工业领域大模型,工业AI智能体得以在更多工业垂直场景中落地。当前Agent已在产线调度与检测、仓储物流与供应链、文档生成等领域实现落地,助力企业安全、高效、合规经营。

汉得信息结合自主研发的企业级AI生产力平台,为齿轮制造行业龙头公司双环传动打造专属智能化解决方案。在质量检测环节,汉得信息的Agent通过对双环传动历史生产产品数据的学习,以及产线上的机器视觉检测算法,识别产线产品参数是否达到对应工艺标准,实现50%以上人工替代,替代部分缺陷漏检率控制在千分之一以下,较好的保证了产品质量,同时大幅节约人员成本。此外,汉得信息的产线Agent学习行业与企业生产数据,结合传感器实时反馈的产线数据进行动态调参,在约30%的产线上进行应用,综合降低产线能耗约15%,减少企业成本同时助力绿色制造。

鼎捷数智同样布局制造业智能化解决方案,在近日举办的第二十二届中国国际化工展览会上,鼎捷数智基于化工行业特点开发了包含供应协同、文档生成等多个领域的专家Agent。化工企业供应链管理难度较大,面临上游原材料价格以及下游客户需求波动双重影响,供应协同专家学习化工行业经验,结合市场数据,为企业提供销售预测、智能补货、存货优化等能力。化工行业还面临文档数量多、规范多、耗时长的特点,文档生成专家Agent以通用大模型+行业知识+企业经验相结合,融合分散的业务数据、历史文件、标准规范等,按自然语言需求实现各类标准化文件生成,显著提升企业效率。

赛意信息旗下的赛意善谋AIGC平台将AI生成能力与企业内部的ERP、PLM、MES等各类系统融合对接,构建起企业专属的“知识库”,并运用检索增强生成技术,确保AI生成的内容基于企业私有、精准的数据,提供高度可信的解决方案。善谋平台具备多模态生成能力,包含文本、图像、代码等,在赛意核心聚焦的PCB行业领域可以将产品参数提取时间由小时级缩短至分钟级,报价周期缩短70%以上,帮助客户实现工程图纸到BOM的自动化转换,自动对比物料库和外网材料价格,降低采购成本同时提升生产效率。

图片

海康威视凭借多年对AI的持续投入,将AI技术应用于公司生产经营之中。海康威视桐庐生产基地获评工信部“2025年度领航级智能工厂项目培育公示名单”,也是浙江省首批认定的“未来工厂”。桐庐生产基地应用了大量自研的物联感知和AI技术,包括移动机器人集群、工业相机等,可以实时识别生产线作业异常并预警,实现智能化自动缺陷检测、质检等任务。公司在AI方面长期投入,先后推出数百款大模型产品,以多模态大模型为重点发力方向,依托在多个领域构建的感知技术体系优势,构建了视觉大模型、音频大模型、光纤大模型、X光大模型、毫米波大模型等物联感知大模型体系。大模型大幅提升了感知智能的上限,在复杂环境的目标识别任务中,实现了检出率和检准率的大幅提升。比如,在毫米波人检门产品中,应用毫米波大模型使违禁品漏检下降86%;X光大模型在违禁品识别应用中,漏检下降75%;应用光纤听诊大模型后,误报相对降低72%。

图片

3.3 物理AI——有望成为新时代智能制造发展重要抓手

物理AI融合了人工智能与物理建模,具备强大的仿真、预测与优化能力,正在各行业中广泛落地应用。通过将多物理场耦合仿真与机器学习算法结合,物理AI可在工业设计、能源管理、医疗健康、自动驾驶、航空航天等领域提升研发效率、降低成本并加速创新,为复杂系统的实时决策提供了可行路径,正逐步成为驱动未来智能工程的重要引擎。

图片

索辰科技作为中国CAE领域领军企业之一,前瞻性地布局“物理AI”创新引擎。索辰于2025年3月发布“天工•开物”物理AI平台,并于WAIC大会上进一步完善平台产品矩阵,通过生成式物理AI技术,将物理规律与深度学习和实景渲染技术融合,实现真实场景下四维时空多物理场耦合仿真。结合物理AI能力,索辰在“天工•开物”平台基础上拓展了应用于具身智能、低空经济等领域的物理AI产品,形成了从开发工具到垂直应用的产业闭环。

“天工•开物”平台实现了生成式建模仿真一体化:通过物理AI自动生成海量设计样本并快速验证,替代传统依赖人工经验的设计流程,大幅提升优化效率。平台结合多物理场仿真和生成式物理AI技术,快速预测真实世界中的三维多物理及其在时间维度上的演化,形成生成式时空四维多物理场。依托索辰在CAE产业积累的流体力学、固体力学、电磁学、声学、光学等领域的自研求解器,高保真多物理场仿真为物理AI提供高精度训练数据,结合高性能GPU集群的算力保障,支持机器人、新能源装备等复杂场景的高保真虚拟验证。平台还支持通过传感器与企业级实时历史数据库pSpace,支持多种数据格式互联,实时感知现实环境并同步至虚拟环境,进一步提升对于真实与虚拟环境的实时感知能力。

图片

四、工业AI发展展望:从制造2025到智造2035

4.1 “中国制造2025”回顾:取得了哪些进步?

自2015年“中国制造2025”战略发布以来,中国制造业围绕智能化、绿色化、服务化方向,开启了从“制造大国”向“制造强国”的转型之路。近十年间,中国制造在规模化基础、标杆引领和产业突破等多个层面取得了显著进步。

“中国制造2025”成果首先体现在对制造业基础设施的规模化与数字化改造,为整体产业升级奠定了坚实基础。截至2025年,全国范围内已建成数百家具备国际先进水平的智能工厂和超过2000个高度自动化的数字化车间。这些车间和工厂广泛采用工业机器人、物联网传感器和数据分析技术,实现了生产过程的实时监控、资源优化调度和产品质量的精准追溯,显著提升了生产效率和柔性制造能力。

工业互联网标识解析体系基本建成,打造数字经济发展关键基础设施。工业互联网是实现人、机、物全面互联的关键。据中国信通院,截至2024年底我国工业互联网标识解析体系“5+2”国家顶级节点已全面建成,接入顶级节点的二级节点达370个,接入的企业节点超过45万家,累计标识注册量6130亿个,国家顶级节点日解析量达1.5亿次。这一体系为每一台机器及零部件赋予了身份信息,打破企业间信息孤岛,为实现跨地域、跨行业、跨企业的信息查询和共享提供了可能,为供应链协同、产品全生命周期管理提供了底层支撑。

“灯塔工厂”树立全球智能制造新标杆,我国占比居全球首位。灯塔工厂是由世界经济论坛(WEF)与麦肯锡公司于2018年联合提出的概念,被誉为“世界上最先进的工厂”,是第四次工业革命技术规模化落地的示范性样板。其核心是通过整合物联网、人工智能、5G、大数据、数字孪生、区块链等先进技术,构建智能化、数字化与可持续发展深度融合的生产体系,实现从研发设计到终端交付全链条的效率跃升与模式革新。成为灯塔工厂需满足四大核心标准:一是在生产效率、成本控制等方面实现重大突破;二是成功整合多个技术应用案例形成协同效应;三是拥有可复制、可扩展的技术平台;四是在管理变革、能力构建与行业协作等关键领域表现优异。截至2025年1月,全球累计评选出189家灯塔工厂,我国以79家占据42%的份额,数量位居全球首位,覆盖电子、汽车、化工、纺织、乳业等多个行业,这些工厂代表了全球智能制造的顶尖水平,是“中国制造2025”成果的集中体现。

最新一批“灯塔工厂”名单中,湖南韶山的三一重能超级叶片工厂为中国实现了风电行业“灯塔工厂”零的突破。叶片工厂通过全面数字化,可以实现在平板上实时反映包含温度、湿度、力矩、打磨粗糙度等各个单元的各类参数,实现对工厂全流程无死角实时监控,帮助工厂管理者进行实时监控和精益化管理。工厂还基于八万多平方米的实体工厂,利用仿真等工业软件一比一打造了数字线上工厂,保障工厂的叶片产品安全可靠,进而提升风机的发电性能和全生命周期可靠性。此外,工厂内还通过机器人配合激光引导技术,实现了叶片表面自动打磨、大面积自动喷漆,物料按需自动出库配送等诸多工序的无人化,让产品缺陷减少了20%,交付时间缩短了30%以上。

图片

4.2 “中国制造2035”前瞻:还需要发展哪些领域?

实现“中国制造2035”的宏伟蓝图,关键在于成功构建新一代智能制造系统。目前智能制造系统发展面临三大核心挑战,制约着智能化进程。首先,工业数据的质量与流通:工业生产现场产生的海量数据存在格式不一、标准缺失、数据孤岛的困境,导致数据整合与清洗成本高,难以形成高质量、可用于AI训练的有效数据集。其次,AI模型的可靠性与可解释性要求:工业环节容错率极低,通用模型幻觉问题在多步骤决策中可能被持续放大,带来较大误差使其难以直接应用于关键流程;模型运行流程无法追溯与验证,模型的“黑盒”属性使得工程师难以信任其产生的结果。最后,深厚的行业知识壁垒:通用大模型缺乏对特定工业领域的物理机理、工艺诀窍等的深度理解,导致其分析与决策往往浮于表面,难以解决实际生产过程中的复杂问题。这三大挑战共同构成了工业AI从“可用”走向“好用”必须攻克的关口。

首要突破点在于实施工业软件“铸魂”工程,攻克研发设计工具链的自主可控。3D CAD、CAE和EDA等工业软件是制造业创新的源头与灵魂,其核心技术自主化是保障产业安全与竞争力的基石。未来发展的重点一方面是加速国产化,尤其是高端市场的国产化占比,另一方面还要结合AI、云原生等新一代技术,实现工业软件的智能化升级,提升软件使用效率和体验,更好的筑牢中国制造产业数字化底座。

以智能化工业软件为基础,工业智能“强脑”计划目标打造垂直领域专用大模型和智能体生态,实现制造业高度智能化转型升级。近日,国务院发布了《关于深入实施“人工智能+”行动的意见》,意见明确了我国实施“人工智能+”行动的阶段性目标,到2027年,新一代智能终端、智能体等应用普及率超70%,智能经济核心产业规模快速增长;到2030年,新一代智能终端、智能体等应用普及率超90%,智能经济成为我国经济发展的重要增长极;到2035年,我国全面步入智能经济和智能社会发展新阶段。工业领域智能体应用普及的提升需要高端工业软件领域的技术突破和垂直领域工业大模型的准确性与可解释性提升。数字孪生、生成式AI、物理AI等新一代智能制造技术有望加速在集成电路、高端装备等战略性产业落地,由当前单一场景智能体向复杂多步骤协同智能体演进,智能体将由辅助工具向具备自主决策能力的AI管理员发展,最终实现车间级、工厂级全局优化能力,达成智能经济和智能社会发展新阶段的远期目标。

工业数据“要素化”探索助力数据赋能制造业智能化升级。工业领域生产经营积累了大量数据,首先需要将分散、原始的海量数据资源通过治理形成标准、可信、高质量的数据资产。当前顶层规划逐步完善数据资源登记、确权、流通等环节的制度与规范,助力数据资产化要素化。工业场景对准确性、安全性要求相较其他场景更为严格,需要构建垂直领域数据全生命周期标准体系,通过分级分类管理提升数据可用性。工业数据资产能够赋能工业软件结合AI,并加速工业模型和智能体在更广阔场景的应用。更多智能化场景落地带来包括时序设备数据、视觉检测数据等多类型生产数据,能够更好的完善智能体能力,应用于预测性维护、故障排查、智能调度等环节,助力工厂综合智能化水平提升。《“数据要素x”三年行动计划》将工业制造列为重点行动之首,工业企业生产数据与物流、能源电力、金融等领域数据能够实现有机融合,发挥数据要素乘数效应,实现精准预测与协同生产,提升供应链效率与韧性。

面向中国制造2035,人工智能赋能工业生产将围绕工业软件智能化、工业大模型和智能体、工业数据要素赋能等维度展开。充分发挥多领域数据融合价值,提升国产工业软件市场份额与智能化水平,将工业大模型与智能体应用到更广泛的下游场景尤其是核心生产制造场景中,打造更多标杆案例,助力制造业智能化升级。工业AI将成为我国制造大国向制造强国转型的核心抓手之一,助力实现2035年达到世界制造强国中等水平的中期目标,以及实现2049年综合实力进入世界制造强国前列最终目标。

4.3 投资建议

工业软件作为智能制造的核心基石,在政策支持、技术迭代的多重驱动下,市场规模稳健增长,与AI等新技术加速融合,推动制造业智能化转型升级。政策层面,从“十三五”的试点示范到“十四五”的系统规划,智能制造已上升为国家战略;市场层面,2024年中国工业软件市场规模达3541.4亿元,同比增长11.2%,但高端领域仍以外资主导,国产厂商潜在替换市场广阔;技术层面,AI与工业软件深度融合,CAD/CAE实现智能生成与优化,工业大模型及智能体在质量检测、能耗管理等场景落地,物理AI进一步推动多行业仿真与决策升级。未来,工业软件将聚焦关键技术自主可控、垂直领域大模型与智能体落地及工业数据要素化方向演进,支撑中国制造2035目标实现。工业软件作为智能制造的核心基石,在政策支持、技术迭代的多重驱动下,市场规模稳健增长,与AI等新技术加速融合,推动制造业智能化转型升级。政策层面,从“十三五”的试点示范到“十四五”的系统规划,智能制造已上升为国家战略;市场层面,2024年中国工业软件市场规模达3541.4亿元,同比增长11.2%,但高端领域仍以外资主导,国产厂商潜在替换市场广阔;技术层面,AI与工业软件深度融合,CAD/CAE实现智能生成与优化,工业大模型及智能体在质量检测、能耗管理等场景落地,物理AI进一步推动多行业仿真与决策升级。未来,工业软件将聚焦关键技术自主可控、垂直领域大模型与智能体落地及工业数据要素化方向演进,支撑中国制造2035目标实现。

图片

(1)宏观经济下行风险:工业软件行业下游客户主要为制造业企业,宏观经济下行压力下,制造业企业IT支出不及预期将直接影响工业软件与工业AI市场需求;

(2)应收账款坏账风险:工业领域解决方案业务以项目制签单为主,需要通过验收后能够收到回款,下游客户付款周期拉长可能导致应收账款坏账增加,并可能进一步导致资产减值损失;

(3)行业竞争加剧:制造业信息化市场需求保持稳定增长,供给端竞争加剧或将导致行业格局发生变化;

(4)国际环境变化影响:目前国际形势动荡,可能影响部分公司出海业务;此外美国不断对中国科技施压,导致供应链安全风险。


展开
打开“财经头条”阅读更多精彩资讯
APP内打开