打破黏稠假说:脂解生成的不饱和脂肪酸才是重症推手

医学论坛网

1周前

其独特价值与贡献体现在三方面:一是明确了脂解通路与不饱和NEFAs的核心作用,填补了HTG-AP机制研究的长期空白,为疾病认知提供了全新框架;二是解释了既往肝素等降TG疗法效果不佳的原因(可能促进脂解生成更多NEFAs),为临床治疗策略调整提供了科学依据;三是证实胰腺甘油三酯脂酶是关键靶点,脂酶抑制剂(如奥利司他、在研药物RABI-767)可有效阻断器官损伤,为HTG-AP的精准治疗开辟了新路径。

导语:当一位患者因剧烈腹痛、呕吐被紧急送入急诊室,化验显示淀粉酶升高,影像提示胰腺肿胀——急性胰炎的诊断似乎明确。但为什么有些患者的病情会在几天内迅速恶化,出现呼吸衰竭、肾功能下降,甚至多器官功能衰竭?更令人困惑的是,部分患者并无饮酒史或胆道疾病,却因一项常被忽视的实验室异常——严重高甘油三酯血症——悄然滑向死亡边缘?

这背后究竟发生了什么?是血脂本身“堵塞”了胰腺微循环,还是它在体内转化成了更具破坏力的“代谢杀手”?多年来,临床医生面对这类患者常常束手无策:降脂治疗是否来得及?血浆置换真的能救命吗?我们是否一直误解了高脂性胰腺炎真正的致病机制?

本文通过前瞻性临床研究与多层次动物实验,首次系统揭示了一个长期被掩盖的病理过程:循环中的甘油三酯并非“静止的危险因素”,而是在胰腺炎发作时被激活的脂肪酶迅速水解,释放出大量有毒的非酯化脂肪酸(尤其是不饱和型)——这些分子才是推动器官衰竭的真正“元凶”。

这项研究不仅颠覆了传统关于“血液黏稠导致缺血”的假说,更重要的是为临床干预提供了全新的靶点:与其被动清除血脂,不如主动阻断其转化为毒性产物的过程。这一发现或将重塑我们对高脂性急性胰腺炎的治疗策略,从“支持治疗为主”迈向“精准阻断病理通路”的新时代。

脂解产物才是罪魁祸首?

HTG-AP严重机制的范式转移

急性胰腺炎(AP)是常见的消化系统急症,而高甘油三酯血症相关性急性胰腺炎(HTG-AP)占比逐年上升,已达所有AP病例的30%。尽管临床上早已观察到HTG-AP更易发展为重症,伴有更高的器官衰竭率和死亡风险,但其背后的生物学机制长期未明。传统假说认为,极高的血清甘油三酯(TG)通过增加血液黏滞度导致胰腺微循环障碍,从而加重病情——然而这一理论缺乏有力证据支持,且无法解释为何其他高黏滞综合征(如真性红细胞增多症)并不引发胰腺炎。

2024年11月7日,《临床研究与公共卫生》期刊发表了一篇题为“Prospective observational study and mechanistic evidence showing lipolysis of circulating triglycerides worsens hypertriglyceridemic acute pancreatitis”的文章,彻底挑战了这一传统认知。该研究提出并验证了一个全新机制:真正导致HTG-AP恶化的,并非TG本身,而是其在血管内被胰脂肪酶水解后释放出的非酯化脂肪酸(NEFAs),尤其是长链不饱和型NEFAs(如油酸、亚油酸)。这些毒性代谢物可直接损伤肺、肾等远端器官,诱发多器官功能衰竭。这一发现不仅填补了HTG-AP发病机制的关键空白,更重要的是揭示了“胰脂肪酶—循环TG—毒性NEFA”这一可干预通路,为开发靶向治疗策略(如脂肪酶抑制剂)提供了坚实的科学依据。

前瞻队列+动物模型双管齐下

聚焦脂解通路揭秘HTG-AP重症机制

本研究是一项前瞻性观察研究结合体内外机制验证实验,旨在探究循环甘油三酯脂解产生的NEFAs是否加重HTG-AP临床结局,并明确脂解通路的关键作用。

研究样本来自2019年8月至2021年11月梅奥诊所亚利桑那分校急诊科,纳入脂酶水平>3倍正常上限的患者,排除不符合AP诊断标准、无入院TG检测或样本重复者,最终269例AP患者进入分析,按TG>500mg/dL(AHA 2018标准)分为HTG-AP组(27例)和非HTG-AP组(242例)。

动物实验采用两种模型:小鼠经泊洛沙姆407诱导HTG后,用IL-12/IL-18诱导AP,设置野生型(WT)、胰腺甘油三酯脂酶敲除(PTL-KO)组及脂酶抑制剂干预组;大鼠经静脉输注甘油三酯(GTO)+猪胰腺脂酶(PPL),部分联合奥利司他干预。

主要评价指标包括人体血清TG、NEFA(含饱和与不饱和脂肪酸)浓度、临床结局(重症AP发生率、器官衰竭率、ICU入住率等);动物实验聚焦血清生化指标、器官功能及病理损伤。次要指标为NEFA与TG脂肪酸(TGFA)、脂酶的相关性分析。

图1:研究设计

HTG-AP中NEFA升高源于血管内脂解,抑制脂酶可阻断器官衰竭

本研究证实循环甘油三酯脂解产生的不饱和NEFAs加重HTG-AP,脂酶抑制可改善结局,为机制与治疗提供双重证据。

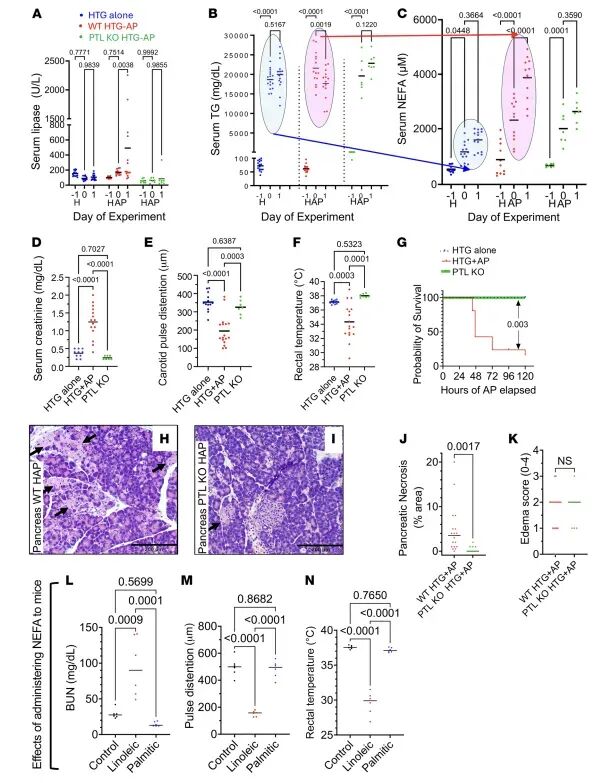
人体研究结果显示,HTG-AP组血清TG中位数(730mg/dL)显著高于非HTG-AP组(161mg/dL,P<0.0001),NEFA中位数(0.95mM)亦显著升高(非HTG-AP组0.61mM,P<0.0001),且所有主要长链NEFA(包括棕榈酸、油酸、亚油酸等)均升高。临床结局方面,HTG-AP组重症AP发生率(19% vs 7%,P<0.03)、器官衰竭率(30% vs 10%,P=0.0019)、ICU入住率(26% vs 8%,P<0.003)及住院时长(5天 vs 3天,P<0.0002)均显著更差。

相关性分析表明,TG≤500mg/dL时,不饱和NEFA与TGFA相关性随TG升高而增强;TG>500mg/dL时,NEFA与TGFA×脂酶的相关性显著强化(亚油酸r=0.62,棕榈油酸r=0.8,P<0.05),提示脂解作用主导NEFA生成。

动物实验中,WT小鼠HTG-AP组出现血清NEFA骤升、多器官衰竭(肾损伤、低体温、低血压),3天存活率下降80%,胰腺坏死率达4.7%;而PTL-KO小鼠或奥利司他干预后,上述损伤均被显著抑制(胰腺坏死率降至0.6%,P<0.01)。大鼠输注PPL+GTO后,NEFA升高、氧饱和度下降、肺损伤显著,奥利司他可完全阻断该效应;单独输注饱和NEFA(棕榈酸)无明显器官损伤,而不饱和NEFA(亚油酸)可诱导小鼠重症表现。

作者总结:“HTG-AP的重症化源于循环甘油三酯血管内脂解产生的不饱和NEFAs,阻断该脂解过程可改善临床结局。”

图2:单纯高甘油三酯血症(HTG)或高甘油三酯血症性急性胰腺炎(HTG-AP)小鼠、给予非酯化脂肪酸(NEFAs)的小鼠的参数,以及使用胰腺腺泡的体外研究

总结

本研究通过前瞻性队列与多层次动物实验,系统揭示了HTG-AP重症化的核心机制——循环甘油三酯经脂解产生的不饱和NEFAs是导致多器官损伤、加重病情的关键因素,颠覆了传统高粘度致病假说。

其独特价值与贡献体现在三方面:一是明确了脂解通路与不饱和NEFAs的核心作用,填补了HTG-AP机制研究的长期空白,为疾病认知提供了全新框架;二是解释了既往肝素等降TG疗法效果不佳的原因(可能促进脂解生成更多NEFAs),为临床治疗策略调整提供了科学依据;三是证实胰腺甘油三酯脂酶是关键靶点,脂酶抑制剂(如奥利司他、在研药物RABI-767)可有效阻断器官损伤,为HTG-AP的精准治疗开辟了新路径。

该研究将临床观察与机制验证紧密结合,既解答了临床困惑,又提供了可转化的治疗方向,对改善HTG-AP患者预后、降低医疗负担具有重要指导意义。

参考文献

Rajalingamgari P, Khatua B, Summers MJ, Kostenko S, Chang YH, Elmallahy M, Anand A, Narayana Pillai A, Morsy M, Trivedi S, McFayden B, Jahangir S, Snozek CL, Singh VP. Prospective observational study and mechanistic evidence showing lipolysis of circulating triglycerides worsens hypertriglyceridemic acute pancreatitis. J Clin Invest. 2024 Nov 7;135(1):e184785. doi: 10.1172/JCI184785. PMID: 39509346; PMCID: PMC11684810.

其独特价值与贡献体现在三方面:一是明确了脂解通路与不饱和NEFAs的核心作用,填补了HTG-AP机制研究的长期空白,为疾病认知提供了全新框架;二是解释了既往肝素等降TG疗法效果不佳的原因(可能促进脂解生成更多NEFAs),为临床治疗策略调整提供了科学依据;三是证实胰腺甘油三酯脂酶是关键靶点,脂酶抑制剂(如奥利司他、在研药物RABI-767)可有效阻断器官损伤,为HTG-AP的精准治疗开辟了新路径。

导语:当一位患者因剧烈腹痛、呕吐被紧急送入急诊室,化验显示淀粉酶升高,影像提示胰腺肿胀——急性胰炎的诊断似乎明确。但为什么有些患者的病情会在几天内迅速恶化,出现呼吸衰竭、肾功能下降,甚至多器官功能衰竭?更令人困惑的是,部分患者并无饮酒史或胆道疾病,却因一项常被忽视的实验室异常——严重高甘油三酯血症——悄然滑向死亡边缘?

这背后究竟发生了什么?是血脂本身“堵塞”了胰腺微循环,还是它在体内转化成了更具破坏力的“代谢杀手”?多年来,临床医生面对这类患者常常束手无策:降脂治疗是否来得及?血浆置换真的能救命吗?我们是否一直误解了高脂性胰腺炎真正的致病机制?

本文通过前瞻性临床研究与多层次动物实验,首次系统揭示了一个长期被掩盖的病理过程:循环中的甘油三酯并非“静止的危险因素”,而是在胰腺炎发作时被激活的脂肪酶迅速水解,释放出大量有毒的非酯化脂肪酸(尤其是不饱和型)——这些分子才是推动器官衰竭的真正“元凶”。

这项研究不仅颠覆了传统关于“血液黏稠导致缺血”的假说,更重要的是为临床干预提供了全新的靶点:与其被动清除血脂,不如主动阻断其转化为毒性产物的过程。这一发现或将重塑我们对高脂性急性胰腺炎的治疗策略,从“支持治疗为主”迈向“精准阻断病理通路”的新时代。

脂解产物才是罪魁祸首?

HTG-AP严重机制的范式转移

急性胰腺炎(AP)是常见的消化系统急症,而高甘油三酯血症相关性急性胰腺炎(HTG-AP)占比逐年上升,已达所有AP病例的30%。尽管临床上早已观察到HTG-AP更易发展为重症,伴有更高的器官衰竭率和死亡风险,但其背后的生物学机制长期未明。传统假说认为,极高的血清甘油三酯(TG)通过增加血液黏滞度导致胰腺微循环障碍,从而加重病情——然而这一理论缺乏有力证据支持,且无法解释为何其他高黏滞综合征(如真性红细胞增多症)并不引发胰腺炎。

2024年11月7日,《临床研究与公共卫生》期刊发表了一篇题为“Prospective observational study and mechanistic evidence showing lipolysis of circulating triglycerides worsens hypertriglyceridemic acute pancreatitis”的文章,彻底挑战了这一传统认知。该研究提出并验证了一个全新机制:真正导致HTG-AP恶化的,并非TG本身,而是其在血管内被胰脂肪酶水解后释放出的非酯化脂肪酸(NEFAs),尤其是长链不饱和型NEFAs(如油酸、亚油酸)。这些毒性代谢物可直接损伤肺、肾等远端器官,诱发多器官功能衰竭。这一发现不仅填补了HTG-AP发病机制的关键空白,更重要的是揭示了“胰脂肪酶—循环TG—毒性NEFA”这一可干预通路,为开发靶向治疗策略(如脂肪酶抑制剂)提供了坚实的科学依据。

前瞻队列+动物模型双管齐下

聚焦脂解通路揭秘HTG-AP重症机制

本研究是一项前瞻性观察研究结合体内外机制验证实验,旨在探究循环甘油三酯脂解产生的NEFAs是否加重HTG-AP临床结局,并明确脂解通路的关键作用。

研究样本来自2019年8月至2021年11月梅奥诊所亚利桑那分校急诊科,纳入脂酶水平>3倍正常上限的患者,排除不符合AP诊断标准、无入院TG检测或样本重复者,最终269例AP患者进入分析,按TG>500mg/dL(AHA 2018标准)分为HTG-AP组(27例)和非HTG-AP组(242例)。

动物实验采用两种模型:小鼠经泊洛沙姆407诱导HTG后,用IL-12/IL-18诱导AP,设置野生型(WT)、胰腺甘油三酯脂酶敲除(PTL-KO)组及脂酶抑制剂干预组;大鼠经静脉输注甘油三酯(GTO)+猪胰腺脂酶(PPL),部分联合奥利司他干预。

主要评价指标包括人体血清TG、NEFA(含饱和与不饱和脂肪酸)浓度、临床结局(重症AP发生率、器官衰竭率、ICU入住率等);动物实验聚焦血清生化指标、器官功能及病理损伤。次要指标为NEFA与TG脂肪酸(TGFA)、脂酶的相关性分析。

图1:研究设计

HTG-AP中NEFA升高源于血管内脂解,抑制脂酶可阻断器官衰竭

本研究证实循环甘油三酯脂解产生的不饱和NEFAs加重HTG-AP,脂酶抑制可改善结局,为机制与治疗提供双重证据。

人体研究结果显示,HTG-AP组血清TG中位数(730mg/dL)显著高于非HTG-AP组(161mg/dL,P<0.0001),NEFA中位数(0.95mM)亦显著升高(非HTG-AP组0.61mM,P<0.0001),且所有主要长链NEFA(包括棕榈酸、油酸、亚油酸等)均升高。临床结局方面,HTG-AP组重症AP发生率(19% vs 7%,P<0.03)、器官衰竭率(30% vs 10%,P=0.0019)、ICU入住率(26% vs 8%,P<0.003)及住院时长(5天 vs 3天,P<0.0002)均显著更差。

相关性分析表明,TG≤500mg/dL时,不饱和NEFA与TGFA相关性随TG升高而增强;TG>500mg/dL时,NEFA与TGFA×脂酶的相关性显著强化(亚油酸r=0.62,棕榈油酸r=0.8,P<0.05),提示脂解作用主导NEFA生成。

动物实验中,WT小鼠HTG-AP组出现血清NEFA骤升、多器官衰竭(肾损伤、低体温、低血压),3天存活率下降80%,胰腺坏死率达4.7%;而PTL-KO小鼠或奥利司他干预后,上述损伤均被显著抑制(胰腺坏死率降至0.6%,P<0.01)。大鼠输注PPL+GTO后,NEFA升高、氧饱和度下降、肺损伤显著,奥利司他可完全阻断该效应;单独输注饱和NEFA(棕榈酸)无明显器官损伤,而不饱和NEFA(亚油酸)可诱导小鼠重症表现。

作者总结:“HTG-AP的重症化源于循环甘油三酯血管内脂解产生的不饱和NEFAs,阻断该脂解过程可改善临床结局。”

图2:单纯高甘油三酯血症(HTG)或高甘油三酯血症性急性胰腺炎(HTG-AP)小鼠、给予非酯化脂肪酸(NEFAs)的小鼠的参数,以及使用胰腺腺泡的体外研究

总结

本研究通过前瞻性队列与多层次动物实验,系统揭示了HTG-AP重症化的核心机制——循环甘油三酯经脂解产生的不饱和NEFAs是导致多器官损伤、加重病情的关键因素,颠覆了传统高粘度致病假说。

其独特价值与贡献体现在三方面:一是明确了脂解通路与不饱和NEFAs的核心作用,填补了HTG-AP机制研究的长期空白,为疾病认知提供了全新框架;二是解释了既往肝素等降TG疗法效果不佳的原因(可能促进脂解生成更多NEFAs),为临床治疗策略调整提供了科学依据;三是证实胰腺甘油三酯脂酶是关键靶点,脂酶抑制剂(如奥利司他、在研药物RABI-767)可有效阻断器官损伤,为HTG-AP的精准治疗开辟了新路径。

该研究将临床观察与机制验证紧密结合,既解答了临床困惑,又提供了可转化的治疗方向,对改善HTG-AP患者预后、降低医疗负担具有重要指导意义。

参考文献

Rajalingamgari P, Khatua B, Summers MJ, Kostenko S, Chang YH, Elmallahy M, Anand A, Narayana Pillai A, Morsy M, Trivedi S, McFayden B, Jahangir S, Snozek CL, Singh VP. Prospective observational study and mechanistic evidence showing lipolysis of circulating triglycerides worsens hypertriglyceridemic acute pancreatitis. J Clin Invest. 2024 Nov 7;135(1):e184785. doi: 10.1172/JCI184785. PMID: 39509346; PMCID: PMC11684810.

展开
打开“财经头条”阅读更多精彩资讯
APP内打开