财经头条
提升一亿中产阶级阅读效率
打开
11月18日午间涨停分析
新浪财经
1天前
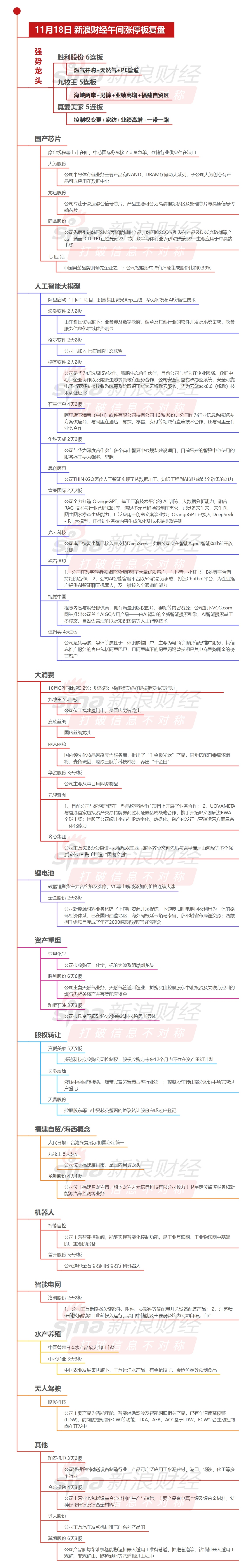
三大指数小幅下跌,全市场超4000股飘绿,AI应用概念延续涨势。胜利股份6连板,九牧王5连板,一图看懂>>
三大指数小幅下跌,全市场超4000股飘绿,AI应用概念延续涨势。胜利股份6连板,九牧王5连板,一图看懂>>
展开
打开“财经头条”阅读更多精彩资讯
相关新闻
11月18日午间涨停分析
新浪财经
1天前
11月11日午间涨停分析
新浪财经
1周前
11月6日午间涨停分析
新浪财经
1周前
A股午评 | 指数冲高回落 高位股再下挫 银行逆势拉升
腾讯自选股
4小时前
算力领域迎重磅利好 外资重仓股出炉(附名单)
东方财富网
7小时前
科技巨头熄火,美股“年末上涨”行情悬了?
智通财经
17小时前
二手房交易占主导 我国房地产市场呈现逐步企稳的态势
东方财富网
2天前
又爆了!000609,20连板!网友:连着六天挂单买不到!券商紧急提示
中国基金报
1天前
A股收评 | 沪指收跌0.81% 高位股集体熄火 摩恩电气等多股跌停
腾讯自选股
1天前
APP内打开