(含目录)11月17日 湖北三联盟药品集采11月30日落地 覆盖全省医疗机构 !

中标数据网

1周前

中选药品:严格按中选价执行,禁止二次议价,超量采购仍需按中选价供应。...4.医疗机构采购要求。...附件:4非中选药品价格等挂网信息调整结果表.pdf。

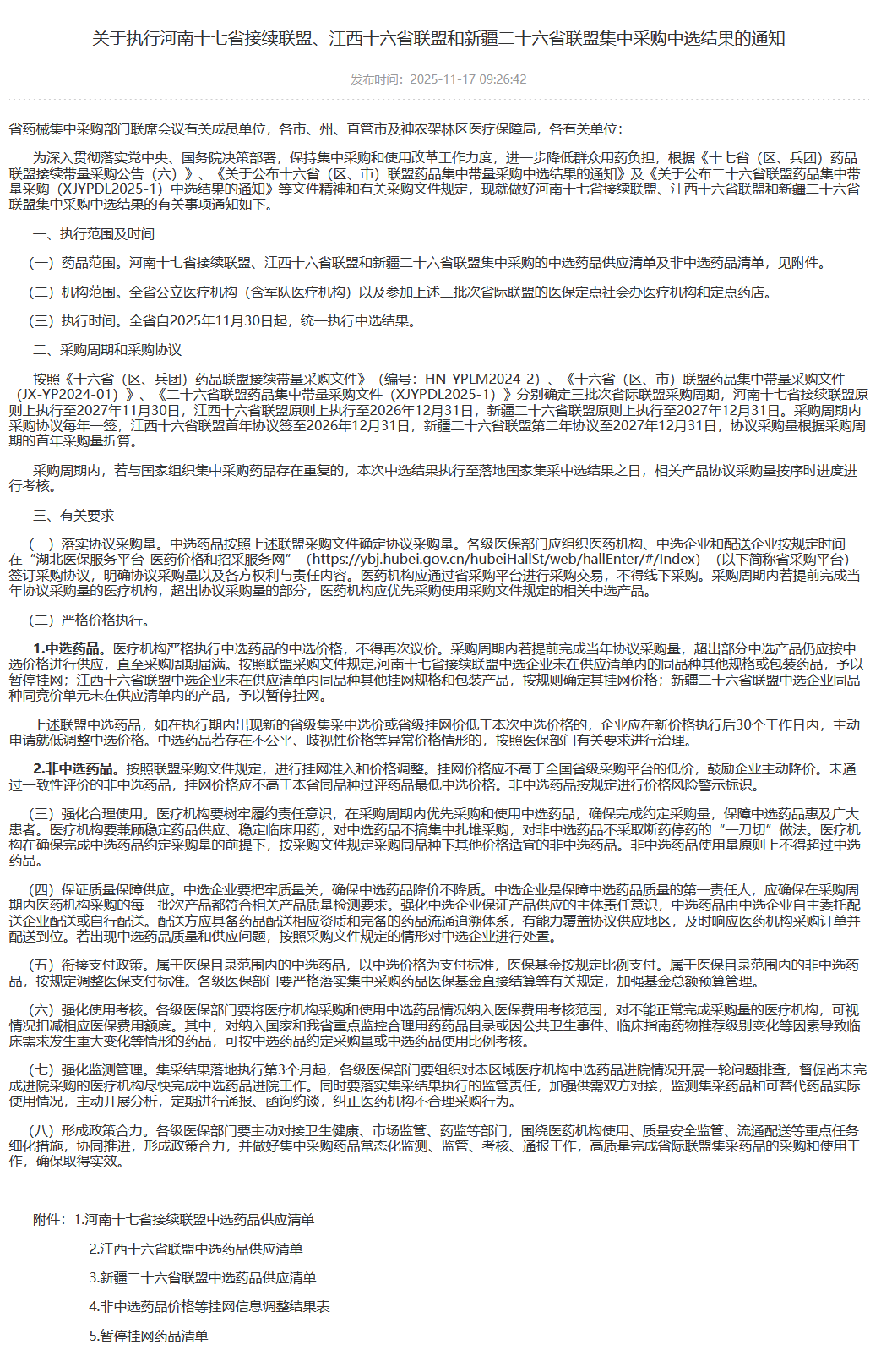
2025年11月17日,湖北省医保局正式发布通知,宣布自11月30日起同步执行河南十七省接续联盟、江西十六省联盟和新疆二十六省联盟的药品集采中选结果。

附件:1 河南十七省接续联盟中选药品供应清单.pdf 

附件:2 江西十六省联盟中选药品供应清单.pdf 

附件:3 新疆二十六省联盟中选药品供应清单.pdf 

附件:4 非中选药品价格等挂网信息调整结果表.pdf 

附件:5 暂停挂网药品清单 .pdf 

附件:1 河南十七省接续联盟中选药品供应清单.xls 

附件:2 江西十六省联盟中选药品供应清单.xls 

附件:3 新疆二十六省联盟中选药品供应清单.xls 

附件:4 非中选药品价格等挂网信息调整结果表.xls 
一、核心政策要点

1. 执行时间明确

2025年11月30日起正式实施,覆盖全省所有公立医疗机构、医保定点社会办医疗机构及药店。
2. 三省联盟采购周期

• 河南十七省联盟:至2027年11月30日
• 江西十六省联盟:至2026年12月31日
• 新疆二十六省联盟:至2027年12月31日

采购协议每年一签,与国家集采重复品种将执行至国采落地。
3. 价格管控新规

中选药品:严格按中选价执行,禁止二次议价,超量采购仍需按中选价供应。

非中选药品:挂网价不得高于全国省级平台最低价,未过评药品价格不得高于本省同品种过评药最低价。

价格动态就低:新省级集采价更低时,企业须30日内主动申请调价。
4. 医疗机构采购要求

必须通过湖北医保服务平台(https://ybj.hubei.gov.cn/hubeiHallSt/web/hallEnter/#/Index)线上采购,严禁线下交易。

需完成协议采购量,超量部分仍优先采购中选产品,采购情况纳入医保考核。
二、患者与机构影响

患者实惠看得见

参考全国平均降幅,药品价格将平均下降50%左右,部分品种降幅超80%,常见病、慢性病用药负担显著减轻。
医疗机构准备要点

11月30日前完成平台系统对接和人员培训,签订电子协议,确保采购流程合规。

优先采购中选药品,避免集中扎堆采购,保障临床用药连续性。
三、质量与供应保障

中选企业为质量第一责任人,须确保药品质量合格,配送企业需具备追溯体系。

医保基金直接结算提高效率,质量或供应问题将严肃处置,为患者用药安全上"双保险"。

原文如下:

因文章内容有限,想要完整版目录联系客服获取!

中选药品:严格按中选价执行,禁止二次议价,超量采购仍需按中选价供应。...4.医疗机构采购要求。...附件:4非中选药品价格等挂网信息调整结果表.pdf。

2025年11月17日,湖北省医保局正式发布通知,宣布自11月30日起同步执行河南十七省接续联盟、江西十六省联盟和新疆二十六省联盟的药品集采中选结果。

附件:1 河南十七省接续联盟中选药品供应清单.pdf 

附件:2 江西十六省联盟中选药品供应清单.pdf 

附件:3 新疆二十六省联盟中选药品供应清单.pdf 

附件:4 非中选药品价格等挂网信息调整结果表.pdf 

附件:5 暂停挂网药品清单 .pdf 

附件:1 河南十七省接续联盟中选药品供应清单.xls 

附件:2 江西十六省联盟中选药品供应清单.xls 

附件:3 新疆二十六省联盟中选药品供应清单.xls 

附件:4 非中选药品价格等挂网信息调整结果表.xls 
一、核心政策要点

1. 执行时间明确

2025年11月30日起正式实施,覆盖全省所有公立医疗机构、医保定点社会办医疗机构及药店。
2. 三省联盟采购周期

• 河南十七省联盟:至2027年11月30日
• 江西十六省联盟:至2026年12月31日
• 新疆二十六省联盟:至2027年12月31日

采购协议每年一签,与国家集采重复品种将执行至国采落地。
3. 价格管控新规

中选药品:严格按中选价执行,禁止二次议价,超量采购仍需按中选价供应。

非中选药品:挂网价不得高于全国省级平台最低价,未过评药品价格不得高于本省同品种过评药最低价。

价格动态就低:新省级集采价更低时,企业须30日内主动申请调价。
4. 医疗机构采购要求

必须通过湖北医保服务平台(https://ybj.hubei.gov.cn/hubeiHallSt/web/hallEnter/#/Index)线上采购,严禁线下交易。

需完成协议采购量,超量部分仍优先采购中选产品,采购情况纳入医保考核。
二、患者与机构影响

患者实惠看得见

参考全国平均降幅,药品价格将平均下降50%左右,部分品种降幅超80%,常见病、慢性病用药负担显著减轻。
医疗机构准备要点

11月30日前完成平台系统对接和人员培训,签订电子协议,确保采购流程合规。

优先采购中选药品,避免集中扎堆采购,保障临床用药连续性。
三、质量与供应保障

中选企业为质量第一责任人,须确保药品质量合格,配送企业需具备追溯体系。

医保基金直接结算提高效率,质量或供应问题将严肃处置,为患者用药安全上"双保险"。

原文如下:

因文章内容有限,想要完整版目录联系客服获取!

展开
打开“财经头条”阅读更多精彩资讯
APP内打开