一、军工作为国家战略部署受益行业,迎接“十五五”新一轮景气周期
“十五五”公报对于未来五年政策定调和高质量转型的积极表述,有助于提振市场信心、凝聚市场共识,并进一步夯实了本轮行情向好的中长期叙事。
政策定调方面,本次公报的措辞体现出的积极自信和主动作为的态度,在战略层面上有助于提振市场对于未来大国崛起的信心。针对“十五五”期间的发展环境,首次提出要在“面对风高浪急甚至惊涛骇浪的重大考验”时,“以历史主动精神克难关、战风险、迎挑战”,表明未来政策将在更多领域采取更加积极态度、主动作为,这一政策基调将有效提振市场对于未来大国崛起的信心。
结构性转型方面,“十五五”时期对科技发展的战略地位显著抬升,未来五年将是我国迈向科技强国的关键阶段,有望进一步凝聚市场对于科技成长景气主线的中长期共识,并为行情向纵深扩散提供新方向。公报将“科技自立自强水平大幅提高”写入发展目标,对于科技创新的重视达到新高度,并将科技创新内涵进一步明确为“原始创新”、“自主创新”、“关键核心技术攻关”、“科技创新与产业创新深度融合”,对于科技和产业的目标要求逐步深化。未来科技和产业化引领我国经济结构性转型的发展路径逐渐清晰,将进一步凝聚市场对于科技成长景气主线的中长期共识。
当前军工产业链细分方向拥挤度已回落至低位,作为国家战略部署密切相关的行业,“十五五”有望迎来β+α共振的新一轮景气周期:
一方面,对内“五年计划”交界节点叠加对外全球竞争力提升,军工行业新一轮订单释放的预期增强,是“十五五”时期军工产业链基本面持续改善的β支撑:
对内,军工作为强计划性行业,五年规划对于行业景气和市场预期有着重要影响。参考历史经验,从五年规划启动编制,到正式落地的第一年,军工行业的超额收益通常较为明显。“十五五”时期作为大国博弈、全球竞争力提升的关键阶段,对于军工表述的战略性高度显著提升。随着军队建设“十四五”规划执行已进入能力集成交付关键期、叠加“十五五”规划编制推进、落地,行业未来三到五年的发展指引将逐渐清晰,前期积压的下游需求有望迎来大幅释放。随着新一轮订单周期开启,有望推动行业整体景气复苏
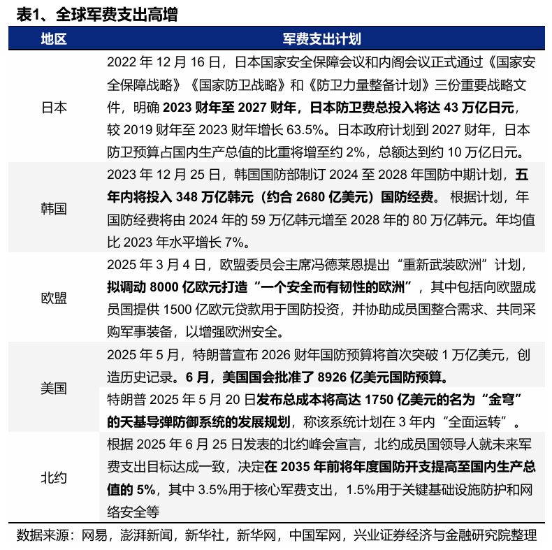
对外,当前世界面临百年未有之大变局,全球军备竞赛拉开帷幕。随着我国武器在世界持续展现强大竞争力,中国在国际军贸中的市场空间有望进一步打开。2月以来,特朗普政府关税战升级,印巴、中东等全球地缘政治紧张局势加剧,各国政府均在提高对国家安全的重视程度,全球军备竞赛序幕正在拉开。随着去年末我国六代机亮相、3月我国军舰绕澳大利亚环行展示,到二季度的台海联合演练、歼10CE在印巴冲突中大放光彩,中国武器持续展现全球竞争力。地缘冲突背景下国家安全牵引长期军贸需求,中国在国际军贸中的市场空间有望进一步打开。
另一方面,“十五五”公报及后续发布会中重点强调的商业航天(卫星、火箭)、低空经济、新质战斗力,也将是未来军工基本面持续改善的α来源。
二、近期军工行业迎来密集催化
2.1. 二十届“四中全会公报”新增航天强国
根据《中国共产党第二十届中央委员会第四次全体会议公报》:“全会提出了“十五五”时期经济社会发展的主要目标:高质量发展取得显著成效,科技自立自强水平大幅提高,进一步全面深化改革取得新突破,社会文明程度明显提升,人民生活品质不断提高,美丽中国建设取得新的重大进展,国家安全屏障更加巩固。
全会提出,建设现代化产业体系,巩固壮大实体经济根基。坚持把发展经济的着力点放在实体经济上,坚持智能化、绿色化、融合化方向,加快建设制造强国、质量强国、航天强国、交通强国、网络强国,保持制造业合理比重,构建以先进制造业为骨干的现代化产业体系。要优化提升传统产业,培育壮大新兴产业和未来产业,促进服务业优质高效发展,构建现代化基础设施体系。
商业航天作为新质生产的重要方向,此次在“四中全会公报”中被重点提及,是政策地位上的再次提升,也是“加快高水平科技自立自强”的重要抓手。近年来我国航天发射次数快速提高。2018-2024年,美国运载火箭发射次数从34次增长至158次;我国运载火箭发射次数从39次快速提升至68次,曾在2018、2019和2021年超越美国,成为全球运载火箭发射的领跑者。
我国商业火箭发射次数快速提升。2021年我国共实施7次商业发射服务,占全年发射总数的12.73%;2024年共实施43次商业发射服务(含拼车和搭载),约占我国全年发射总数的63.2%,创历史新高。航天科技集团、航天科工集团、蓝箭航天、星际荣耀、中科宇航、东方空间、星河动力等均参与其中。
航天科技集团是我国运载火箭发射的绝对主力,民营火箭公司参与度逐渐提升。从发射次数上看,2024年我国68次运载火箭发射次数中,航天科技集团发射了51次,占比达75%;民营企业发射了12次,占比达17.65%。
2.2. 军贸进入上行趋势,新需求持续落地
中国军贸总额总体向上。中国自建国以来军工水平不断提升,尤其是21世纪以来,中国军事工业发展迅猛,军贸产品种类不断丰富、武器装备性能不断提高。虽然新冠疫情期间中国军贸额一度有所下滑,但以歼-10C战机、“翼龙”无人机、VT-4主战坦克等为代表的新型装备先后在军贸市场取得订单,改变了中国出口装备性能较为低端落后的老面孔,为我国军贸打开了新的局面。
近10年间亚非拉发展中国家是中国军售重点。根据SIPRI的统计,2015-2024年中国共对67个国家和地区出口了武器装备,主要出口对象集中在亚洲、非洲及拉丁美洲等国家。2015-2024年中国军贸出口额最大的十个国家分别为巴基斯坦、孟加拉国、阿尔及利亚、缅甸、泰国、塞尔维亚、沙特阿拉伯、尼日利亚、土库曼斯坦、摩洛哥。基本均为发展中国家。若按照中国出口武器占主要出口国军贸份额≥30%为标准判断中国武器装备在这些国家的地位,中国是巴基斯坦、孟加拉国、缅甸、塞尔维亚和尼日利亚的主要军火来源。
按照SIPRI的统计,中国军贸出口的产品类型较为集中,飞行器、舰船、特种车辆、导弹和防空武器是主要出口产品。在2015-2019、2020-2024的两个五年间,中国武器出口种类相对稳定。比较2015-2019、2020-2024两个五年周期:飞行器出口占比小幅上升,一直是中国第一大出口武器,占比约30%;导弹占比从17.00%上涨到19.00%;防空武器占比从11.00%下降到6.20%。
中国高速发展的军事工业诞生了诸多军贸市场的明星产品,如飞行器中的歼-10C战斗机、L-15教练机以及“彩虹”、“翼龙”系列无人机等;特种车辆中的VT-4坦克等;舰船产品中的054型导弹护卫舰等。
据澎湃网2025年10月16日转引印尼安塔拉通讯社、《雅加达环球报》报道,印尼国防部长沙夫里10月15日确认,将采购中国歼-10战斗机。不过,他拒绝透露有关采购的具体时间表或数量等细节。据环球网2025年10月16日转引美联社报道,这将是印尼首笔非西方国家飞机采购交易。据环球网2025年10月16日转引安塔拉通讯社报道,印尼财政部长普尔巴亚15日在雅加达接受采访时证实,他已批准国防部提出的约90亿美元预算申请,不过他尚未确认国防部是否将这笔资金用于购买歼-10战斗机。
第19届迪拜航展将于11月17日至21日在迪拜世博城举办,高端明星产品有望在该关键窗口期促成装备订单落地。世界进入动荡变革期,军贸领域未来5到10年持续上行的大趋势非常明确。
2.3. 商业航天迎来密集催化期军贸进入上行趋势,新需求持续落地
1)科创板成长层扩容,商业航天是三大重点方向之一,截至2025年11月,已有蓝箭航天、中科宇航、屹信航天等商业航天公司进入上市辅导阶段;
2)华为预计于11月进行Mate80手机发布会,手机直连低轨卫星通信是主要增量;
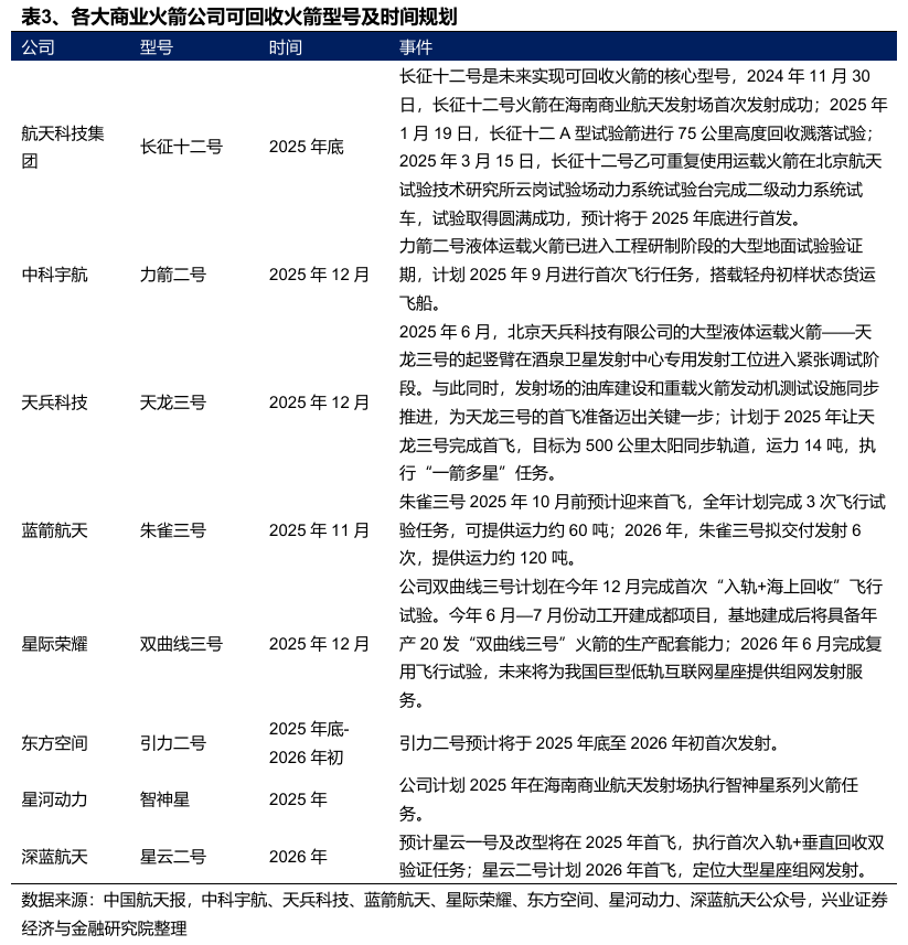
3)从11月份开始,航天科技集团、蓝箭航天、中科宇航、天兵科技、星际荣耀等国家队及头部民营火箭公司将陆续进行液体(可回收)火箭首发/试验。
2.4. “太空算力”成为牵引卫星产业发展的新引擎
全球科技巨头加速布局“太空算力”。11月2日,美国初创公司StarCloud发射搭载英伟达H100芯片与谷歌Gemini大模型的试验卫星,计划在太空中构建吉瓦(GW)级分布式数据中心,用于在轨AI计算。这一项目获得英伟达初创加速计划支持,被视为“太空版云计算”的重要试验。欧盟将太空数据中心纳入“地平线”绿色转型战略,启动“太空数据中心计划”,目标是在太空中构建低碳算力集群,目前已完成可行性论证。中东地区的Madari Space计划在2026年前发射首个轨道数据中心,并在2028年前部署8000个太空节点,以满足直接在轨处理原始卫星数据的需求。SpaceX 计划在Starlink V3卫星中增加数据处理模块,以星链网络为基础搭建太空数据中心;谷歌推出“太阳捕手计划”(Project Suncatcher),计划2027年发射搭载TPU芯片的原型卫星。
国内以之江实验室、国星宇航等为代表的科研及企业单位同步积极布局“太空算力”。2025年5月14日,太空计算卫星星座搭载长征二号丁运载火箭在酒泉卫星发射中心成功发射,标志着我国首个整轨互联的太空计算星座正式进入组网阶段。一箭十二颗计算卫星是之江实验室发起的“三体计算星座”的首次发射,也是国星宇航“星算”计划的首次发射。
本次首发入轨的12颗计算卫星均搭载了星载智算系统、星间通信系统,能够实现整轨卫星互联,具备太空在轨计算能力,将构建天地一体化网络。计算卫星最高单星算力达744TOPS(每秒744万亿次计算),星间激光通信速率最大可达100Gbps,12颗卫星互联后具备5POPS(每秒5千万亿次计算)计算能力和30TB存储容量。卫星同时搭载了80亿参数的天基模型,可对L0-L4级卫星数据进行在轨处理,将执行异轨卫星激光接入、天文科学观测等在轨试验任务。“三体计算星座”是由之江实验室协同多家单位共同打造的千星规模的太空计算基础设施,建成后总算力可达1000POPS(每秒百亿亿次运算)。
从产业链条上看,“太空算力”的完整产业链涵盖上游卫星制造、通信设备、芯片模块及下游AI算法、地面接入终端、算力服务系统,从资本回收周期来看,这一赛道的重资产属性非常明显。
2.5. 卫星产业链
卫星通信产业链包含卫星制造、卫星发射、地面设备、卫星运营和服务四大环节。其中,产业链上游主要为卫星制造及发射。卫星制造环节包括卫星平台和卫星载荷,卫星发射环节包括火箭制造和发射服务。产业链中游主要为地面设备,包括固定地面站,移动式地面站以及用户终端。
其中卫星平台由遥感测控系统、供电系统、结构系统、推进系统、数据管理系统、热控系统、姿轨控制系统七大分系统组成。卫星载荷由天线分系统、转发器分系统和其他组件三个部分组成。
三、广发军工ETF龙头(512680.SH)&卫星ETF广发(512630.SH):投资军工和卫星的优选被动产品
3.1. 中证军工指数(399967.SZ)
国防军工作为国家战略部署密切相关的行业,“十五五”有望迎来β+α共振的新一轮景气周期。对内“五年计划”交界节点叠加对外全球竞争力提升,军工行业新一轮订单释放的预期增强,是“十五五”时期军工产业链基本面持续改善的β支撑。十五五”公报及后续发布会中重点强调的商业航天(卫星、火箭)、低空经济、新质战斗力,也将是未来军工基本面持续改善的α来源。
中证军工指数选取十大军工集团控股的且主营业务与军工行业相关的上市公司证券,以及其他主营业务为军工行业的代表性上市公司证券作为指数样本,以反映军工行业公司的整体表现。
在有ETF产品跟踪的主流军工指数中,中证军工指数是其中最接近申万国防军工行业的一支,更符合投资者的研究习惯,指数涨跌幅表现也相对更优。
个股方面,中证军工指数成分股覆盖面更广,相对军工龙头、中证国防和高装细分50三个指数还包括了中国船舶、光启技术等企业;相比申万国防军工行业指数,中证军工指数还额外覆盖了中国长城、中国动力等。
行业方面,中证军工指数行业分布更均衡,也更接近申万国防军工行业,在航空装备、军工电子、航海装备、航天装备和地面兵装行业的权重分别为35.02%、23.42%、11.63%、5.15%和5.09%;而中证国防、军工龙头和高装细分50三个指数在航空装备的权重在50%左右。
行情方面,中证军工指数中长期表现更强,短期也相对抗跌;从近5年指数走势相关性来看,中证军工指数也是最接近申万国防军工行业的。
3.2. 卫星产业指数(931594.CSI)
除了国防军工和航天强国的催化因素,近期全球科技巨头加速布局太空计算,卫星产业的投资逻辑围绕着“算力上天”这一革命性趋势展开,带来无限的想象空间。
中证卫星产业指数选取50只业务涉及卫星制造、卫星发射、卫星通信、卫星导航、卫星遥感等领域的上市公司证券作为指数样本,反映卫星产业上市公司证券的整体表现。
从行业分布来看,卫星产业指数覆盖上游卫星制造、通信设备、芯片和中下游服务等完整产业链,成分股主要集中在航天装备(25.7%)、军工电子(18.9%)、通信终端及配件(8.4%)、数字芯片设计(7.8%)和IT服务(6.8%)。
从指数历史表现来看,2021年以来卫星产业指数上涨15.78%,同期大幅跑赢同类指数(卫星通信,1.46%)和成长指数(创业板指/科创50,5.25%/-0.10%)。
3.3.产品及基金管理人信息
广发军工ETF龙头(场内代码512680.SH,场外联接A代码003017.OF)成立于2016年8月30日,紧密跟踪标的指数,追求跟踪偏离度和跟踪误差最小化。截至2025年11月14日,基金流通规模达75.71亿元。
卫星ETF广发(场内代码512630.SH)成立于2025年10月13日,紧密跟踪标的指数,追求跟踪偏离度和跟踪误差最小化。截至2025年11月14日,基金流通规模达9.74亿元。
广发基金管理有限公司成立于2003年8月5日,公司坚持“专业创造价值、客户利益为上”的理念,致力成为值得托付的领先全能资产管理机构,为客户创造长期可持续的回报。广发基金在被动投资领域深耕多年,目前已具备完整的指数产品图谱,囊括宽基、跨境、行业和主题、以及债券相关领域,为投资者提供多元投资机会。截至2025年11月14日,广发基金旗下非货ETF合计达56只,规模突破2000亿元;其中权益类ETF共59只,规模为1841亿元;另外还有2只债券类ETF和1只商品类ETF,规模分别为232亿元和38亿元。
风险提示
产业逻辑和公司业绩不及预期,数据口径和计算方式不同带来误差等;过往业绩不代表未来表现。
一、军工作为国家战略部署受益行业,迎接“十五五”新一轮景气周期
“十五五”公报对于未来五年政策定调和高质量转型的积极表述,有助于提振市场信心、凝聚市场共识,并进一步夯实了本轮行情向好的中长期叙事。
政策定调方面,本次公报的措辞体现出的积极自信和主动作为的态度,在战略层面上有助于提振市场对于未来大国崛起的信心。针对“十五五”期间的发展环境,首次提出要在“面对风高浪急甚至惊涛骇浪的重大考验”时,“以历史主动精神克难关、战风险、迎挑战”,表明未来政策将在更多领域采取更加积极态度、主动作为,这一政策基调将有效提振市场对于未来大国崛起的信心。
结构性转型方面,“十五五”时期对科技发展的战略地位显著抬升,未来五年将是我国迈向科技强国的关键阶段,有望进一步凝聚市场对于科技成长景气主线的中长期共识,并为行情向纵深扩散提供新方向。公报将“科技自立自强水平大幅提高”写入发展目标,对于科技创新的重视达到新高度,并将科技创新内涵进一步明确为“原始创新”、“自主创新”、“关键核心技术攻关”、“科技创新与产业创新深度融合”,对于科技和产业的目标要求逐步深化。未来科技和产业化引领我国经济结构性转型的发展路径逐渐清晰,将进一步凝聚市场对于科技成长景气主线的中长期共识。
当前军工产业链细分方向拥挤度已回落至低位,作为国家战略部署密切相关的行业,“十五五”有望迎来β+α共振的新一轮景气周期:
一方面,对内“五年计划”交界节点叠加对外全球竞争力提升,军工行业新一轮订单释放的预期增强,是“十五五”时期军工产业链基本面持续改善的β支撑:
对内,军工作为强计划性行业,五年规划对于行业景气和市场预期有着重要影响。参考历史经验,从五年规划启动编制,到正式落地的第一年,军工行业的超额收益通常较为明显。“十五五”时期作为大国博弈、全球竞争力提升的关键阶段,对于军工表述的战略性高度显著提升。随着军队建设“十四五”规划执行已进入能力集成交付关键期、叠加“十五五”规划编制推进、落地,行业未来三到五年的发展指引将逐渐清晰,前期积压的下游需求有望迎来大幅释放。随着新一轮订单周期开启,有望推动行业整体景气复苏
对外,当前世界面临百年未有之大变局,全球军备竞赛拉开帷幕。随着我国武器在世界持续展现强大竞争力,中国在国际军贸中的市场空间有望进一步打开。2月以来,特朗普政府关税战升级,印巴、中东等全球地缘政治紧张局势加剧,各国政府均在提高对国家安全的重视程度,全球军备竞赛序幕正在拉开。随着去年末我国六代机亮相、3月我国军舰绕澳大利亚环行展示,到二季度的台海联合演练、歼10CE在印巴冲突中大放光彩,中国武器持续展现全球竞争力。地缘冲突背景下国家安全牵引长期军贸需求,中国在国际军贸中的市场空间有望进一步打开。
另一方面,“十五五”公报及后续发布会中重点强调的商业航天(卫星、火箭)、低空经济、新质战斗力,也将是未来军工基本面持续改善的α来源。
二、近期军工行业迎来密集催化
2.1. 二十届“四中全会公报”新增航天强国
根据《中国共产党第二十届中央委员会第四次全体会议公报》:“全会提出了“十五五”时期经济社会发展的主要目标:高质量发展取得显著成效,科技自立自强水平大幅提高,进一步全面深化改革取得新突破,社会文明程度明显提升,人民生活品质不断提高,美丽中国建设取得新的重大进展,国家安全屏障更加巩固。
全会提出,建设现代化产业体系,巩固壮大实体经济根基。坚持把发展经济的着力点放在实体经济上,坚持智能化、绿色化、融合化方向,加快建设制造强国、质量强国、航天强国、交通强国、网络强国,保持制造业合理比重,构建以先进制造业为骨干的现代化产业体系。要优化提升传统产业,培育壮大新兴产业和未来产业,促进服务业优质高效发展,构建现代化基础设施体系。
商业航天作为新质生产的重要方向,此次在“四中全会公报”中被重点提及,是政策地位上的再次提升,也是“加快高水平科技自立自强”的重要抓手。近年来我国航天发射次数快速提高。2018-2024年,美国运载火箭发射次数从34次增长至158次;我国运载火箭发射次数从39次快速提升至68次,曾在2018、2019和2021年超越美国,成为全球运载火箭发射的领跑者。
我国商业火箭发射次数快速提升。2021年我国共实施7次商业发射服务,占全年发射总数的12.73%;2024年共实施43次商业发射服务(含拼车和搭载),约占我国全年发射总数的63.2%,创历史新高。航天科技集团、航天科工集团、蓝箭航天、星际荣耀、中科宇航、东方空间、星河动力等均参与其中。
航天科技集团是我国运载火箭发射的绝对主力,民营火箭公司参与度逐渐提升。从发射次数上看,2024年我国68次运载火箭发射次数中,航天科技集团发射了51次,占比达75%;民营企业发射了12次,占比达17.65%。
2.2. 军贸进入上行趋势,新需求持续落地
中国军贸总额总体向上。中国自建国以来军工水平不断提升,尤其是21世纪以来,中国军事工业发展迅猛,军贸产品种类不断丰富、武器装备性能不断提高。虽然新冠疫情期间中国军贸额一度有所下滑,但以歼-10C战机、“翼龙”无人机、VT-4主战坦克等为代表的新型装备先后在军贸市场取得订单,改变了中国出口装备性能较为低端落后的老面孔,为我国军贸打开了新的局面。
近10年间亚非拉发展中国家是中国军售重点。根据SIPRI的统计,2015-2024年中国共对67个国家和地区出口了武器装备,主要出口对象集中在亚洲、非洲及拉丁美洲等国家。2015-2024年中国军贸出口额最大的十个国家分别为巴基斯坦、孟加拉国、阿尔及利亚、缅甸、泰国、塞尔维亚、沙特阿拉伯、尼日利亚、土库曼斯坦、摩洛哥。基本均为发展中国家。若按照中国出口武器占主要出口国军贸份额≥30%为标准判断中国武器装备在这些国家的地位,中国是巴基斯坦、孟加拉国、缅甸、塞尔维亚和尼日利亚的主要军火来源。
按照SIPRI的统计,中国军贸出口的产品类型较为集中,飞行器、舰船、特种车辆、导弹和防空武器是主要出口产品。在2015-2019、2020-2024的两个五年间,中国武器出口种类相对稳定。比较2015-2019、2020-2024两个五年周期:飞行器出口占比小幅上升,一直是中国第一大出口武器,占比约30%;导弹占比从17.00%上涨到19.00%;防空武器占比从11.00%下降到6.20%。
中国高速发展的军事工业诞生了诸多军贸市场的明星产品,如飞行器中的歼-10C战斗机、L-15教练机以及“彩虹”、“翼龙”系列无人机等;特种车辆中的VT-4坦克等;舰船产品中的054型导弹护卫舰等。
据澎湃网2025年10月16日转引印尼安塔拉通讯社、《雅加达环球报》报道,印尼国防部长沙夫里10月15日确认,将采购中国歼-10战斗机。不过,他拒绝透露有关采购的具体时间表或数量等细节。据环球网2025年10月16日转引美联社报道,这将是印尼首笔非西方国家飞机采购交易。据环球网2025年10月16日转引安塔拉通讯社报道,印尼财政部长普尔巴亚15日在雅加达接受采访时证实,他已批准国防部提出的约90亿美元预算申请,不过他尚未确认国防部是否将这笔资金用于购买歼-10战斗机。
第19届迪拜航展将于11月17日至21日在迪拜世博城举办,高端明星产品有望在该关键窗口期促成装备订单落地。世界进入动荡变革期,军贸领域未来5到10年持续上行的大趋势非常明确。
2.3. 商业航天迎来密集催化期军贸进入上行趋势,新需求持续落地
1)科创板成长层扩容,商业航天是三大重点方向之一,截至2025年11月,已有蓝箭航天、中科宇航、屹信航天等商业航天公司进入上市辅导阶段;
2)华为预计于11月进行Mate80手机发布会,手机直连低轨卫星通信是主要增量;
3)从11月份开始,航天科技集团、蓝箭航天、中科宇航、天兵科技、星际荣耀等国家队及头部民营火箭公司将陆续进行液体(可回收)火箭首发/试验。
2.4. “太空算力”成为牵引卫星产业发展的新引擎
全球科技巨头加速布局“太空算力”。11月2日,美国初创公司StarCloud发射搭载英伟达H100芯片与谷歌Gemini大模型的试验卫星,计划在太空中构建吉瓦(GW)级分布式数据中心,用于在轨AI计算。这一项目获得英伟达初创加速计划支持,被视为“太空版云计算”的重要试验。欧盟将太空数据中心纳入“地平线”绿色转型战略,启动“太空数据中心计划”,目标是在太空中构建低碳算力集群,目前已完成可行性论证。中东地区的Madari Space计划在2026年前发射首个轨道数据中心,并在2028年前部署8000个太空节点,以满足直接在轨处理原始卫星数据的需求。SpaceX 计划在Starlink V3卫星中增加数据处理模块,以星链网络为基础搭建太空数据中心;谷歌推出“太阳捕手计划”(Project Suncatcher),计划2027年发射搭载TPU芯片的原型卫星。
国内以之江实验室、国星宇航等为代表的科研及企业单位同步积极布局“太空算力”。2025年5月14日,太空计算卫星星座搭载长征二号丁运载火箭在酒泉卫星发射中心成功发射,标志着我国首个整轨互联的太空计算星座正式进入组网阶段。一箭十二颗计算卫星是之江实验室发起的“三体计算星座”的首次发射,也是国星宇航“星算”计划的首次发射。
本次首发入轨的12颗计算卫星均搭载了星载智算系统、星间通信系统,能够实现整轨卫星互联,具备太空在轨计算能力,将构建天地一体化网络。计算卫星最高单星算力达744TOPS(每秒744万亿次计算),星间激光通信速率最大可达100Gbps,12颗卫星互联后具备5POPS(每秒5千万亿次计算)计算能力和30TB存储容量。卫星同时搭载了80亿参数的天基模型,可对L0-L4级卫星数据进行在轨处理,将执行异轨卫星激光接入、天文科学观测等在轨试验任务。“三体计算星座”是由之江实验室协同多家单位共同打造的千星规模的太空计算基础设施,建成后总算力可达1000POPS(每秒百亿亿次运算)。
从产业链条上看,“太空算力”的完整产业链涵盖上游卫星制造、通信设备、芯片模块及下游AI算法、地面接入终端、算力服务系统,从资本回收周期来看,这一赛道的重资产属性非常明显。
2.5. 卫星产业链
卫星通信产业链包含卫星制造、卫星发射、地面设备、卫星运营和服务四大环节。其中,产业链上游主要为卫星制造及发射。卫星制造环节包括卫星平台和卫星载荷,卫星发射环节包括火箭制造和发射服务。产业链中游主要为地面设备,包括固定地面站,移动式地面站以及用户终端。
其中卫星平台由遥感测控系统、供电系统、结构系统、推进系统、数据管理系统、热控系统、姿轨控制系统七大分系统组成。卫星载荷由天线分系统、转发器分系统和其他组件三个部分组成。
三、广发军工ETF龙头(512680.SH)&卫星ETF广发(512630.SH):投资军工和卫星的优选被动产品
3.1. 中证军工指数(399967.SZ)
国防军工作为国家战略部署密切相关的行业,“十五五”有望迎来β+α共振的新一轮景气周期。对内“五年计划”交界节点叠加对外全球竞争力提升,军工行业新一轮订单释放的预期增强,是“十五五”时期军工产业链基本面持续改善的β支撑。十五五”公报及后续发布会中重点强调的商业航天(卫星、火箭)、低空经济、新质战斗力,也将是未来军工基本面持续改善的α来源。
中证军工指数选取十大军工集团控股的且主营业务与军工行业相关的上市公司证券,以及其他主营业务为军工行业的代表性上市公司证券作为指数样本,以反映军工行业公司的整体表现。
在有ETF产品跟踪的主流军工指数中,中证军工指数是其中最接近申万国防军工行业的一支,更符合投资者的研究习惯,指数涨跌幅表现也相对更优。
个股方面,中证军工指数成分股覆盖面更广,相对军工龙头、中证国防和高装细分50三个指数还包括了中国船舶、光启技术等企业;相比申万国防军工行业指数,中证军工指数还额外覆盖了中国长城、中国动力等。
行业方面,中证军工指数行业分布更均衡,也更接近申万国防军工行业,在航空装备、军工电子、航海装备、航天装备和地面兵装行业的权重分别为35.02%、23.42%、11.63%、5.15%和5.09%;而中证国防、军工龙头和高装细分50三个指数在航空装备的权重在50%左右。
行情方面,中证军工指数中长期表现更强,短期也相对抗跌;从近5年指数走势相关性来看,中证军工指数也是最接近申万国防军工行业的。
3.2. 卫星产业指数(931594.CSI)
除了国防军工和航天强国的催化因素,近期全球科技巨头加速布局太空计算,卫星产业的投资逻辑围绕着“算力上天”这一革命性趋势展开,带来无限的想象空间。
中证卫星产业指数选取50只业务涉及卫星制造、卫星发射、卫星通信、卫星导航、卫星遥感等领域的上市公司证券作为指数样本,反映卫星产业上市公司证券的整体表现。
从行业分布来看,卫星产业指数覆盖上游卫星制造、通信设备、芯片和中下游服务等完整产业链,成分股主要集中在航天装备(25.7%)、军工电子(18.9%)、通信终端及配件(8.4%)、数字芯片设计(7.8%)和IT服务(6.8%)。
从指数历史表现来看,2021年以来卫星产业指数上涨15.78%,同期大幅跑赢同类指数(卫星通信,1.46%)和成长指数(创业板指/科创50,5.25%/-0.10%)。
3.3.产品及基金管理人信息
广发军工ETF龙头(场内代码512680.SH,场外联接A代码003017.OF)成立于2016年8月30日,紧密跟踪标的指数,追求跟踪偏离度和跟踪误差最小化。截至2025年11月14日,基金流通规模达75.71亿元。
卫星ETF广发(场内代码512630.SH)成立于2025年10月13日,紧密跟踪标的指数,追求跟踪偏离度和跟踪误差最小化。截至2025年11月14日,基金流通规模达9.74亿元。
广发基金管理有限公司成立于2003年8月5日,公司坚持“专业创造价值、客户利益为上”的理念,致力成为值得托付的领先全能资产管理机构,为客户创造长期可持续的回报。广发基金在被动投资领域深耕多年,目前已具备完整的指数产品图谱,囊括宽基、跨境、行业和主题、以及债券相关领域,为投资者提供多元投资机会。截至2025年11月14日,广发基金旗下非货ETF合计达56只,规模突破2000亿元;其中权益类ETF共59只,规模为1841亿元;另外还有2只债券类ETF和1只商品类ETF,规模分别为232亿元和38亿元。
风险提示
产业逻辑和公司业绩不及预期,数据口径和计算方式不同带来误差等;过往业绩不代表未来表现。